为创新服务,专业的新型储能信息平台!
当前位置:首页 > 招标与数据 > 项目招标

集中式+组串式,共5GWh!新源智储预中标国电投2026年度第一批储能系统设备

2026-03-26 09:44:04 来源:国电投电子采购平台

关键词:

储能新型储能

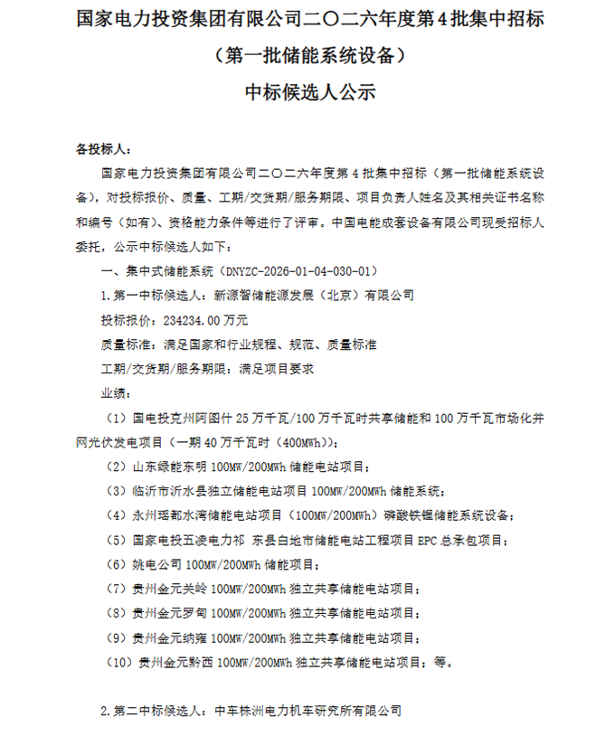
  储能中国网获悉,3月25日,国家电力投资集团有限公司二〇二六年度第4批集中招标(第一批储能系统设备)中标候选人公示。新源智储能源发展(北京)有限公司预中标。

  集中式储能系统(4.5GWh)中标候选人情况如下:

  第一中标候选人:新源智储能源发展(北京)有限公司,投标报价234234.00万元,折合单价约0.52元/Wh

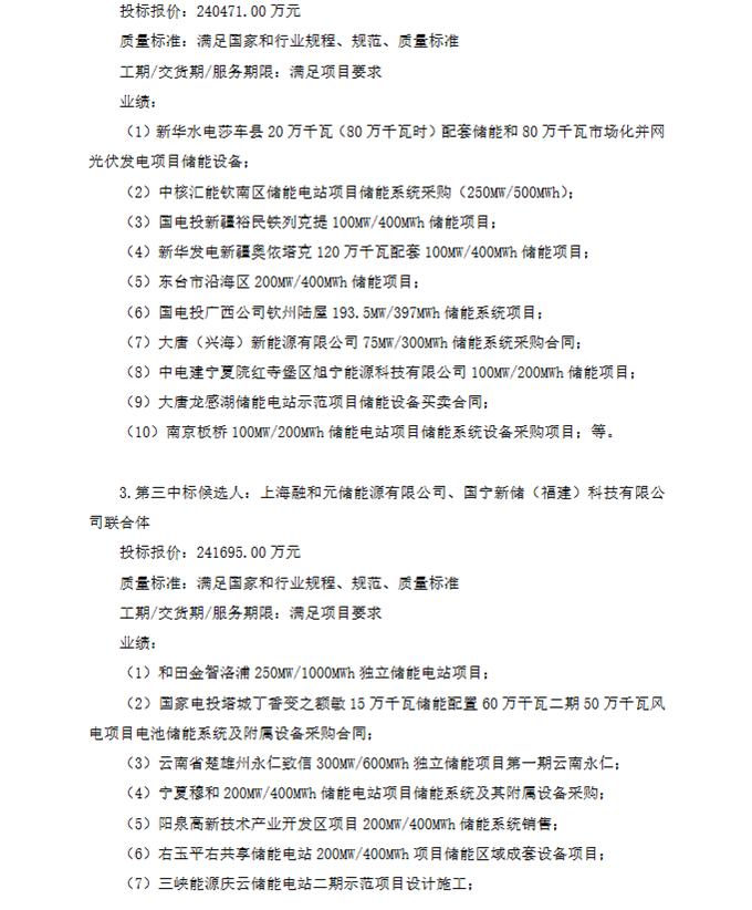
  第二中标候选人:中车株洲电力机车研究所有限公司,投标报价240471.00万元,折合单价约0.53元/Wh

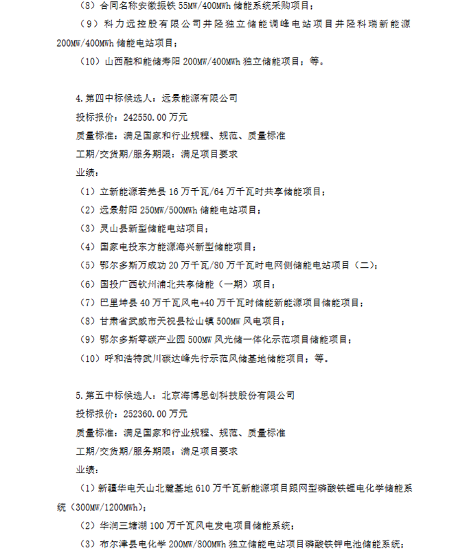
  第三中标候选人:上海融和元储能源有限公司、国宁新储(福建)科技有限公司联合体,投标报价241695.00万元,折合单价约0.537元/Wh

  第四中标候选人:远景能源有限公司,投标报价:242550.00万元,折合单价约0.539元/Wh;

  第五中标候选人:北京海博思创科技股份有限公司,投标报价:252360.00万元,折合单价约0.56元/Wh。

  组串式储能系统(500MWh)中标候选人情况如下:

  第一中标候选人:新源智储能源发展(北京)有限公司,投标报价:27438.50万元;折合单价0.549元/Wh;

  第二中标候选人:特变电工新疆新能源股份有限公司,投标报价:26501.00万元;折合单价约0.53元/Wh。

  根据招标公告,国家电力投资集团有限公司二〇二六年度第 4 批集中招标(第一批储能系统设备)分为两个标段。标段1为集中式储能系统,采购规模为4500MWh,标段2为组串式储能系统,采购规模为500MWh。

  原文如下:

储能中国网版权及免责声明:

1)储能中国网转载其他网站内容文字或图片,出于传递更多行业信息而非盈利之目的,同时本网站并不代表赞成其观点或证实其描述,内容仅供参考。版权归原网站、作者所有,若有侵权,请联系我们删除。

2)凡注明“来源-储能中国网” 的内容属储能中国网原创,转载需授权,转载应并注明“来源:储能中国网”。

关于我们 | 联系我们 | 宣传合作 | 人才招聘

本网站部分内容均由编辑从互联网收集整理,如果您发现不合适的内容,请联系我们进行处理,谢谢合作!

版权所有:储能中国网 备案信息:京ICP备2022014822号-1 投稿邮箱:cnnes2022@163.com

Copyright ©2010-2022

京公网安备 11010502049734号

Baidu
map