为创新服务,专业的新型储能信息平台!
当前位置:首页 > 招标与数据 > 项目招标

500MW/2GWh!融和元储联合体预中标新疆能源化工巴州构网型储能系统设备

2026-03-26 08:59:36 来源:国电投电子采购平台

关键词:

储能新型储能

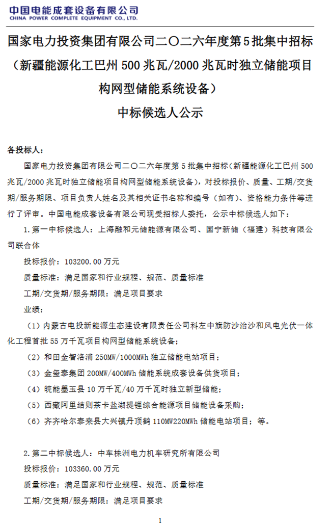
  储能中国网获悉,3月25日,国家电力投资集团有限公司二〇二六年度第5批集中招标-新疆能源化工巴州500兆瓦/2000兆瓦时独立储能项目构网型储能系统设备中标候选人公示。上海融和元储能源有限公司、国宁新储(福建)科技有限公司联合体以103200万元的报价预中标。

  中标候选人情况如下:

  第一中标候选人:上海融和元储能源有限公司、国宁新储(福建)科技有限公司联合体,投标报价103200万元,折合单价0.516元/Wh;

  第二中标候选人:中车株洲电力机车研究所有限公司,投标报价103360万元的报价,折合单价0.517元/Wh。

  原文如下:

储能中国网版权及免责声明:

1)储能中国网转载其他网站内容文字或图片,出于传递更多行业信息而非盈利之目的,同时本网站并不代表赞成其观点或证实其描述,内容仅供参考。版权归原网站、作者所有,若有侵权,请联系我们删除。

2)凡注明“来源-储能中国网” 的内容属储能中国网原创,转载需授权,转载应并注明“来源:储能中国网”。

关于我们 | 联系我们 | 宣传合作 | 人才招聘

本网站部分内容均由编辑从互联网收集整理,如果您发现不合适的内容,请联系我们进行处理,谢谢合作!

版权所有:储能中国网 备案信息:京ICP备2022014822号-1 投稿邮箱:cnnes2022@163.com

Copyright ©2010-2022

京公网安备 11010502049734号

Baidu
map