为创新服务,专业的新型储能信息平台!
当前位置:首页 > 招标与数据 > 项目招标

200MW/400MWh(含20MW/40MWh钠电池储能)!上海宝冶预中标河北邢台独立储能项目EPC总包

2026-01-27 20:06:28 来源:国电投电子采购平台

关键词:

储能新型储能

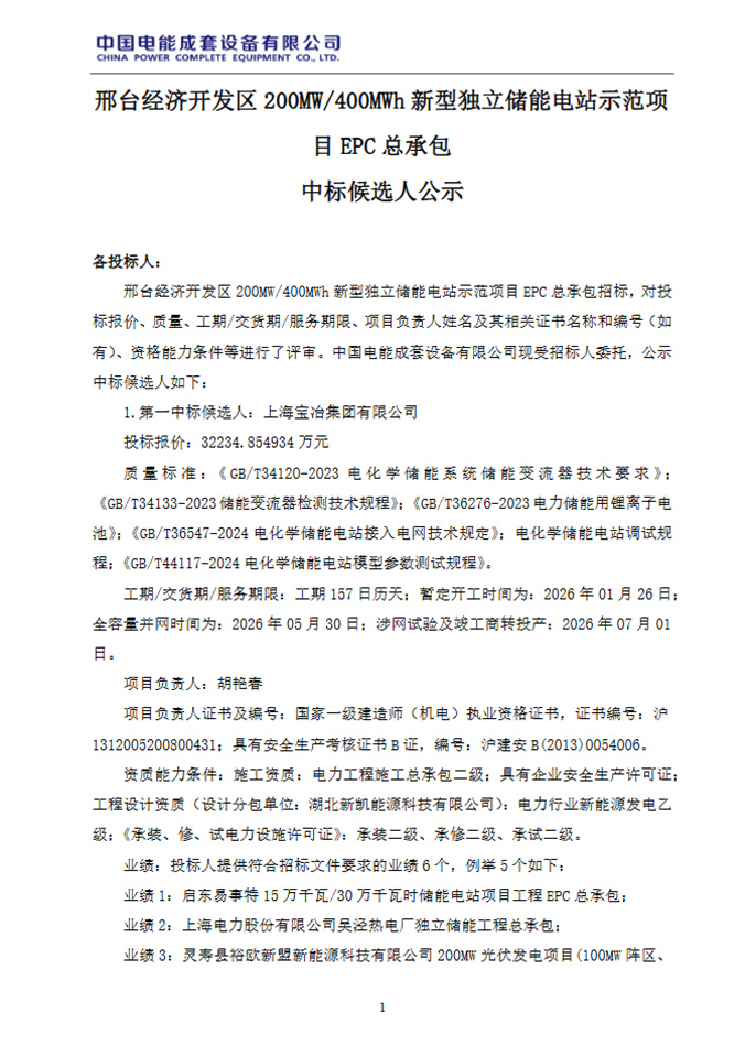
  储能中国网获悉,1月26日,邢台经济开发区200MW/400MWh新型独立储能电站示范项目EPC总承包招标中标候选人公示。根据公示,上海宝冶集团有限公司以:32234.854934万元的投标报价预中标。

  中标候选人情况为,

  第一中标候选人:上海宝冶集团有限公司,投标报价32234.854934万元,折合投资单价0.8059元/Wh。

  第二中标候选人:中国电力工程顾问集团中南电力设计院有限公司,投标报价32340.629892万元,折合投资单价0.8085元/Wh。

  根据招标公告,邢台经济开发区200MW/400MWh新型独立储能电站示范项目为碳零(邢台)能源科技有限公司,项目位于河北省邢台市经济开发区王快镇康庄铺村,紧邻G107国道,位于邢台市中心城区规划城镇开发边界内。

  该项目规模200MW/400MWh,其中磷酸铁锂电池储能180MW/360MWh,钠电池储能20MW/40MWh。站内规划2台主变,本期配置2台120MVA主变,电压等级为110/35kV,110kV侧电气主接线采用线变组接线,规划2回110kV出线,本期新建2回110kV出线,分别接入康庄220kV变电站、张宽220kV变电站110kV母线备用间隔,新建110kV并网线路分别长约1km、5km,新建110kV线路采用LGJ-300mm2型架空线路或同等输送容量的电缆。

  招标范围:包括但不限于200MW/400MWh新型独立储能电站示范项目的勘察、设计、设备采购、工程施工、验收、保护定值计算、单体系统试验、涉网试验、生产准备相关及移交等相关配合工作(投标报价应考虑冬季施工,费用不另计)。

  中标候选人公示原文如下:

储能中国网版权及免责声明:

1)储能中国网转载其他网站内容文字或图片,出于传递更多行业信息而非盈利之目的,同时本网站并不代表赞成其观点或证实其描述,内容仅供参考。版权归原网站、作者所有,若有侵权,请联系我们删除。

2)凡注明“来源-储能中国网” 的内容属储能中国网原创,转载需授权,转载应并注明“来源:储能中国网”。

关于我们 | 联系我们 | 宣传合作 | 人才招聘

本网站部分内容均由编辑从互联网收集整理,如果您发现不合适的内容,请联系我们进行处理,谢谢合作!

版权所有:储能中国网 备案信息:京ICP备2022014822号-1 投稿邮箱:cnnes2022@163.com

Copyright ©2010-2022

京公网安备 11010502049734号

Baidu
map