为创新服务,专业的新型储能信息平台!
当前位置:首页 > 招标与数据 > 项目招标

1GWh储能能量管理系统!中国石油集团济柴动力招标

2026-01-26 13:12:37 来源:中国石油招标投标网

关键词:

储能新型储能

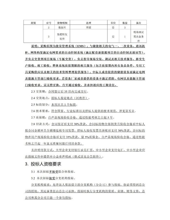
  储能中国网获悉,1月23日,中国石油集团济柴动力有限公司发布1GWh储能能量管理系统招标公告。公告显示,本次采购储能系统总容量约为1GWh,包含采购范围内所有设备元件的选择、设计、制造,提供图纸资料、试验报告(包括型式试验、出厂试验报告等)、包装、运输、现场指导安装、设备调试、培训、参加试验运行、交接验收和售后服务等。本项目采购预算330万元,含税。

  本次招标不接受联合体投标。

  招标公告原文如下:

储能中国网版权及免责声明:

1)储能中国网转载其他网站内容文字或图片,出于传递更多行业信息而非盈利之目的,同时本网站并不代表赞成其观点或证实其描述,内容仅供参考。版权归原网站、作者所有,若有侵权,请联系我们删除。

2)凡注明“来源-储能中国网” 的内容属储能中国网原创,转载需授权,转载应并注明“来源:储能中国网”。

关于我们 | 联系我们 | 宣传合作 | 人才招聘

本网站部分内容均由编辑从互联网收集整理,如果您发现不合适的内容,请联系我们进行处理,谢谢合作!

版权所有:储能中国网 备案信息:京ICP备2022014822号-1 投稿邮箱:cnnes2022@163.com

Copyright ©2010-2022

京公网安备 11010502049734号

Baidu
map