为创新服务,专业的新型储能信息平台!
当前位置:首页 > 招标与数据 > 项目招标

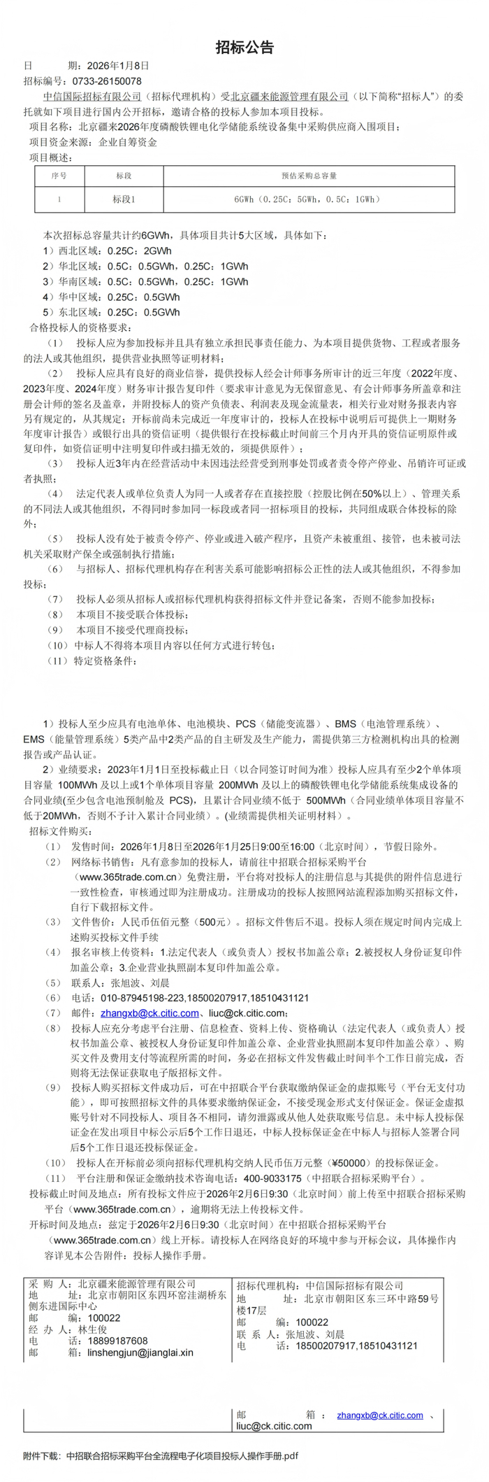
6GWh!北京疆来能源2026年储能系统设备集采供应商入围招标

2026-01-08 19:31:49 来源:储能中国网

关键词:

储能新型储能

  储能中国网获悉,2026年1月8日,北京疆来能源管理有限公司发布2026年度磷酸铁锂电化学储能系统设备集中采购供应商入围招标公告,本次采购需求共覆盖5大区域合计6GWh,其中,其中0.25C:5GWh,0.5C:1GWh。

  本次招标6GWh储能系统设备,项目分5大区域:

  西北区域:0.25C:2GWh

  华北区域:0.5C:0.5GWh;0.25C:1GWh

  华南区域:0.5C:0.5GWh;0.25C:1GWh

  华中区域:0.25C:0.5GWh

  东北区域:0.25C:0.5GWh

  招标要求表示,投标人三年内应具有至少2个单体项目容量100MWh及以上或1个单体项目容量200MWh及以上储能系统集成合同业绩(至少包含电池预制舱及 PCS),且单体容量不低于20MWh的累计合同业绩不低于500MWh。

  据公开资料显示,北京疆来能源管理有限公司专注于能源聚合管理领域,服务包括能源托管、能源交易、多能协同、综合能效提升、节能降碳、数字赋能等。其中资产增值服务方面,企业可以提供虚拟电厂解决方案、绿电直供及源网荷储一体化、独立储能解决方案、集中式新能源场站的投资、运营及托管服务、清洁能源场站的投资、运营及托管服务等。

  原文如下:

储能中国网版权及免责声明:

1)储能中国网转载其他网站内容文字或图片,出于传递更多行业信息而非盈利之目的,同时本网站并不代表赞成其观点或证实其描述,内容仅供参考。版权归原网站、作者所有,若有侵权,请联系我们删除。

2)凡注明“来源-储能中国网” 的内容属储能中国网原创,转载需授权,转载应并注明“来源:储能中国网”。

关于我们 | 联系我们 | 宣传合作 | 人才招聘

本网站部分内容均由编辑从互联网收集整理,如果您发现不合适的内容,请联系我们进行处理,谢谢合作!

版权所有:储能中国网 备案信息:京ICP备2022014822号-1 投稿邮箱:cnnes2022@163.com

Copyright ©2010-2022

京公网安备 11010502049734号

Baidu
map