为创新服务,专业的新型储能信息平台!
当前位置:首页 > 招标与数据 > 项目招标

新疆库车市1.2GWh构网型储能EPC中标结果变更!中铁电气化局第三工程公司变更中国建筑第二工程局

2026-01-08 19:30:24 来源:中国招标投标公共服务平台

关键词:

储能新型储能

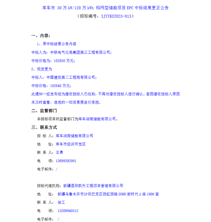
  储能中国网获悉,2026年1月8日,库车市300MW/1.2GWh构网型储能项目EPC中标结果更正公告。公告内容显示,原中标人为中铁电气化局集团第三工程有限公司,中标价格为102850万元,现变更中标人为中国建筑第二工程局有限公司,中标价格为102848万元。

  公告指出,此通知一经发布视为潜在投标人已收到,不再对潜在投标人进行确认。若因潜在投标人原因未及时查看,造成的一切后果需自行承担。

  根据招标公告,该项目招标人为库车润商储能有限公司。共建设300MW/1.2GWh构网型储能,其中建设300MW/1.2GWh磷酸铁锂储能及1座 220kV 升压汇集站。并包括 储能工程、升压站、送出工程及其配套建筑工程等。

  项目要求近三年已完成的单体容量大于等于100MW/200MMh的电力建设工程业绩不得少于2项。

  原文如下:

储能中国网版权及免责声明:

1)储能中国网转载其他网站内容文字或图片,出于传递更多行业信息而非盈利之目的,同时本网站并不代表赞成其观点或证实其描述,内容仅供参考。版权归原网站、作者所有,若有侵权,请联系我们删除。

2)凡注明“来源-储能中国网” 的内容属储能中国网原创,转载需授权,转载应并注明“来源:储能中国网”。

关于我们 | 联系我们 | 宣传合作 | 人才招聘

本网站部分内容均由编辑从互联网收集整理,如果您发现不合适的内容,请联系我们进行处理,谢谢合作!

版权所有:储能中国网 备案信息:京ICP备2022014822号-1 投稿邮箱:cnnes2022@163.com

Copyright ©2010-2022

京公网安备 11010502049734号

Baidu
map