为创新服务,专业的新型储能信息平台!
当前位置:首页 > 招标与数据 > 项目招标

150MW/600MWh!中国葛洲坝集团预中标山东聊城储能站项目

2025-12-30 17:24:26 来源:储能中国网

关键词:

储能新型储能

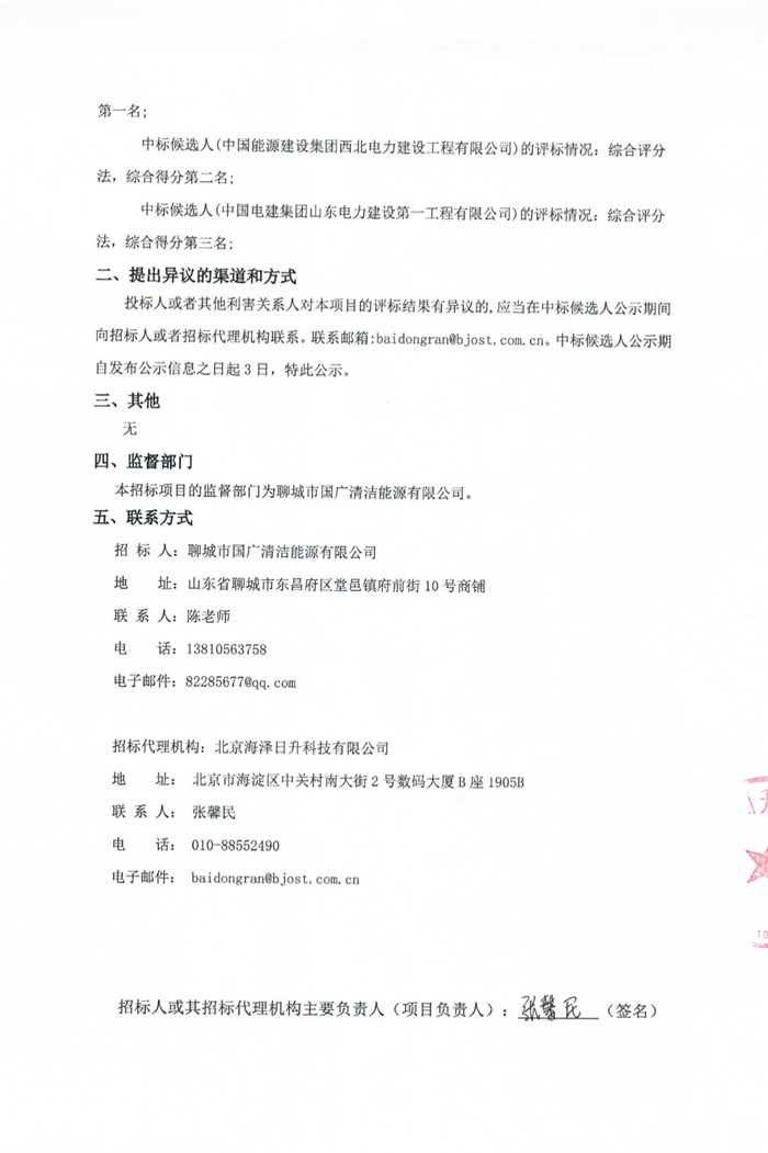
  储能中国网获悉,12月20日,聊城市国广清洁能源有限公司发布堂邑镇乡村振兴150MW/600MWh储能站项目中标候选人公示。中国葛洲坝集团电力有限责任公司以投标报价为51880万元预中标。

  中标候选人情况:

  第一中标候选人:中国葛洲坝集团电力有限责任公司,投标报价为51880万元,折合单价为0.8647元/Wh;

  第二中标候选人:中国能源建设集团西北电力建设工程有限公司,投标报价为68400万元,折合单价为1.14元/Wh;

  第三中标候选人:中国电建集团山东电力建设第一工程有限公司,投标报价为64800万元,折合单价为1.08元/Wh。

  招标公告显示,项目位于聊城市东昌府区堂邑镇宁庄村、吕庄村,总占地面积为27000平方米。新建150MW/600MWh储能站一座,项目工程储能系统共10座储能变流器集装箱和40座储能电池集装箱,所购设备不包括淘汰类高耗能落后设备。

  中标候选人情况如下:

储能中国网版权及免责声明:

1)储能中国网转载其他网站内容文字或图片,出于传递更多行业信息而非盈利之目的,同时本网站并不代表赞成其观点或证实其描述,内容仅供参考。版权归原网站、作者所有,若有侵权,请联系我们删除。

2)凡注明“来源-储能中国网” 的内容属储能中国网原创,转载需授权,转载应并注明“来源:储能中国网”。

关于我们 | 联系我们 | 宣传合作 | 人才招聘

本网站部分内容均由编辑从互联网收集整理,如果您发现不合适的内容,请联系我们进行处理,谢谢合作!

版权所有:储能中国网 备案信息:京ICP备2022014822号-1 投稿邮箱:cnnes2022@163.com

Copyright ©2010-2022

京公网安备 11010502049734号

Baidu
map