为创新服务,专业的新型储能信息平台!
当前位置:首页 > 招标与数据 > 项目招标

400MW/800MWh!中铁十四局预中标山西汾阳磷酸铁锂独立储能项目EPC

2025-12-29 19:38:16 来源:储能中国网

关键词:

储能新型储能

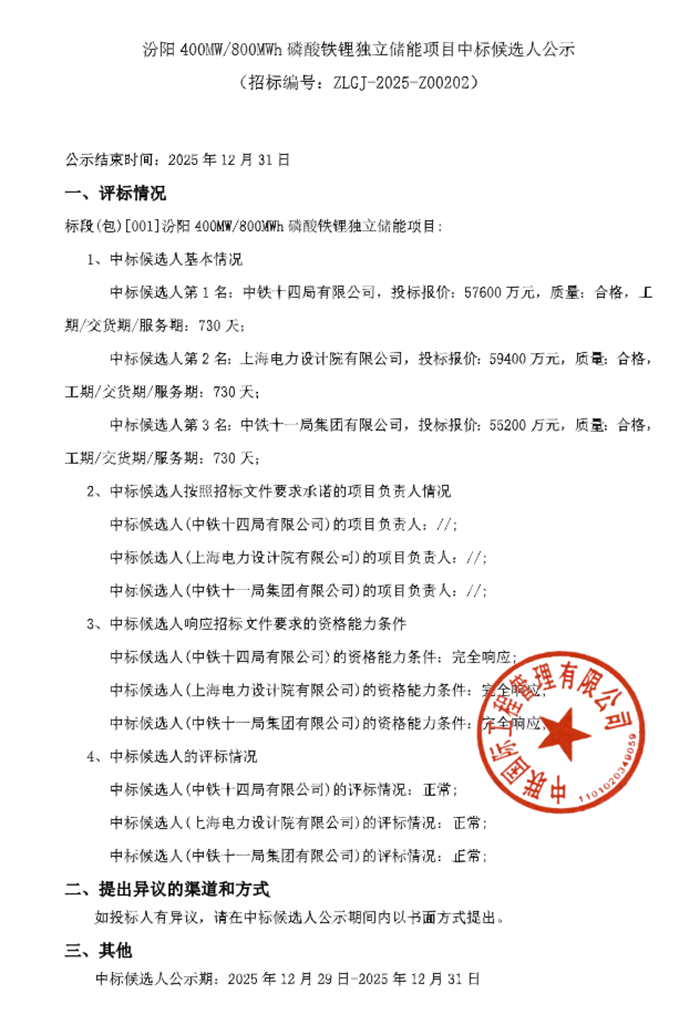
  储能中国网获悉,12月29日,山西汾阳400MW/800MWh磷酸铁锂独立储能项目中标候选人公示。中铁十四局有限公司以投标报价57600万元预中标。

  中标候选情况如下:

  中标候选人第1名:中铁十四局有限公司,投标报价57600万元,折合单价0.72元/Wh;

  中标候选人第2名:上海电力设计院有限公司,投标报价59400万元,折合单价0.7425元/Wh;

  中标候选人第3名:中铁十一局集团有限公司,投标报价55200万元,折合单价0.69元/Wh。

  根据招标公告,该项目招标人为吕梁中合嘉新能源科技有限公司,项目位于山西吕梁市汾阳市三泉镇,本工程建设储能总容量为400MW/800MWh,本项目新建一座220kV储能升压站。升压区域主要包含2*200MVA主变、GIS、等主要元素组成,本项目总共配置80套5MW/10MWh储能单元。

  投标人的基本工作范围是提供一个完整的、符合运行要求的储能电站系统(品牌由招标人审定)、220kV变电站及220kV送出线路所需的勘测、初步设计、施工图、设备、材料、机械、电气、仪表控制、土建、建筑、总图运输、采暖、通风、空调、给排水的设计和施工安装所有子项工程。

  原公告如下:

储能中国网版权及免责声明:

1)储能中国网转载其他网站内容文字或图片,出于传递更多行业信息而非盈利之目的,同时本网站并不代表赞成其观点或证实其描述,内容仅供参考。版权归原网站、作者所有,若有侵权,请联系我们删除。

2)凡注明“来源-储能中国网” 的内容属储能中国网原创,转载需授权,转载应并注明“来源:储能中国网”。

关于我们 | 联系我们 | 宣传合作 | 人才招聘

本网站部分内容均由编辑从互联网收集整理,如果您发现不合适的内容,请联系我们进行处理,谢谢合作!

版权所有:储能中国网 备案信息:京ICP备2022014822号-1 投稿邮箱:cnnes2022@163.com

Copyright ©2010-2022

京公网安备 11010502049734号

Baidu
map