为创新服务,专业的新型储能信息平台!
当前位置:首页 > 招标与数据 > 项目招标

1GW/6GWh!内蒙古察右中旗电源侧储能项目设计采购施工总承包招标

2025-11-21 21:55:44 来源:中国招投标公共服务平台网

关键词:

储能新型储能

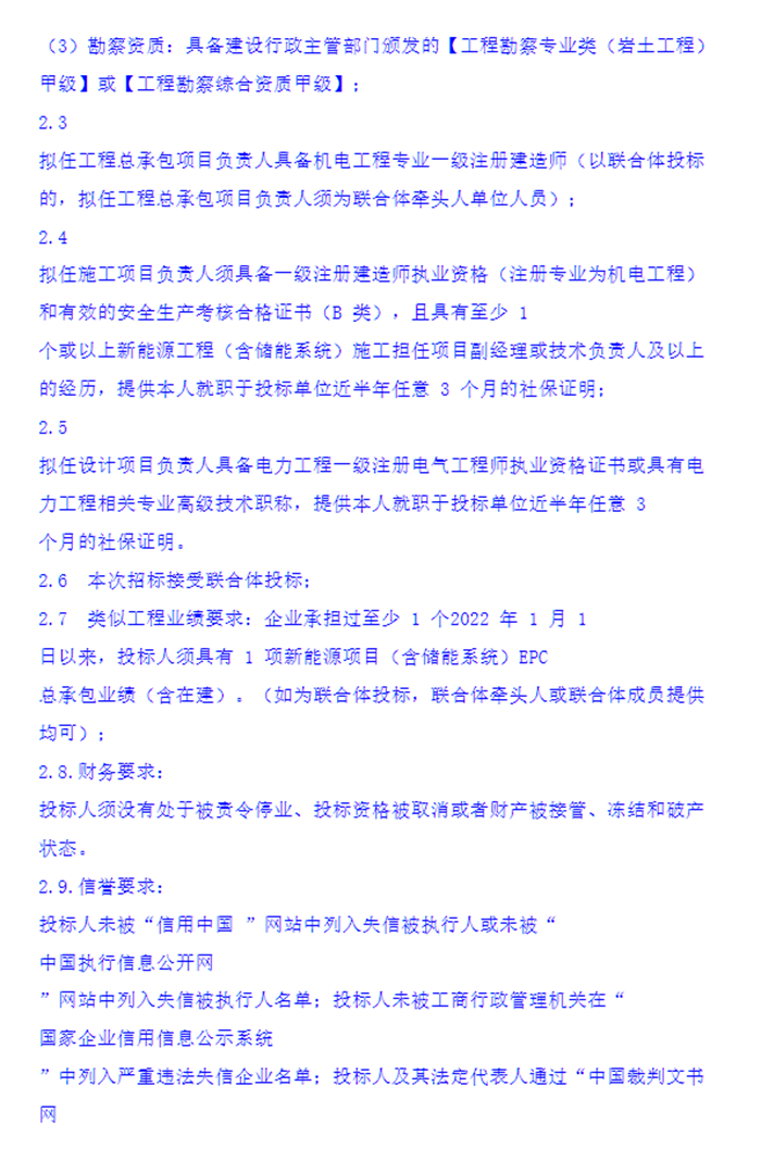
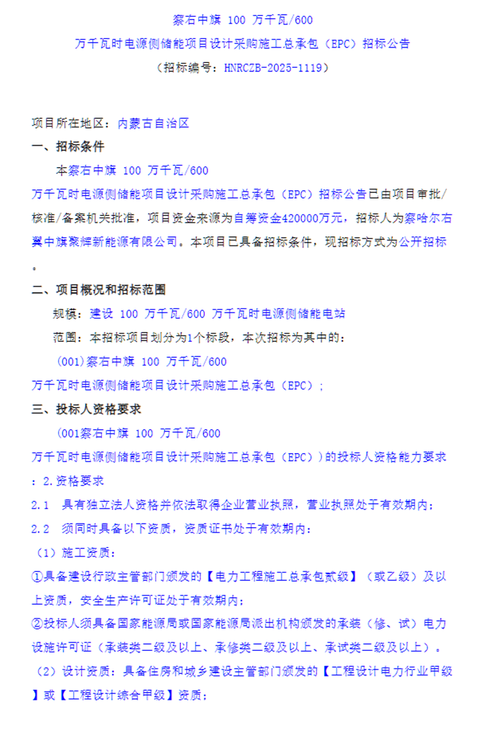
  储能中国网获悉,11月21日,察哈尔右翼中旗聚辉新能源有限公司发布察右中旗100万千瓦/600万千瓦时电源侧储能项目设计采购施工总承包(EPC)招标公告。项目资金来源为自筹资金420000万元,招标人为察哈尔右翼中旗聚辉新能源有限公司。

  根据招标公告,建设地点为乌兰察布市察右中旗。建设100万千瓦/600万千瓦时电源侧储能电站。其中,公告表示,中标人必须在规定的时间内完成所有项目勘察、设计、采购、施工等工作。

  原文如下:

储能中国网版权及免责声明:

1)储能中国网转载其他网站内容文字或图片,出于传递更多行业信息而非盈利之目的,同时本网站并不代表赞成其观点或证实其描述,内容仅供参考。版权归原网站、作者所有,若有侵权,请联系我们删除。

2)凡注明“来源-储能中国网” 的内容属储能中国网原创,转载需授权,转载应并注明“来源:储能中国网”。

关于我们 | 联系我们 | 宣传合作 | 人才招聘

本网站部分内容均由编辑从互联网收集整理,如果您发现不合适的内容,请联系我们进行处理,谢谢合作!

版权所有:储能中国网 备案信息:京ICP备2022014822号-1 投稿邮箱:cnnes2022@163.com

Copyright ©2010-2022

京公网安备 11010502049734号

Baidu
map