为创新服务,专业的新型储能信息平台!
当前位置:首页 > 招标与数据 > 项目招标

100MW/400MWh!中国建筑第六工程局联合体预中标陕西铜川独立储能电站EPC

2025-11-20 20:10:31 来源:储能中国网

关键词:

储能新型储能

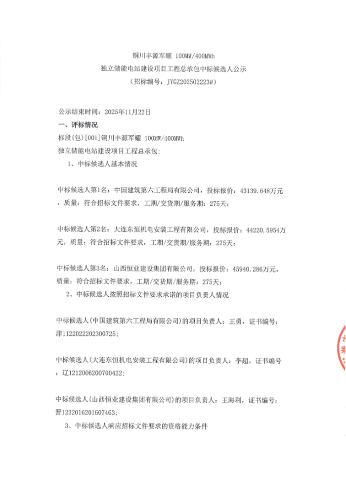
  储能中国网获悉,11月19日,铜川丰源军耀100MW/400MWh独立储能电站建设项目工程总承包中标候选人公示。中国建筑第六工程局有限公司联合体以投标报价43139.648万元预中标。

  中标候选人情况为,

  第一中标候选人:中国建筑第六工程局有限公司,投标报价43139.648万元,折合单价1.0785元/Wh;

  第二中标候选人:大连东恒机电安装工程有限公司,投标报价44220.5954万元,折合单价1.1055元/Wh;

  第三中标候选人:山西恒业建设集团有限公司,投标报价45940.286万元,折合单价1.1485元/Wh。

  据了解,项目位于陕西省铜川市印台区,储能规模100MW/400MWh,共包括储能单元20套(每套储能单元包含5MW/20.06MWh储能,1台5MW压变流一体+4台5.015MWh电池舱)。

  项目招标范围包括但不限于储能电站项目的勘察设计、初步设计、施工图设计及施工期间的技术服务(含送变电线路设计、施工现场指导等工作)等。

  原公告如下:

储能中国网版权及免责声明:

1)储能中国网转载其他网站内容文字或图片,出于传递更多行业信息而非盈利之目的,同时本网站并不代表赞成其观点或证实其描述,内容仅供参考。版权归原网站、作者所有,若有侵权,请联系我们删除。

2)凡注明“来源-储能中国网” 的内容属储能中国网原创,转载需授权,转载应并注明“来源:储能中国网”。

关于我们 | 联系我们 | 宣传合作 | 人才招聘

本网站部分内容均由编辑从互联网收集整理,如果您发现不合适的内容,请联系我们进行处理,谢谢合作!

版权所有:储能中国网 备案信息:京ICP备2022014822号-1 投稿邮箱:cnnes2022@163.com

Copyright ©2010-2022

京公网安备 11010502049734号

Baidu
map