为创新服务,专业的新型储能信息平台!
当前位置:首页 > 招标与数据 > 项目招标

融和元储、双登中标国家电投165MW/330MWh构网型储能系统采购!

2025-09-14 21:25:47 来源:国家电投

关键词:

储能新型储能

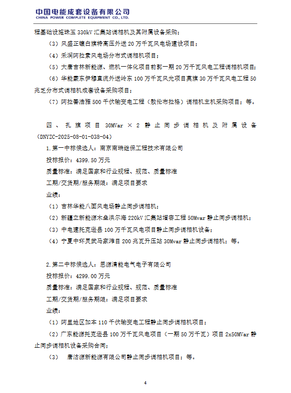
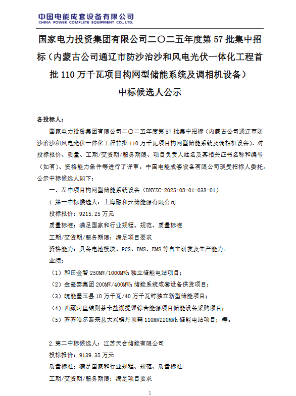
  储能中国网获悉,9月12日,国家电投发布内蒙古公司通辽市防沙治沙和风电光伏一体化工程首批 110万千瓦项目构网型储能系统及调相机设备中标结果公示,中标结果显示,融和元储、双登股份分别以9215.25万元和9358.80万元中标82.5MW/165MWh构网型储能系统采购。

  根据招标公告,通辽市防沙治沙和风电光伏一体化工程首批1.1GW项目分为扎鲁特旗防沙治沙和风电光伏一体化工程首批550MW和科左中旗防沙治沙和风电光伏一体化工程首批550MW,分别建设200MW风电和350MW光伏。项目建设要求按总容量15%/2h 配置储能,此次招标采购的左中项目和扎旗项目构网型储能系统规模分别为82.5MW/165MWh,且均要求电芯容量不小于314Ah,单箱容量不小于5MWh。

  附中标候选人情况

储能中国网版权及免责声明:

1)储能中国网转载其他网站内容文字或图片,出于传递更多行业信息而非盈利之目的,同时本网站并不代表赞成其观点或证实其描述,内容仅供参考。版权归原网站、作者所有,若有侵权,请联系我们删除。

2)凡注明“来源-储能中国网” 的内容属储能中国网原创,转载需授权,转载应并注明“来源:储能中国网”。

关于我们 | 联系我们 | 宣传合作 | 人才招聘

本网站部分内容均由编辑从互联网收集整理,如果您发现不合适的内容,请联系我们进行处理,谢谢合作!

版权所有:储能中国网 备案信息:京ICP备2022014822号-1 投稿邮箱:cnnes2022@163.com

Copyright ©2010-2022

京公网安备 11010502049734号

Baidu
map