为创新服务,专业的新型储能信息平台!
当前位置:首页 > 招标与数据 > 项目招标

200MW/800MWh!山东东营广饶大王镇独立共享储能项目EPC招标

2025-09-14 20:56:35 来源:储能中国网

关键词:

储能新型储能

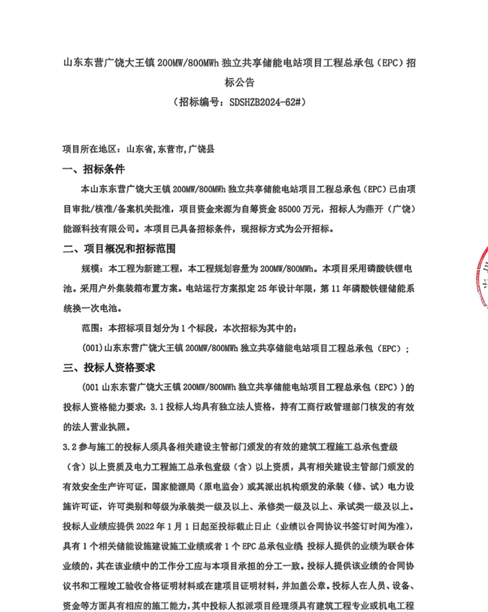
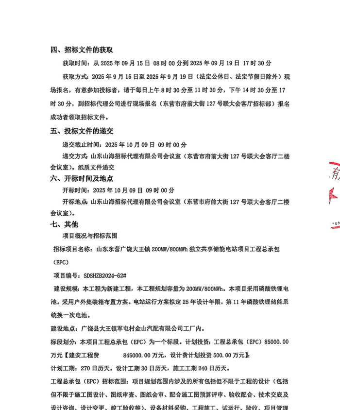
  储能中国网获悉,9月12日,山东东营广饶大王镇200MW/800MWh独立共享储能电站项目工程总承包(EPC)招标。公告表示,项目招标人为燕开(广饶)能源科技有限公司,项目资金来源为自资85000万元。

  本工程规划容量为200MW/800MWh,采用磷酸铁锂电池。采用户外集装箱布置方案。电站运行方案拟25年设计年限,第11年磷酸铁锂储能系统换一次电池。

  建设地点:广饶县大王镇军屯村金山汽配有限公司工厂内。计划工期为270日历天。其中,设计工期30日历天,施工工期240日历天。招标文件获取时间为从2025年9月15日8时到2025年9月19日17时30分递交截止时间/开标时间为2025年10月9日9时。

  招标公告原文如下:

储能中国网版权及免责声明:

1)储能中国网转载其他网站内容文字或图片,出于传递更多行业信息而非盈利之目的,同时本网站并不代表赞成其观点或证实其描述,内容仅供参考。版权归原网站、作者所有,若有侵权,请联系我们删除。

2)凡注明“来源-储能中国网” 的内容属储能中国网原创,转载需授权,转载应并注明“来源:储能中国网”。

关于我们 | 联系我们 | 宣传合作 | 人才招聘

本网站部分内容均由编辑从互联网收集整理,如果您发现不合适的内容,请联系我们进行处理,谢谢合作!

版权所有:储能中国网 备案信息:京ICP备2022014822号-1 投稿邮箱:cnnes2022@163.com

Copyright ©2010-2022

京公网安备 11010502049734号

Baidu
map