为创新服务,专业的新型储能信息平台!
当前位置:首页 > 企业动态

120MW/240MWh!泰禾智能拟投2.1亿元建用户侧储能项目

2025-11-24 20:03:22 来源:泰禾智能公告

关键词:

储能新型储能

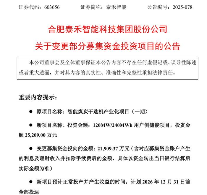
  储能中国网获悉,11月22日,泰禾智能发布公告称,拟终止此前募投项目,并将剩余资金2.1亿元投向120MW/240MWh用户侧储能项目。

  用户侧储能项目建设内容初步计划:安徽省50MW/100MWh、上海市15MW/30MWh、广东省15MW/30MWh、江苏省20MW/40MWh、浙江省20MW/40MWh。

  今年6月,泰禾智能曾发布公告称,以现金不超过5000万元收购阳光新能源开发股份有限公司持有的安徽阳光优储新能源有限公司100%股权,跨界进军用户侧储能。而此次公告,则是泰禾智能完成收购后的首个公开项目布局。

  据悉,泰禾智能原计划使用募集资金30,058万元投资“智能煤炭干选机产业化项目(一期)”,建设具备年产60台智能煤炭干选机的生产研发基地,预期税后内部收益率为17.15%,静态投资回收期为6.8年(含建设期)。在煤炭领域,智能干选机是运用基于 X 射线技术分离原煤和煤矸石的机器进行选煤的生产设备,通常情况下,年产煤量120万吨的矿井,需要使用2台煤炭智能干选机。

  然而,泰禾智能在最近公告表示,鉴于智能煤炭干选机市场需求低于预期,现有产能已满足当前业务需要,且该项目实施主体卓海智能连续亏损,再加上受国内外宏观经济、能源结构转型及市场供需关系等多重因素影响,煤炭行业已进入调整期,智能煤炭分选机行业市场需求进一步收紧,该项目的可行性已发生变化。若继续按计划投资,存在进一步扩大亏损的可能。

  为此,泰禾智能选择将尚未投入的募集资金21,909.37万元变更投向,用于“120MW/240MWh用户侧储能项目”,实施主体由卓海智能变更为卓海智能和阳光优储。

  120MW/240MWh用户侧储能项目建设内容初步计划:安徽省50MW/100MWh、上海市15MW/30MWh、广东省15MW/30MWh、江苏省20MW/40MWh、浙江省20MW/40MWh。

  后期视市场开拓情况,各省区的建设容量可能会酌情进行内部调整。项目总投资25209万元,相当于单价约1.05元/Wh,其中计划使用募集资金21909.37万元、剩余部分为企业自筹。经测算,项目投资财务内部收益率(所得税后)7.52%,项目投资回收期6.94年(所得税后),项目经济效益情况良好。

  截至2025年9月30日,卓海智能募集资金账户余额为6602.97万元,募集资金账户余额为15306.40万元。其中,6602.97万元将继续存放于卓海智能募集资金账户,用于实施“120MW/240MWh用户侧储能项目”;剩余15306.40万元将用于向阳光优储增资以实施120MW/240MWh用户侧储能项目,本次增资后,阳光优储仍为泰禾智能全资子公司。

储能中国网版权及免责声明:

1)储能中国网转载其他网站内容文字或图片,出于传递更多行业信息而非盈利之目的,同时本网站并不代表赞成其观点或证实其描述,内容仅供参考。版权归原网站、作者所有,若有侵权,请联系我们删除。

2)凡注明“来源-储能中国网” 的内容属储能中国网原创,转载需授权,转载应并注明“来源:储能中国网”。

关于我们 | 联系我们 | 宣传合作 | 人才招聘

本网站部分内容均由编辑从互联网收集整理,如果您发现不合适的内容,请联系我们进行处理,谢谢合作!

版权所有:储能中国网 备案信息:京ICP备2022014822号-1 投稿邮箱:cnnes2022@163.com

Copyright ©2010-2022

京公网安备 11010502049734号

Baidu
map