为创新服务,专业的新型储能信息平台!
当前位置:首页 > 企业动态

300MW/1200MWh!隆基内蒙古独立储能项目获批复

2025-11-24 20:01:23 来源:内蒙古投资项目在线审批网

关键词:

储能新型储能

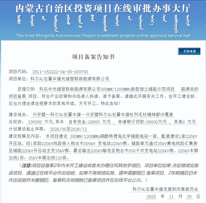
  储能中国网获悉,近日,内蒙古自治区投资项目在线审批办事大厅信息显示,科尔沁右翼中旗光储智联新能源有限公司提交的科右中光储智联新能源有限公司300MW/1200MWh新型独立储能示范项目能源类的项目备案项目,符合产业政策和市场准入标准,准予备案。

  据爱企查信息显示,科尔沁右翼中旗光储智联新能源有限公司由内蒙古兴安盟智储新能源有限公司100%持股,后者由西安隆基新能源有限公司100%持股。西安隆基新能源有限公司系隆基绿能科技股份有限公司全资子公司。

  项目信息见下:

储能中国网版权及免责声明:

1)储能中国网转载其他网站内容文字或图片,出于传递更多行业信息而非盈利之目的,同时本网站并不代表赞成其观点或证实其描述,内容仅供参考。版权归原网站、作者所有,若有侵权,请联系我们删除。

2)凡注明“来源-储能中国网” 的内容属储能中国网原创,转载需授权,转载应并注明“来源:储能中国网”。

关于我们 | 联系我们 | 宣传合作 | 人才招聘

本网站部分内容均由编辑从互联网收集整理,如果您发现不合适的内容,请联系我们进行处理,谢谢合作!

版权所有:储能中国网 备案信息:京ICP备2022014822号-1 投稿邮箱:cnnes2022@163.com

Copyright ©2010-2022

京公网安备 11010502049734号

Baidu
map