为创新服务,专业的新型储能信息平台!
当前位置:首页 > 招标与数据 > 项目招标

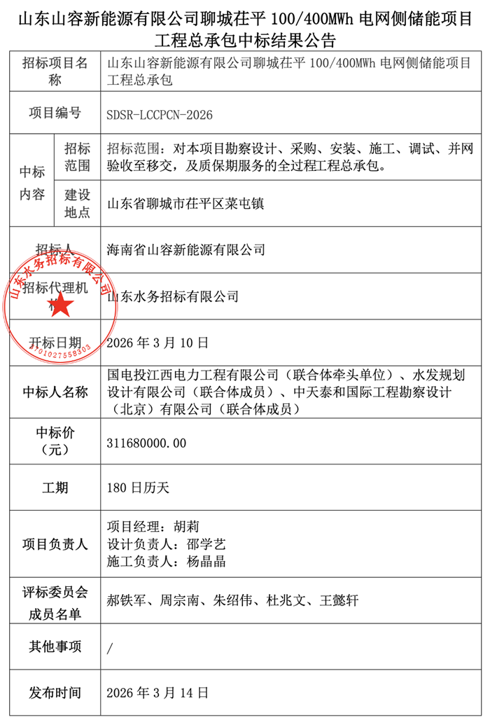
100MW/400MWh!国电投江西电力联合体中标聊城电网侧储能项目工程总包

2026-03-15 20:24:12 来源:储能中国网

关键词:

储能新型储能

  储能中国网获悉,3月14日,山东山容新能源有限公司聊城茌平100MW/400MWh电网侧储能项目工程总承包中标结果公告。中标单位为:国电投江西电力工程有限公司(联合体牵头单位)、水发规划设计有限公司(联合体成员)、中天泰和国际工程勘察设计(北京)有限公司(联合体成员)。

  该项目位于聊城市茌平区菜屯镇,招标范围为项目勘察设计、采购、安装、施工、调试、并网验收至移交,及保质期服务的全过程工程总承包。计划总工期180日历天,其中设计工期30日历天。

  原文如下:

储能中国网版权及免责声明:

1)储能中国网转载其他网站内容文字或图片,出于传递更多行业信息而非盈利之目的,同时本网站并不代表赞成其观点或证实其描述,内容仅供参考。版权归原网站、作者所有,若有侵权,请联系我们删除。

2)凡注明“来源-储能中国网” 的内容属储能中国网原创,转载需授权,转载应并注明“来源:储能中国网”。

关于我们 | 联系我们 | 宣传合作 | 人才招聘

本网站部分内容均由编辑从互联网收集整理,如果您发现不合适的内容,请联系我们进行处理,谢谢合作!

版权所有:储能中国网 备案信息:京ICP备2022014822号-1 投稿邮箱:cnnes2022@163.com

Copyright ©2010-2022

京公网安备 11010502049734号

Baidu
map