为创新服务,专业的新型储能信息平台!
当前位置:首页 > 招标与数据 > 项目招标

4GWh!华能2026年储能系统框采招标

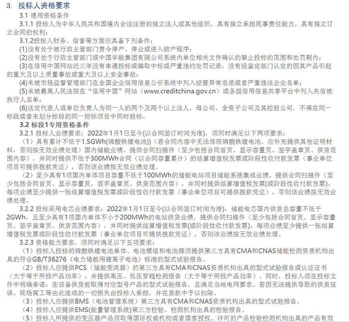
2026-03-11 17:00:44 来源:华能电子采购平台

关键词:

储能新型储能

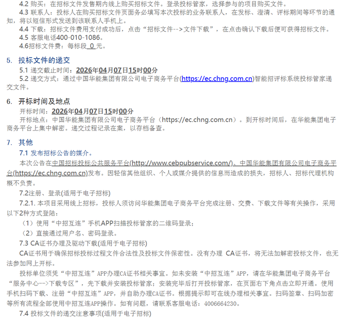
  储能中国网获悉,3月11日,中国华能集团有限公司发布2026年储能系统框架协议采购招标公告。根据公告,本次框采储能系统分为3个标段,规模共4GWh,本次拟采购集团公司所属产业公司、区域公司基建类、生产类项目所需的储能系统,框架协议有效期至2027年3月31日。

  具体标段如下:

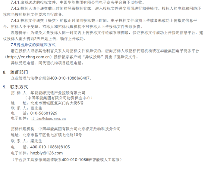
  标段一:采购集中控制式电化学储能系统,采购容量为2GWh,电芯容量大于450Ah,小于700Ah;

  标段二:采购集中控制式电化学储能系统,采购容量为1GWh,电芯容量大于314Ah,小于450Ah;

  标段三:采购分散式模块化、组串式电化学储能系统,采购容量为1GWh。

  投标人业绩要求表示,

  2022年1月1日至今(以合同签订时间为准),须同时满足以下两项要求:

  (1)具有累计不低于1.5GWh(磷酸铁锂电池)(若合同内容中无法体现磷酸铁锂电池,应补充提供其他证明材料,否则按无效业绩处理)国内储能业绩。

  (2)至少具有1项国内单体项目容量不低于100MWh的储能电站项目储能系统集成业绩。

  投标采用电芯业绩要求:2022年1月1日至今(以合同签订时间为准),储能电芯国内供货总容量不低于2GWh,且至少具有1项国内单体不小于200MWh的电站供货业绩。

  原文如下:

储能中国网版权及免责声明:

1)储能中国网转载其他网站内容文字或图片,出于传递更多行业信息而非盈利之目的,同时本网站并不代表赞成其观点或证实其描述,内容仅供参考。版权归原网站、作者所有,若有侵权,请联系我们删除。

2)凡注明“来源-储能中国网” 的内容属储能中国网原创,转载需授权,转载应并注明“来源:储能中国网”。

关于我们 | 联系我们 | 宣传合作 | 人才招聘

本网站部分内容均由编辑从互联网收集整理,如果您发现不合适的内容,请联系我们进行处理,谢谢合作!

版权所有:储能中国网 备案信息:京ICP备2022014822号-1 投稿邮箱:cnnes2022@163.com

Copyright ©2010-2022

京公网安备 11010502049734号

Baidu
map