为创新服务,专业的新型储能信息平台!
当前位置:首页 > 招标与数据 > 项目招标

80MW/240MWh!中建三局二公司预中标陕西铜川独立电化学储能电站EPC

2026-03-09 21:39:02 来源:储能中国网

关键词:

储能新型储能

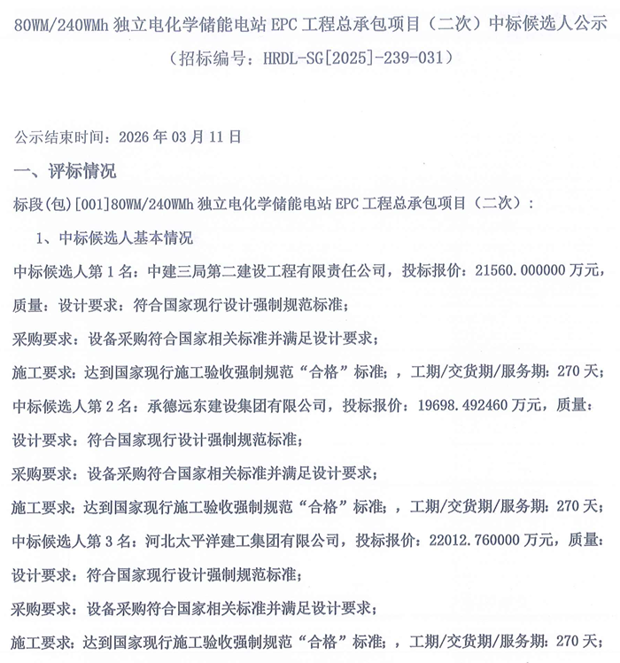
  储能中国网获悉,3月9日,陕西省铜川市印台区80MW/240MWh独立电化学储能电站EPC工程总承包项目(二次)中标候选人公示。根据公示,中建三局第二建设工程有限责任公司以投标报价21560.00万元预中标。

  中标候选人情况如下:

  第一中标候选人,中建三局第二建设工程有限责任公司,投标报价21560.00万元,折合单价约0.8983元/Wh;

  第二中标候选人,承德远东建设集团,投标报价19698.492460万元,折合单价约0.8208元/Wh;

  第三中标候选人,河北太平洋建工集团,投标报价22012.76万元,折合单价约0.9172元/Wh;

  原文如下:

储能中国网版权及免责声明:

1)储能中国网转载其他网站内容文字或图片,出于传递更多行业信息而非盈利之目的,同时本网站并不代表赞成其观点或证实其描述,内容仅供参考。版权归原网站、作者所有,若有侵权,请联系我们删除。

2)凡注明“来源-储能中国网” 的内容属储能中国网原创,转载需授权,转载应并注明“来源:储能中国网”。

关于我们 | 联系我们 | 宣传合作 | 人才招聘

本网站部分内容均由编辑从互联网收集整理,如果您发现不合适的内容,请联系我们进行处理,谢谢合作!

版权所有:储能中国网 备案信息:京ICP备2022014822号-1 投稿邮箱:cnnes2022@163.com

Copyright ©2010-2022

京公网安备 11010502049734号

Baidu
map