为创新服务,专业的新型储能信息平台!
当前位置:首页 > 招标与数据 > 项目招标

7.2GWh!中广核新能源2026年度储能系统框采(标段1~标段6)中标候选人公示

2026-02-26 17:12:00 来源:中广核电子采购平台

关键词:

储能新型储能

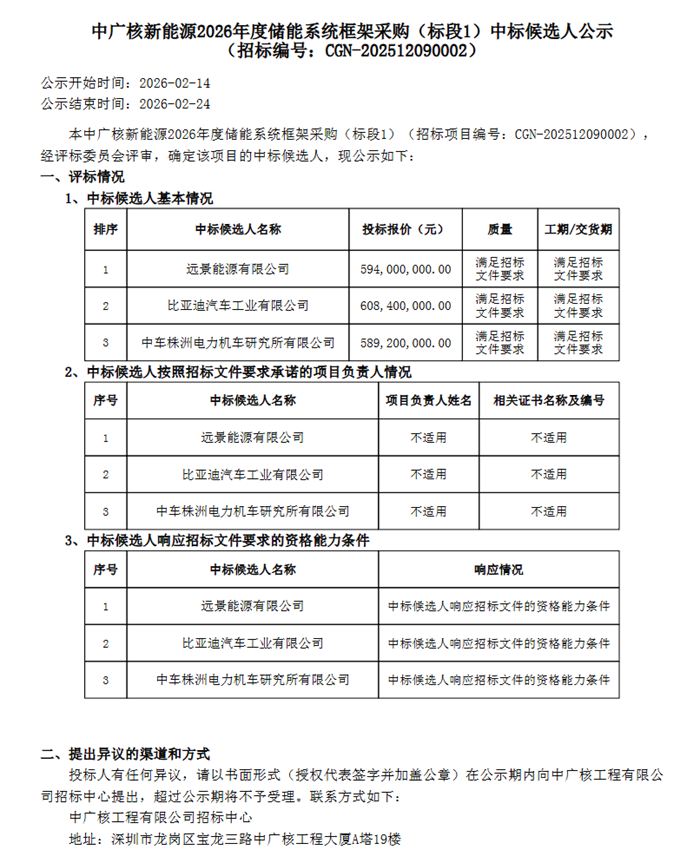
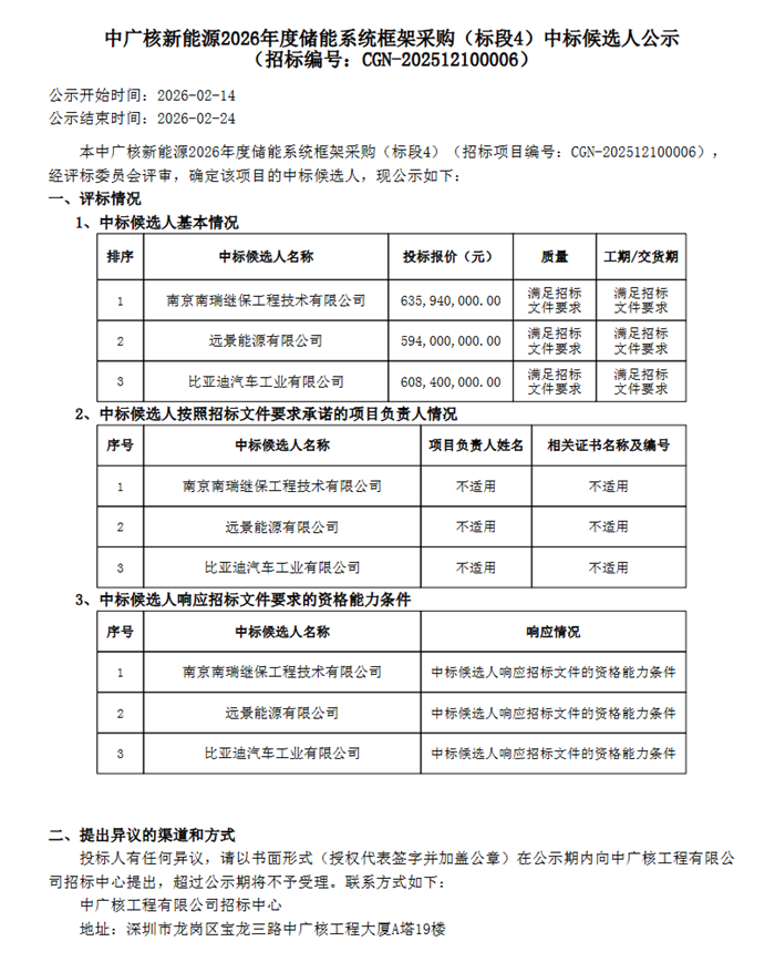
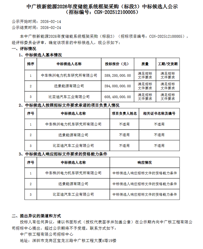
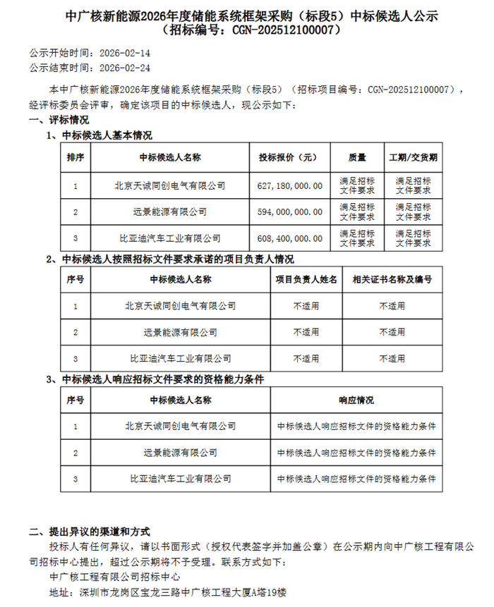
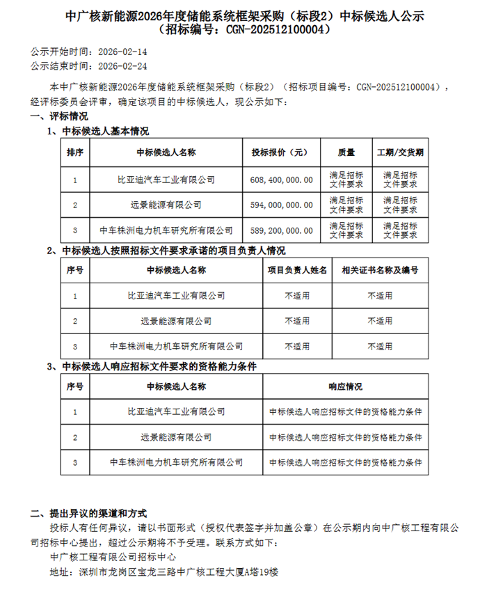
  储能中国网获悉,近日,中广核新能源发布2026年度储能系统框架采购(标段1~标段6)中标候选人公示。根据公示,远景能源、比亚迪、中车株洲所、南瑞继保、天诚同创、科陆电子6家企业预中标,投标单价处于0.491~0.53元/Wh。

  根据招标公告,中广核新能源2026年度储能系统框架采购共划分为6个标段,每标段招标容量1.2GWh,6个标段总规模达到7.2GWh。

  据招标要求中提到授标原则表示:投标人必须同时参加六个标段的投标,且相同型号及技术要求的设备在不同标段中的报价相同。其中,远景能源、比亚迪分别入围6个标段,中车株洲所入围3个标段,科陆电子、南瑞继保、天诚同创分别入围1个标段。

  中标公示原文如下:

储能中国网版权及免责声明:

1)储能中国网转载其他网站内容文字或图片,出于传递更多行业信息而非盈利之目的,同时本网站并不代表赞成其观点或证实其描述,内容仅供参考。版权归原网站、作者所有,若有侵权,请联系我们删除。

2)凡注明“来源-储能中国网” 的内容属储能中国网原创,转载需授权,转载应并注明“来源:储能中国网”。

关于我们 | 联系我们 | 宣传合作 | 人才招聘

本网站部分内容均由编辑从互联网收集整理,如果您发现不合适的内容,请联系我们进行处理,谢谢合作!

版权所有:储能中国网 备案信息:京ICP备2022014822号-1 投稿邮箱:cnnes2022@163.com

Copyright ©2010-2022

京公网安备 11010502049734号

Baidu
map