为创新服务,专业的新型储能信息平台!
当前位置:首页 > 招标与数据 > 项目招标

200MW/600MWh+3.5MW/6min超级电容!水电一局中标淄博构网型储能项目EPC总包

2026-02-25 15:47:27 来源:储能中国网

关键词:

储能新型储能

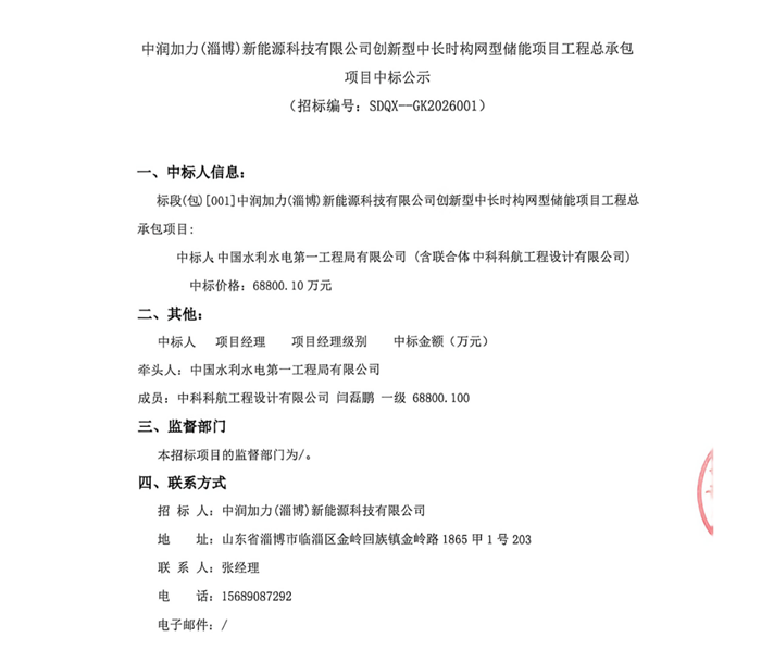
  储能中国网获悉,2026年2月25日,中润加力(淄博)新能源科技有限公司创新型中长时构网型储能项目工程总承包项目中标公示。中标人为中国水利水电第一工程局有限公司(含联合体中科科航工程设计有限公司),中标价格:68800.10万元。

  据悉,该项目位于山东省淄博市临淄区金岭回族镇纬六路9号,总用地面积约56亩,拟建设200MW/600MWh(磷酸铁锂储能系统)+3.5MW/6min(超级电容)创新型中长时构网型储能电站及附属设施,包括综合服务楼、地面防水设施及配套消防设施。

  根据招标公告,项目招标人为中润加力(淄博)新能源科技有限公司,自筹资金70000万元。

  招标范围:规从地址勘察、地形测量、初步设计、施工图设计、设备采购、保管、施工、安装调试、试运行、移交线路送出工程设计、设备材料采购、施工等,以及完成各项专项验收等全过程的全部工作,以最终满足招标人验收移交、正常运营的总承包工程,对总承包工程的质量、安全、进度、费用等全面负责,提供竣工验收相关支持、配合和服务等。

  中标公示原文如下:

储能中国网版权及免责声明:

1)储能中国网转载其他网站内容文字或图片,出于传递更多行业信息而非盈利之目的,同时本网站并不代表赞成其观点或证实其描述,内容仅供参考。版权归原网站、作者所有,若有侵权,请联系我们删除。

2)凡注明“来源-储能中国网” 的内容属储能中国网原创,转载需授权,转载应并注明“来源:储能中国网”。

关于我们 | 联系我们 | 宣传合作 | 人才招聘

本网站部分内容均由编辑从互联网收集整理,如果您发现不合适的内容,请联系我们进行处理,谢谢合作!

版权所有:储能中国网 备案信息:京ICP备2022014822号-1 投稿邮箱:cnnes2022@163.com

Copyright ©2010-2022

京公网安备 11010502049734号

Baidu
map