为创新服务,专业的新型储能信息平台!
当前位置:首页 > 招标与数据 > 项目招标

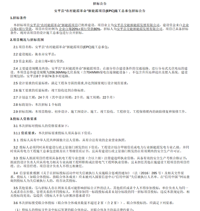
含704MWh绿电直连储能!河北安平县“农村能源革命”新能源项目(EPC)总包招标

2026-02-10 13:59:20 来源:中国招标投标公共服务平台

关键词:

新能源储能

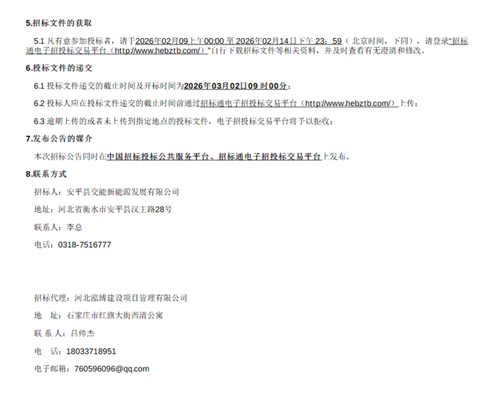
  储能中国网获悉,2026年2月8日,河北省安平县农村能源革命新能源项目EPC施工总承包招标公告发布。招标人为安平县交能新能源发展有限公司(安平县财政局旗下控股公司)。

  该项目主要在部分符合建设条件的交通道路、进行分布式光伏电站的建设,总体建设规模为206.36MWp光伏系统(含704MWh绿电直连储能设备),不包含升压站和送出及接入系统。

  招标范围包含勘察、初步设计、施工、竣工验收、工程移交、工程保修期内的缺陷修复和保修工作。

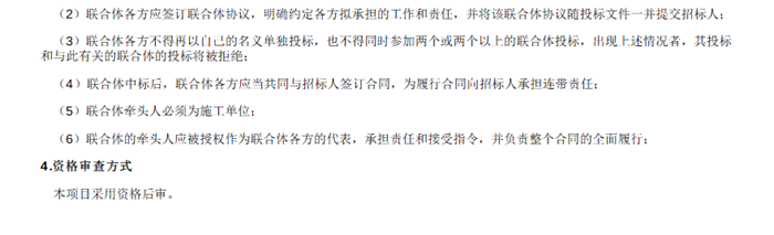
  本次招标接受联合体投标,须满足相关条件。

  招标公告原文如下:

储能中国网版权及免责声明:

1)储能中国网转载其他网站内容文字或图片,出于传递更多行业信息而非盈利之目的,同时本网站并不代表赞成其观点或证实其描述,内容仅供参考。版权归原网站、作者所有,若有侵权,请联系我们删除。

2)凡注明“来源-储能中国网” 的内容属储能中国网原创,转载需授权,转载应并注明“来源:储能中国网”。

关于我们 | 联系我们 | 宣传合作 | 人才招聘

本网站部分内容均由编辑从互联网收集整理,如果您发现不合适的内容,请联系我们进行处理,谢谢合作!

版权所有:储能中国网 备案信息:京ICP备2022014822号-1 投稿邮箱:cnnes2022@163.com

Copyright ©2010-2022

京公网安备 11010502049734号

Baidu
map