为创新服务,专业的新型储能信息平台!
当前位置:首页 > 招标与数据 > 项目招标

500MW/1GWh!中建八局联合体中标山东莱阳大夼镇电网侧独立共享储能EPC+O

2026-01-19 19:34:17 来源:中国招标投标公共服务平台

关键词:

储能新型储能

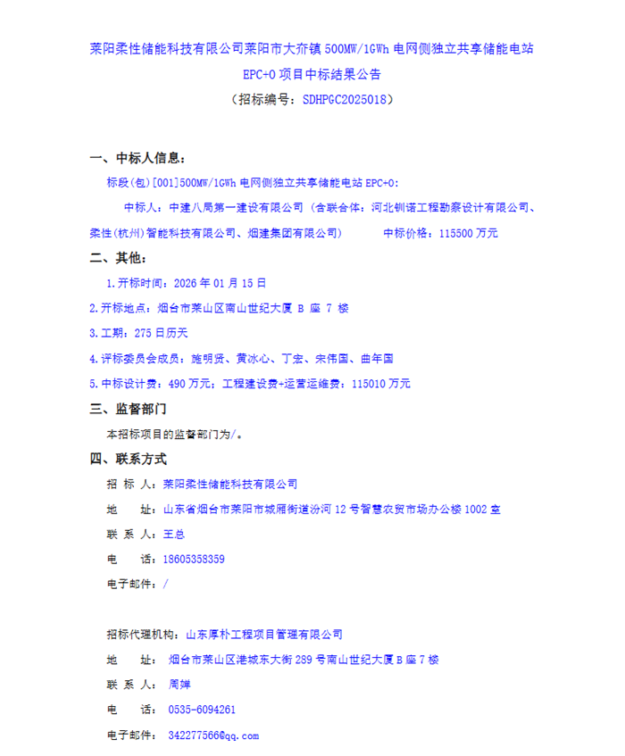
  储能中国网获悉,1月19日,莱阳柔性储能科技有限公司发布莱阳市大夼镇500MW/1GWh电网侧独立共享储能电站EPC+O项目中标结果公告。中标人为中建八局第一建设有限公司(含联合体:河北钏诺工程勘察设计有限公司、柔性(杭州)智能科技有限公司、烟建集团有限公司)中标价格:115500万元。

  原文如下:

储能中国网版权及免责声明:

1)储能中国网转载其他网站内容文字或图片,出于传递更多行业信息而非盈利之目的,同时本网站并不代表赞成其观点或证实其描述,内容仅供参考。版权归原网站、作者所有,若有侵权,请联系我们删除。

2)凡注明“来源-储能中国网” 的内容属储能中国网原创,转载需授权,转载应并注明“来源:储能中国网”。

关于我们 | 联系我们 | 宣传合作 | 人才招聘

本网站部分内容均由编辑从互联网收集整理,如果您发现不合适的内容,请联系我们进行处理,谢谢合作!

版权所有:储能中国网 备案信息:京ICP备2022014822号-1 投稿邮箱:cnnes2022@163.com

Copyright ©2010-2022

京公网安备 11010502049734号

Baidu
map