为创新服务,专业的新型储能信息平台!
当前位置:首页 > 招标与数据 > 项目招标

500MW/2GWh!新疆克拉玛依独立新型储能施工单位成交结果公示

2026-01-13 19:13:28 来源:储能中国网

关键词:

储能新型储能

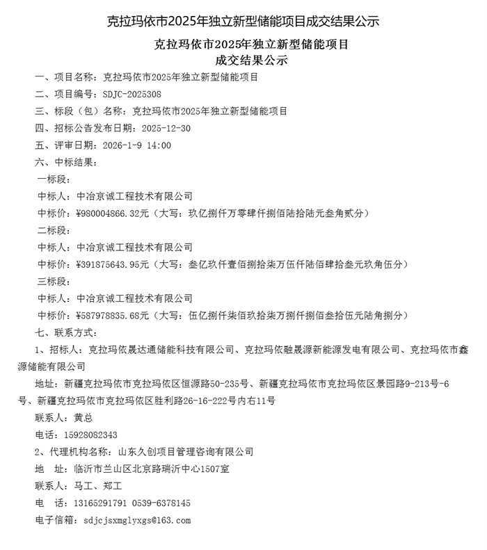
  储能中国网获悉,1月12日,新疆克拉玛依市2025年独立新型储能项目成交结果公示。公示显示,中标人为中冶京诚工程技术有限公司。

  该项目共分为三个标段,总规模为500MW/2000MWh。其中,

  标段一项目规模为250MW/1000MWh,投标报价为98000.49万元,折合单价为0.98元/Wh;

  标段二规模为100MW/400MWh,投标报价为39187.56万元,折合折合单价0.9797元/Wh;

  标段三规模为150MW/600MWh,投标报价为58797.88万元,折合单价为0.98元/Wh。

  招标公告显示,该项目位于新疆维吾尔自治区克拉玛依市,一标段总规模为25万千瓦/100万千瓦时储能系统、克拉玛依能通储能220kV升压汇集站及送出线路,二标段总规模为10万千瓦/40万千瓦时,三标段总规模为15万千瓦/60万千瓦时。本期一次建成,储能电池采用磷酸铁锂,包含本工程的设计、供货、施工、安装、调试、试运行、消缺、竣工资料的最终交付等所有工作,也包括招标文件中要求的运行及维护的培训,性能验收试验等内容,具体要求详见采购文件。

  项目划分三个标段。一标段:克拉玛依市2025年独立新型储能-晟达通克拉玛依区25万千瓦/100万千瓦时项目;二标段:克拉玛依市2025年独立新型储能-鑫源储能克拉玛依区10万千瓦/40万千瓦时项目;三标段:克拉玛依市2025年独立新型储能-融晟源克拉玛依区15万千瓦/60万千瓦时项目。

  原文如下:

储能中国网版权及免责声明:

1)储能中国网转载其他网站内容文字或图片,出于传递更多行业信息而非盈利之目的,同时本网站并不代表赞成其观点或证实其描述,内容仅供参考。版权归原网站、作者所有,若有侵权,请联系我们删除。

2)凡注明“来源-储能中国网” 的内容属储能中国网原创,转载需授权,转载应并注明“来源:储能中国网”。

关于我们 | 联系我们 | 宣传合作 | 人才招聘

本网站部分内容均由编辑从互联网收集整理,如果您发现不合适的内容,请联系我们进行处理,谢谢合作!

版权所有:储能中国网 备案信息:京ICP备2022014822号-1 投稿邮箱:cnnes2022@163.com

Copyright ©2010-2022

京公网安备 11010502049734号

Baidu
map