为创新服务,专业的新型储能信息平台!
当前位置:首页 > 招标与数据 > 项目招标

200MW/400MWh!智光储能预中标建投丰南独立储能项目储能设备采购

2025-12-22 21:04:14 来源:中国电建阳光采购网

关键词:

储能新型储能

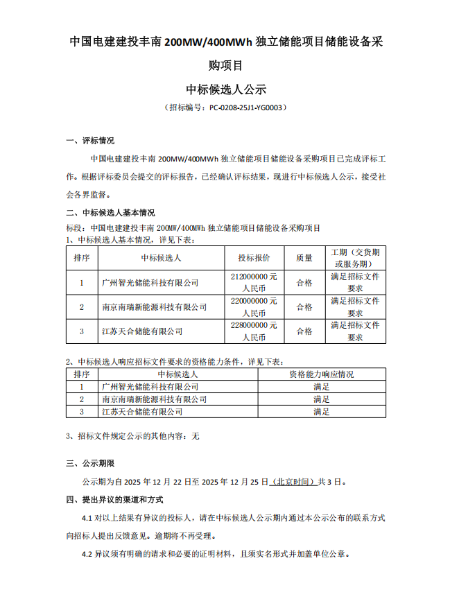
储能中国网获悉,12月22日,中国电建发布建投丰南200MW/400MWh独立储能项目储能设备采购项目中标候选人公示。根据公示,广州智光储能科技有限公司以投标报价2.12亿元(折合单价约0.53元/Wh)预中标。

中标候选人情况如下:

第一中标候选人:广州智光储能科技有限公司,投标报价2.12亿元,折合单价约0.53元/Wh;

第二中标候选人:国电南瑞科技股份有限公司,投标报价2.20亿元,折合单价约0.55元/Wh;

第三中标候选人:江苏天合储能有限公司,投标报价2.28亿元,折合单价约0.57元/Wh。

根据招标公告,建投丰南200MW400MWh独立储能项目业主为建投(唐山)清洁能源开发有限公司,项目建设200MW/400MWh磷酸铁锂储能系统,共配置40套5MW/10MWh储能系统,同期配套建设包括集成电池单元及配套PCS、BMS等相关电气及电缆及配套附属设施,项目拟采用预制舱+厂房式布局,新建储能电站一座,220kV送出线路一条。

中标候选人公示原文如下:

储能中国网版权及免责声明:

1)储能中国网转载其他网站内容文字或图片,出于传递更多行业信息而非盈利之目的,同时本网站并不代表赞成其观点或证实其描述,内容仅供参考。版权归原网站、作者所有,若有侵权,请联系我们删除。

2)凡注明“来源-储能中国网” 的内容属储能中国网原创,转载需授权,转载应并注明“来源:储能中国网”。

关于我们 | 联系我们 | 宣传合作 | 人才招聘

本网站部分内容均由编辑从互联网收集整理,如果您发现不合适的内容,请联系我们进行处理,谢谢合作!

版权所有:储能中国网 备案信息:京ICP备2022014822号-1 投稿邮箱:cnnes2022@163.com

Copyright ©2010-2022

京公网安备 11010502049734号

Baidu
map