为创新服务,专业的新型储能信息平台!
当前位置:首页 > 招标与数据 > 项目招标

960MW/1.92GWh!宁夏网侧独立共享储能项目EPC中标候选人公示

2025-12-15 19:53:23 来源:中国招标投标公共服务平台

关键词:

储能新型储能

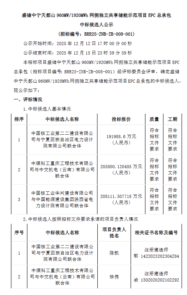
  储能中国网获悉,日前,盛储中宁天都山960MW/1920MWh网侧独立共享储能示范项目发布EPC总承包中标候选人公示。中国核工业第二二建设有限公司、宁夏回族自治区电力设计院有限公司联合体以投标报价191988.6万元预中标。

  据悉,招标人盛储新能源(中宁县)有限公司,为国有企业中国健康产业投资基金旗下控股单位,此次招标项目建设资金来源为企业自筹,出资比例为100%。项目工期不超过240天。

  中标候选详情如下:

  第一中标候选人:中国核工业第二二建设有限公司、宁夏回族自治区电力设计院有限公司联合体,投标报价191988.6万元,折合单价1.000元/Wh;

  第二中标候选人:中煤科工重庆工程技术有限公司、中交机电(云南)有限公司联合体,投标报价205800.120485万元,折合单价1.072元/Wh;

  第三中标候选人:中国核工业华兴建设有限公司、中国能源建设集团陕西省电力设计院有限公司联合体,投标报价208111.507718万元,折合单价1.084元/Wh。

  根据招标公告,项目招标人为盛储新能源(中宁县)有限公司,项目位于宁夏中卫市,总规模960MW/1920MWh,配套建设 330kV 升压站1座,以1回 330kV 线路接入中宁天都山 750kV 变电站。

  招标范围包括但不限于:配合发包人进行合规性手续办理及专项报告编制和审批;项目建设管理和协调;方案设计、初步设计、施工图设计以及竣工图设计;全部设备和材料的采购、运输和保管;所有建筑施工和设备安装(含储能区、330kV升压站、330kV送出线路以及对侧间隔)、设备调试和试验、系统调试及试运行、达标投产;验收(含环保验收(含电磁辐射)、水保验收、消防验收、并网手续及验收、涉网试验、实测建模及档案验收等各专项验收;阶段性验收;竣工验收等)、消缺、培训、移交生产、性能质量保证;全站外接备用电源;工程质量保修期限的服务;办理工程保险、档案移交等内容。

  公示文件见下:

储能中国网版权及免责声明:

1)储能中国网转载其他网站内容文字或图片,出于传递更多行业信息而非盈利之目的,同时本网站并不代表赞成其观点或证实其描述,内容仅供参考。版权归原网站、作者所有,若有侵权,请联系我们删除。

2)凡注明“来源-储能中国网” 的内容属储能中国网原创,转载需授权,转载应并注明“来源:储能中国网”。

关于我们 | 联系我们 | 宣传合作 | 人才招聘

本网站部分内容均由编辑从互联网收集整理,如果您发现不合适的内容,请联系我们进行处理,谢谢合作!

版权所有:储能中国网 备案信息:京ICP备2022014822号-1 投稿邮箱:cnnes2022@163.com

Copyright ©2010-2022

京公网安备 11010502049734号

Baidu
map