为创新服务,专业的新型储能信息平台!
当前位置:首页 > 招标与数据 > 项目招标

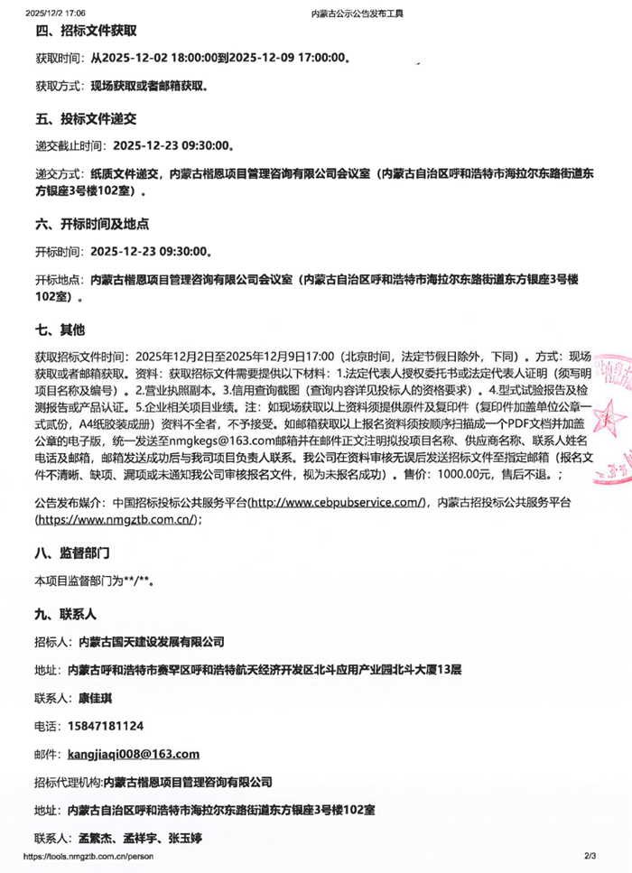
200MW/800MWh!阿拉善电网侧独立储能项目系统设备采购招标

2025-12-04 21:52:49 来源:内蒙古招投标公共服务平台

关键词:

储能新型储能

储能中国网获悉,12月2日,国天能源阿拉善高新区200MW/800MWh电网侧独立新型储能电站项目发布储能系统设备采购招标公告。该项目招标人为内蒙古国天建设发展有限公司,项目资金来源为其他资金共3.68亿元,项目建设地点为内蒙古自治区阿拉善盟阿拉善左旗乌斯太镇。

公告表示,该项项目共建设200MW/800MWh独立共享储能站,采用跟网型非步入式液冷磷酸铁锂储能。200MW/800MWh跟网储能系统由40个5MW/20MWh储能单元组成,每个5MW/20MWh储能单元包含1台5MW升压变流一体机,4台5MWh储能电池预制舱。40个储能单元共包含40台5MW升压变流一体机及160台5MWh储能电池预制舱。本期储能项目建设1座储能220kV升压站,电压等级220/35kV,升压站配置一台240MVA主变压器,220kV侧采用线变组接线,35kV侧采用扩大单元线。220kV出线1回接入阿日善500kV变电站。储能系统经逆变升压后,经8回35kV电缆线路接入本项目配套新建的220kV升压站35kV侧。

招标范围:磷酸铁锂电池和配套设施、电池管理系统(BMS)、储能双向变流器(PCS)、能量管理系统(EMS)、交直流汇流设备、35kV 变压器、预制舱的配套设施(含自用变压器、UPS不间断电源、冷却系统、配电、消防、安防、照明、材料等)和完整储能系统所需的动力电缆(35kV集电线路电缆除外)、控制电缆、消防电缆、通讯线缆及电缆附件、终端、端子及其附件,备品备件、专用工具等。

原文如下:

储能中国网版权及免责声明:

1)储能中国网转载其他网站内容文字或图片,出于传递更多行业信息而非盈利之目的,同时本网站并不代表赞成其观点或证实其描述,内容仅供参考。版权归原网站、作者所有,若有侵权,请联系我们删除。

2)凡注明“来源-储能中国网” 的内容属储能中国网原创,转载需授权,转载应并注明“来源:储能中国网”。

关于我们 | 联系我们 | 宣传合作 | 人才招聘

本网站部分内容均由编辑从互联网收集整理,如果您发现不合适的内容,请联系我们进行处理,谢谢合作!

版权所有:储能中国网 备案信息:京ICP备2022014822号-1 投稿邮箱:cnnes2022@163.com

Copyright ©2010-2022

京公网安备 11010502049734号

Baidu
map