为创新服务,专业的新型储能信息平台!
当前位置:首页 > 招标与数据 > 项目招标

300MW/1.2GWh!河北张家口独立储能电站EPC招标

2025-12-02 20:01:15 来源:中国招标投标公共服务平台

关键词:

储能新型储能

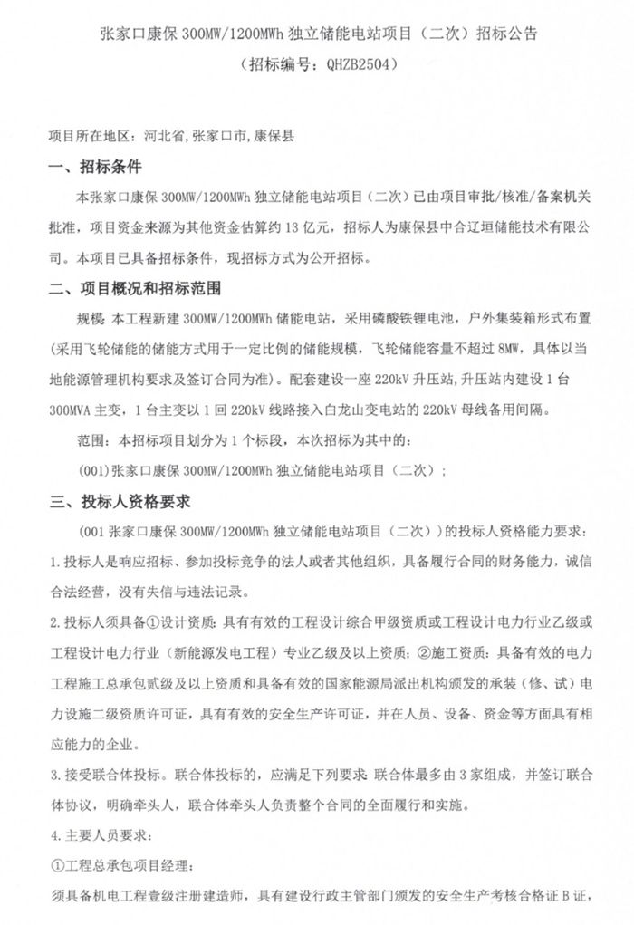
  储能中国网获悉,2025年12月2日,张家口康保300MW/1200MWh独立储能电站项目发布(二次)招标公告。

  据悉,该项目所在地为河北省张家口市康保县,招标人为康保县中合辽垣储能技术有限公司。总投资为13亿元,单价为1.083元/Wh。

  据了解,康保县中合辽垣储能技术有限公司为保信锦一新能源(北京)有限公司(持股80%)、张家口中合朗能新能源开发有限公司(持股15%)、中铁九局集团电务工程有限公司(持股5%)三家企业共同出资成立。

  该项目工程新建300MW/1200MWh储能电站,采用磷酸铁锂电池,户外集装箱形式布置(采用飞轮储能的储能方式用于一定比例的储能规模,飞轮储能容量不超过8MW,具体以当地能源管理机构要求及签订合同为准)。配套建设一座200kV升压站,升压站内建设1台300MVA主变,1台主变以1回2200kV线路接入白龙山变电站的220kV母线备用间隔。

  本项目允许联合体投标。

  原文如下:

储能中国网版权及免责声明:

1)储能中国网转载其他网站内容文字或图片,出于传递更多行业信息而非盈利之目的,同时本网站并不代表赞成其观点或证实其描述,内容仅供参考。版权归原网站、作者所有,若有侵权,请联系我们删除。

2)凡注明“来源-储能中国网” 的内容属储能中国网原创,转载需授权,转载应并注明“来源:储能中国网”。

关于我们 | 联系我们 | 宣传合作 | 人才招聘

本网站部分内容均由编辑从互联网收集整理,如果您发现不合适的内容,请联系我们进行处理,谢谢合作!

版权所有:储能中国网 备案信息:京ICP备2022014822号-1 投稿邮箱:cnnes2022@163.com

Copyright ©2010-2022

京公网安备 11010502049734号

Baidu
map