为创新服务,专业的新型储能信息平台!
当前位置:首页 > 招标与数据 > 项目招标

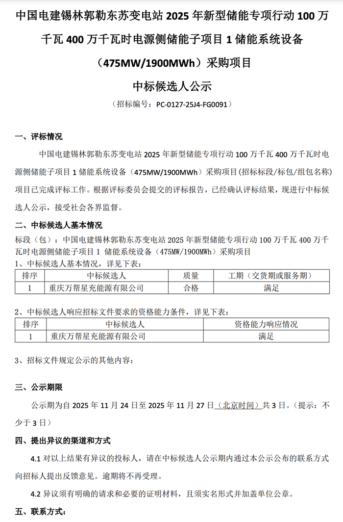
500MW/2GWh!中国电建内蒙古构网型储能系统中标候选人公示:万帮、山西尧兴分别预中标

2025-11-24 19:56:48 来源:中国电建采购平台

关键词:

储能新型储能

  储能中国网获悉,11月24日,中国电建集团江西省电力建设有限公司发布内蒙古锡林郭勒东苏变电站2025年新型储能专项行动1GW/4GWh电源侧储能子项目储能系统设备中标候选人公示。项目包含两个储能系统设备采购,其中1储能系统设备(475MW/1900MWh)、2储能系统设备(25MW/100MWh),子项目总规模500MW/2GWh。中标候选人分别为重庆万帮星充能源有限公司和山西尧兴新能源科技有限公司,分别预中标475MW/1900MWh、25MW/100MWh储能系统设备。

  根据招标公告,项目为集中式构网型储能电站,采用磷酸铁锂电池,规划装机容量为500MW/2000MWh,总用地面积约为220亩,预计总投资约17亿元,一次性完成项目征地及储能电站本体、升压站、外送线路建设。

  中标候选人公示原文如下:

储能中国网版权及免责声明:

1)储能中国网转载其他网站内容文字或图片,出于传递更多行业信息而非盈利之目的,同时本网站并不代表赞成其观点或证实其描述,内容仅供参考。版权归原网站、作者所有,若有侵权,请联系我们删除。

2)凡注明“来源-储能中国网” 的内容属储能中国网原创,转载需授权,转载应并注明“来源:储能中国网”。

关于我们 | 联系我们 | 宣传合作 | 人才招聘

本网站部分内容均由编辑从互联网收集整理,如果您发现不合适的内容,请联系我们进行处理,谢谢合作!

版权所有:储能中国网 备案信息:京ICP备2022014822号-1 投稿邮箱:cnnes2022@163.com

Copyright ©2010-2022

京公网安备 11010502049734号

Baidu
map