为创新服务,专业的新型储能信息平台!
当前位置:首页 > 招标与数据 > 项目招标

中车株洲预中标大唐300MW风电项目储能系统采购

2025-10-29 19:35:34 来源:中国铁建采购平台

关键词:

新能源储能

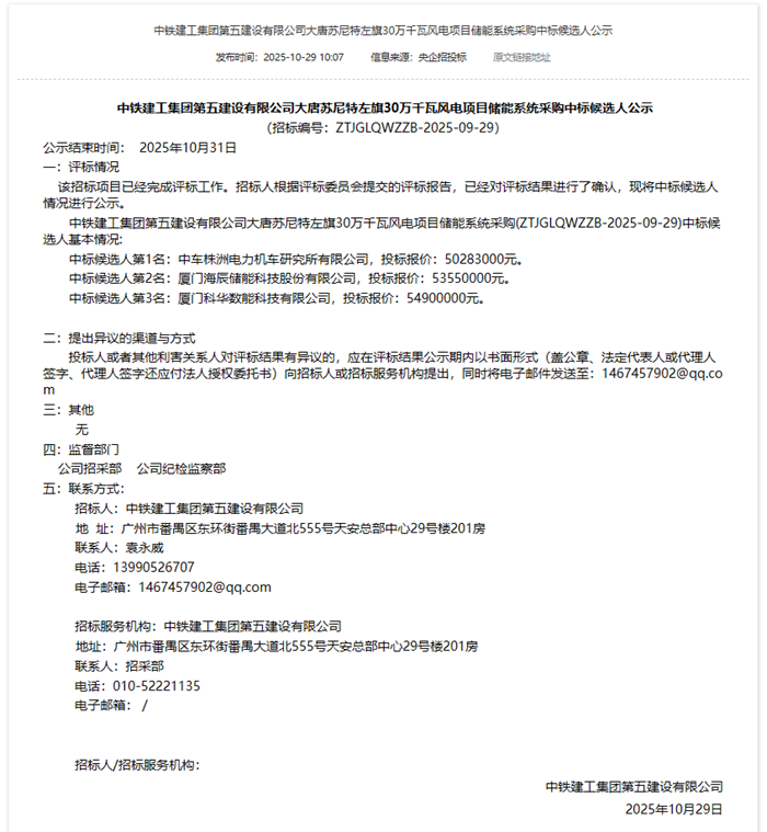
  储能中国网获悉,10月29日,中铁建工集团第五建设有限公司大唐苏尼特左旗30万千瓦风电项目储能系统采购中标候选人公示。根据公示,中车株洲电力机车研究所有限公司以投标报价50283000元预中标。

  中标候选人情况为,

  中标候选人第1名:中车株洲电力机车研究所有限公司,投标报价:50283000元。

  中标候选人第2名:厦门海辰储能科技股份有限公司,投标报价:53550000元。

  中标候选人第3名:厦门科华数能科技有限公司,投标报价:54900000元。

  招标公告表示,投标人近三年在中国境内具有累计不低于1GWh磷酸铁锂电池储能系统集成业绩,其中须具有两个单体项目容量为100MWh及以上的磷酸铁锂电化学储能系统集成设备(至少包含电池室/舱、BMS、PCS)的投运业绩。

  中标候选人公示原文如下:

储能中国网版权及免责声明:

1)储能中国网转载其他网站内容文字或图片,出于传递更多行业信息而非盈利之目的,同时本网站并不代表赞成其观点或证实其描述,内容仅供参考。版权归原网站、作者所有,若有侵权,请联系我们删除。

2)凡注明“来源-储能中国网” 的内容属储能中国网原创,转载需授权,转载应并注明“来源:储能中国网”。

关于我们 | 联系我们 | 宣传合作 | 人才招聘

本网站部分内容均由编辑从互联网收集整理,如果您发现不合适的内容,请联系我们进行处理,谢谢合作!

版权所有:储能中国网 备案信息:京ICP备2022014822号-1 投稿邮箱:cnnes2022@163.com

Copyright ©2010-2022

京公网安备 11010502049734号

Baidu
map