为创新服务,专业的新型储能信息平台!
当前位置:首页 > 招标与数据 > 项目招标

720MW/1440MWh!南网储能宁夏中卫储能项目EPC总包中标候选人公示

2025-10-24 21:28:15 来源:南网供应链采购平台

关键词:

储能新型储能

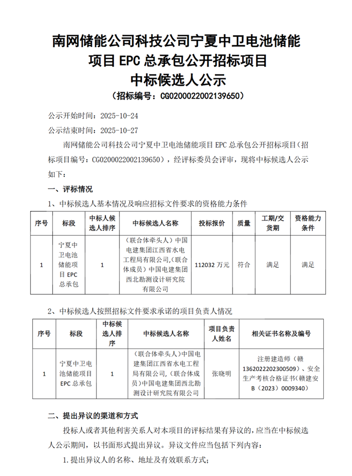
  储能中国网获悉,10月24日,南网储能公司科技公司宁夏中卫电池储能项目EPC总承包公开招标项目中标候选人公示。公告显示,中国电建集团江西省水电工程局有限公司&中国电建集团西北勘测设计研究院有限公司联合体以投标报价为112032万元,(折合单价为0.778元/Wh)预中标。

  根据招标公告,该项目位于宁夏自治区中卫市沙坡头区镇罗镇镇照线东侧,南方电网调峰调频(广东)储能科技有限公司拟于宁夏中卫建设一座构网型电化学储能电站,储能系统采用磷酸铁锂电池,直流侧装机容量为720MW/1440MWh(储能变流器装机功率1440MW,降额为720MW运行)

  中标候选人公示原文如下:

储能中国网版权及免责声明:

1)储能中国网转载其他网站内容文字或图片,出于传递更多行业信息而非盈利之目的,同时本网站并不代表赞成其观点或证实其描述,内容仅供参考。版权归原网站、作者所有,若有侵权,请联系我们删除。

2)凡注明“来源-储能中国网” 的内容属储能中国网原创,转载需授权,转载应并注明“来源:储能中国网”。

关于我们 | 联系我们 | 宣传合作 | 人才招聘

本网站部分内容均由编辑从互联网收集整理,如果您发现不合适的内容,请联系我们进行处理,谢谢合作!

版权所有:储能中国网 备案信息:京ICP备2022014822号-1 投稿邮箱:cnnes2022@163.com

Copyright ©2010-2022

京公网安备 11010502049734号

Baidu
map