为创新服务,专业的新型储能信息平台!
当前位置:首页 > 招标与数据 > 项目招标

100MW/200MWh!山东300MW/600MWh共享储能(一期)EPC招标

2025-10-09 19:42:15 来源:全国招投标公共服务平台

关键词:

储能新型储能

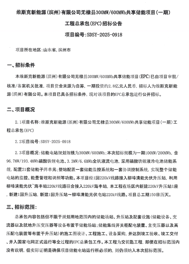
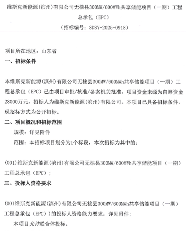
  储能中国网获悉,9月3日,维斯克新能源(滨州)有限公司发布山东无棣县300MW/600MWh共享储能项目(一期)EPC招标,项目资金来源为自筹资金28000万元,折合单价约0.47元/Wh。招标人为维斯克新能源(滨州)有限公司,是中能绿投(山东)新能源产业有限责任公司旗下子公司。

  储能电站规划规模为300MW/600MWh;本次招标规模为一期100MW/200MWh,含96.7MW/193.4MWh磷酸铁锂电池、3.3MW/6.6MWh全钒液流电池,采用磷酸铁锂液冷电池储能系统,配置21套储能子阵单元;整站配置一套储能监控系统和一套协调控制系统,实现整个储能电站的监控、能量管理和调频等功能。本项目经1回220kV线路接入柳埠清能光伏升压站,利用柳埠清能光伏~海丰站220kV线路联合接入220kV海丰站,本工程在场区内新建220kV升压站1座新建1回升压站,新建1回升压站~柳埠清能光伏电站220kV线路。

  项目允许联合体投标,总工期150日历天。

  招标原文如下:

储能中国网版权及免责声明:

1)储能中国网转载其他网站内容文字或图片,出于传递更多行业信息而非盈利之目的,同时本网站并不代表赞成其观点或证实其描述,内容仅供参考。版权归原网站、作者所有,若有侵权,请联系我们删除。

2)凡注明“来源-储能中国网” 的内容属储能中国网原创,转载需授权,转载应并注明“来源:储能中国网”。

关于我们 | 联系我们 | 宣传合作 | 人才招聘

本网站部分内容均由编辑从互联网收集整理,如果您发现不合适的内容,请联系我们进行处理,谢谢合作!

版权所有:储能中国网 备案信息:京ICP备2022014822号-1 投稿邮箱:cnnes2022@163.com

Copyright ©2010-2022

京公网安备 11010502049734号

Baidu
map