为创新服务,专业的新型储能信息平台!
当前位置:首页 > 招标与数据 > 项目招标

中节能2025-2027储能系统合格供应商入围招标

2025-09-30 20:21:22 来源:中节能

关键词:

储能新型储能

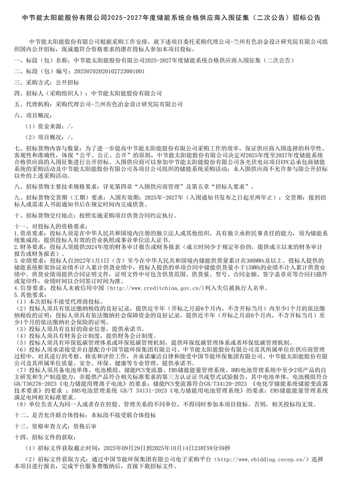
  储能中国网获悉,9月29日,中节能太阳能股份有限公司发布2025-2027年度储能系统合格供应商入围征集公开招标(二次公告)招标公告。其中,公告表示,入围供应商可以参加中节能太阳能股份有限公司各光伏电站项目EPC总承包商储能系统的采购活动及中节能太阳能股份有限公司各项目公司组织的储能系统采购活动。入围有效期2025年-2027年。

  业绩要求表示,投标人自2022年1月1日境内储能供货量累计在300MWh及以上。投标人提供的储能系统框架协议业绩不计入累计供货业绩中,投标人提供的单项合同中储能供货量小于15MWh的业绩不计入累计供货业绩中。

  招标文件获取截止时间:2025年09月29日到2025年10月14日。

  招标公告原文如下:

储能中国网版权及免责声明:

1)储能中国网转载其他网站内容文字或图片,出于传递更多行业信息而非盈利之目的,同时本网站并不代表赞成其观点或证实其描述,内容仅供参考。版权归原网站、作者所有,若有侵权,请联系我们删除。

2)凡注明“来源-储能中国网” 的内容属储能中国网原创,转载需授权,转载应并注明“来源:储能中国网”。

关于我们 | 联系我们 | 宣传合作 | 人才招聘

本网站部分内容均由编辑从互联网收集整理,如果您发现不合适的内容,请联系我们进行处理,谢谢合作!

版权所有:储能中国网 备案信息:京ICP备2022014822号-1 投稿邮箱:cnnes2022@163.com

Copyright ©2010-2022

京公网安备 11010502049734号

Baidu
map