为创新服务,专业的新型储能信息平台!
当前位置:首页 > 招标与数据 > 项目招标

新疆鄯善200MW/800MWh独立储能电站EPC中标候选人公示

2025-09-26 20:51:26 来源:储能中国网

关键词:

储能新型储能

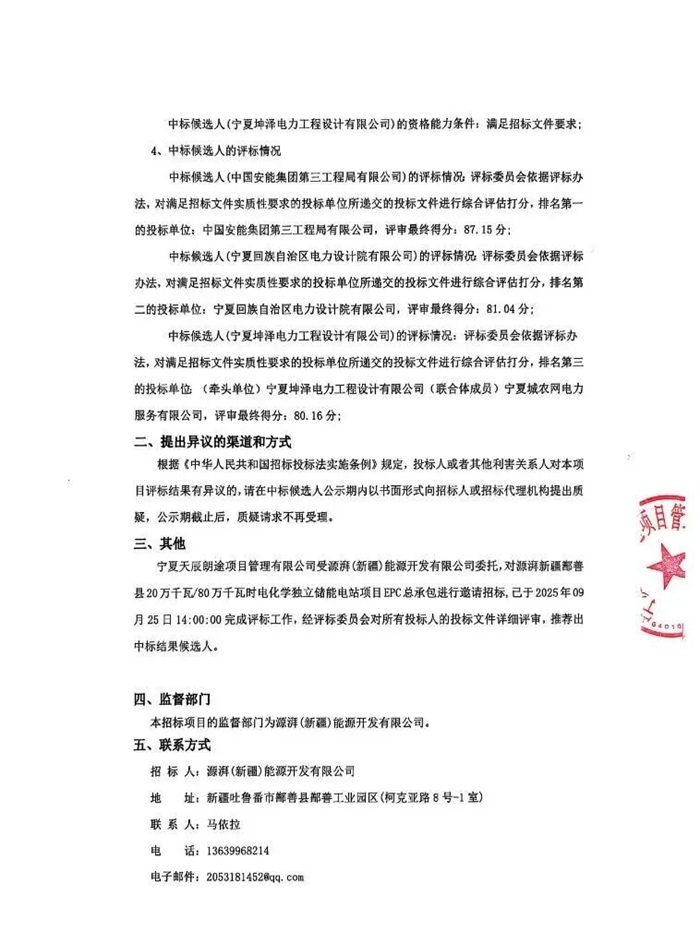
  储能中国网获悉,9月26日,源湃新疆鄯善县20万千瓦/80万千瓦时电化学独立储能电站项目EPC总承包中标候选人公示。项目招标人为源湃(新疆)能源开发有限公司,项目位于新疆吐鲁番是鄯善县。

  中标候选详情见下:

  中标候选人第1名:中国安能集团第三工程局有限公司,投标报价:81600.868936万元,折合单价1.02元/Wh;

  中标候选人第2名:宁夏回族自治区电力设计院有限公司,投标报价:82856.286236万元,折合单价1.036元/Wh;

  中标候选人第3名:宁夏坤泽电力工程设计有限公司,投标报价:79392.807601万元,折合单价0.992元/Wh。

  原公告如下:

储能中国网版权及免责声明:

1)储能中国网转载其他网站内容文字或图片,出于传递更多行业信息而非盈利之目的,同时本网站并不代表赞成其观点或证实其描述,内容仅供参考。版权归原网站、作者所有,若有侵权,请联系我们删除。

2)凡注明“来源-储能中国网” 的内容属储能中国网原创,转载需授权,转载应并注明“来源:储能中国网”。

关于我们 | 联系我们 | 宣传合作 | 人才招聘

本网站部分内容均由编辑从互联网收集整理,如果您发现不合适的内容,请联系我们进行处理,谢谢合作!

版权所有:储能中国网 备案信息:京ICP备2022014822号-1 投稿邮箱:cnnes2022@163.com

Copyright ©2010-2022

京公网安备 11010502049734号

Baidu
map