为创新服务,专业的新型储能信息平台!
当前位置:首页 > 招标与数据 > 项目招标

1GWh!比亚迪、天诚同创、特变电工、许继电科等入围金开新能储能系统设备集采

2025-09-22 19:29:31 来源:金开新能

关键词:

储能新型储能

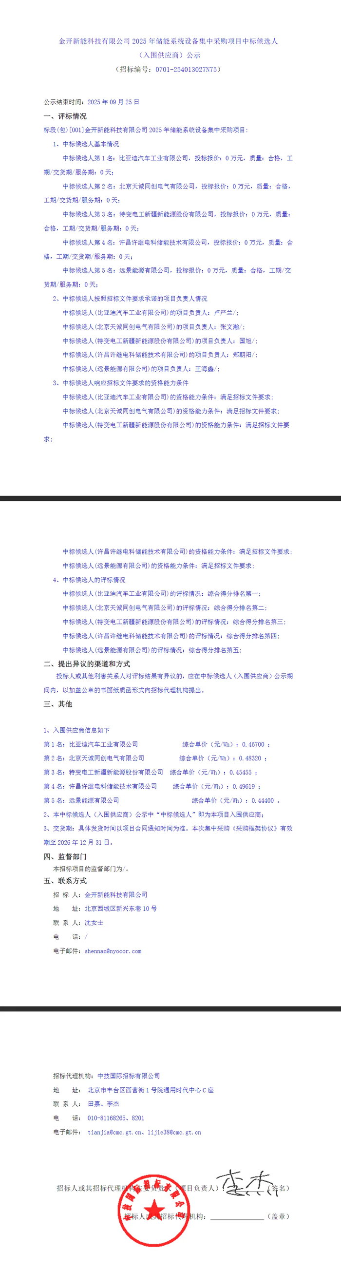
  储能中国网获悉,9月22日,金开新能科技有限公司2025年储能系统设备集中采购项目中标候选人(入围供应商)公示。中标候选情况如下:

  第一中标候选人:比亚迪汽车工业有限公司,综合单价0.46700元/Wh;

  第二中标候选人:北京天诚同创电气有限公司,综合单价0.48320元/Wh;

  第三中标候选人:特变电工新疆新能源股份有限公司,综合单价0.45455元/Wh;

  第四中标候选人:许昌许继电科储能技术有限公司,综合单价0.49619元/Wh;

  第五中标候选人:远景能源有限公司,综合单价0.44400元/Wh。

  根据招标公告,本次框架采购范围为金开新能科技有限公司及成员单位所需磷酸铁锂电化学储能系统,预估采购容量为 1GWh,适用于共享/配套储能。

  关于金开新能

  2020年6月,中国证监会核准通过天津劝业场(集团)股份有限公司(600821.SH)重大资产重组方案,原有百货零售资产全部置出,置入国开新能源科技有限公司100%股权。资产重组完成后,上市公司主营业务变更为新能源电力的开发、投资、建设及运营。

  2021年6月,上市公司正式更名为金开新能源股份有限公司(简称“金开新能”)。金开新能在以光伏、风电等多种形式的新能源电站投资、建设及运维为主的业务基础上,积极拓展储能、氢能、能源互联网、配电网等多种形式的能源延伸服务。

  截至2024年12月底,金开新能业务已覆盖全国23个省(区、市) 持有在运及在建发电项目130余个 ,核准装机容量7468兆瓦,并网容量5554兆瓦。其中,光伏发电项目87个,核准装机容量为4736兆瓦;风电项目38个, 核准装机容量为2605兆瓦;储能及生物质项目5个,核准装机容量为127兆瓦。总资产超400亿元。

  中标候选人公示原文如下:

储能中国网版权及免责声明:

1)储能中国网转载其他网站内容文字或图片,出于传递更多行业信息而非盈利之目的,同时本网站并不代表赞成其观点或证实其描述,内容仅供参考。版权归原网站、作者所有,若有侵权,请联系我们删除。

2)凡注明“来源-储能中国网” 的内容属储能中国网原创,转载需授权,转载应并注明“来源:储能中国网”。

关于我们 | 联系我们 | 宣传合作 | 人才招聘

本网站部分内容均由编辑从互联网收集整理,如果您发现不合适的内容,请联系我们进行处理,谢谢合作!

版权所有:储能中国网 备案信息:京ICP备2022014822号-1 投稿邮箱:cnnes2022@163.com

Copyright ©2010-2022

京公网安备 11010502049734号

Baidu
map