为创新服务,专业的新型储能信息平台!
当前位置:首页 > 招标与数据 > 项目招标

新源智储发布储能变流器、电站监控与能量管理系统(EMS)大中小容量、升压变压器及成套设备集采公告

2025-09-16 21:20:59 来源:储能中国网

关键词:

储能新型储能

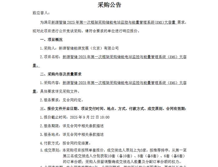
  储能中国网获悉,日前,新源智储发布2025年第一次框架采购储能变流器设备、储能升压变压器及成套设备、储能电站监控与能量管理系统(EMS)大容量、储能电站监控与能量管理系统(EMS)中小容量竞谈采购公告。根据公告,储能变流器设备采购1000套(备1000套);储能升压变压器及成套设备1220套(备1220套);储能电站监控与能量管理系统(EMS)大容量24套(备24套);储能电站监控与能量管理系统(EMS)中小容量36套(备36套)。

  采购公告相关内容如下:

储能中国网版权及免责声明:

1)储能中国网转载其他网站内容文字或图片,出于传递更多行业信息而非盈利之目的,同时本网站并不代表赞成其观点或证实其描述,内容仅供参考。版权归原网站、作者所有,若有侵权,请联系我们删除。

2)凡注明“来源-储能中国网” 的内容属储能中国网原创,转载需授权,转载应并注明“来源:储能中国网”。

关于我们 | 联系我们 | 宣传合作 | 人才招聘

本网站部分内容均由编辑从互联网收集整理,如果您发现不合适的内容,请联系我们进行处理,谢谢合作!

版权所有:储能中国网 备案信息:京ICP备2022014822号-1 投稿邮箱:cnnes2022@163.com

Copyright ©2010-2022

京公网安备 11010502049734号

Baidu
map