为创新服务,专业的新型储能信息平台!
当前位置:首页 > 招标与数据 > 项目招标

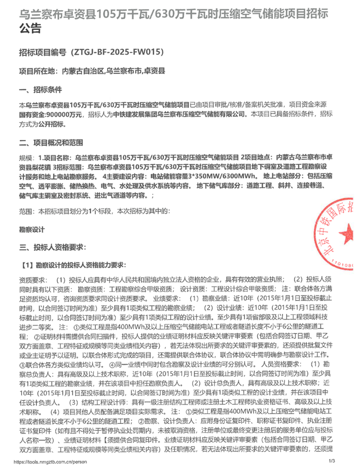
1.05GW/6.3GWh!中铁建乌兰察布卓资县压缩空气储能项目招标

2025-09-04 21:14:23 来源:储能中国网

关键词:

储能新型储能

储能中国网获悉,9月4日,中铁建发布乌兰察布卓资县105万千瓦/630万千瓦时压缩空气储能项目招标公告。公告显示,项目位于内蒙古乌兰察布市卓资县梨花镇。主要建设内容包括电站储能容量3*350MW/6300MWh。地上电站部分包括压缩空气、透平膨胀、储热换热、电气、水处理及供水系统等内容。 地下储气库部分包括道路工程、斜井、连接巷道、储气库主硐室及密封系统、进出气通道等内容。

招标范围:乌兰察布卓资县105万千瓦/630万千瓦时压缩空气储能项目地下硐室及道路工程勘察设计服务和地上电站勘察服务。

投标人资格要求:近三年财务无亏损,财务状况良好,具有健全的财务制度。投标人须提供近三年(2022年、2023年、2024年)经会计师事务所或审计机构审计出具的财务会计报表及审计报告,包括资产负债表、现金流量表、利润表和财务情况说明书 (或报表附注)的复印件。 注:如是联合体投标的,联合体各成员单位均须满足。 本项目允许联合体投标。

原文如下:

储能中国网版权及免责声明:

1)储能中国网转载其他网站内容文字或图片,出于传递更多行业信息而非盈利之目的,同时本网站并不代表赞成其观点或证实其描述,内容仅供参考。版权归原网站、作者所有,若有侵权,请联系我们删除。

2)凡注明“来源-储能中国网” 的内容属储能中国网原创,转载需授权,转载应并注明“来源:储能中国网”。

关于我们 | 联系我们 | 宣传合作 | 人才招聘

本网站部分内容均由编辑从互联网收集整理,如果您发现不合适的内容,请联系我们进行处理,谢谢合作!

版权所有:储能中国网 备案信息:京ICP备2022014822号-1 投稿邮箱:cnnes2022@163.com

Copyright ©2010-2022

京公网安备 11010502049734号

Baidu
map