为创新服务,专业的新型储能信息平台!
当前位置:首页 > 招标与数据 > 项目招标

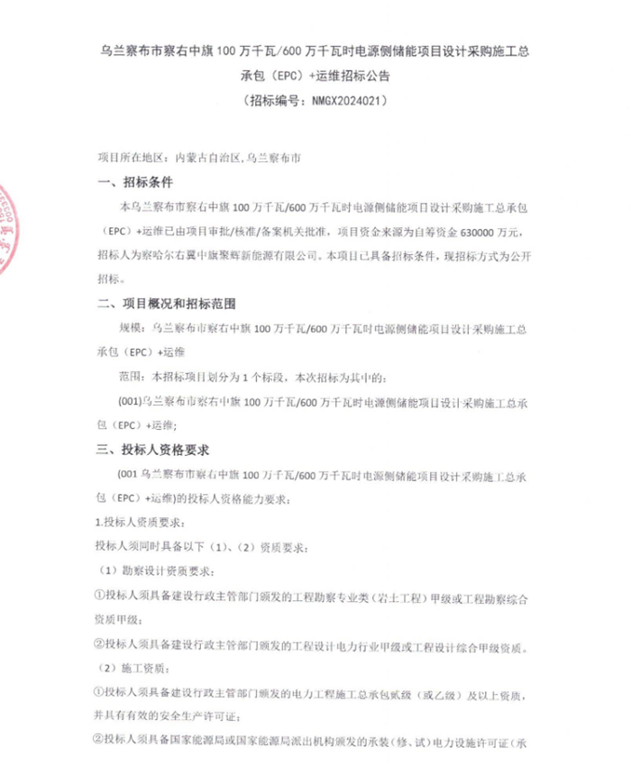
1GW/6GWh!乌兰察布察右中旗电源侧储能项目设计采购施工总承包(EPC)+运维招标公告

2025-04-21 22:26:24 来源:储能中国网

关键词:

储能新型储能

  储能中国网获悉,4月21日,察哈尔右翼中旗聚辉新能源有限公司发布乌兰察布市察右中旗100万千瓦/600万千瓦时电源侧储能项目设计采购施工总承包(EPC)+运维招标公告。该项目总规模为1GW/6GWh,自筹资金63亿元。

  招标范围:本项目采用设计-采购-施工-运维全过程一体化总承包方式,中标人必须在规定时间内完成所有项目勘察、设计、采购、施工及运维等工作。

  计划工期:建设总工期214日历天,2025年5月31日开工,2025年12月31日期前投产,运维期20年(实际开竣工时间以中标后合同约定为准)。

  投标人业绩要求:2022年1月1日以来,投标人须具有1项新能源项目(含储能系统)EPC总承包业绩(含在建)(如为联合体投标,联合体牵头人或联合体成员提供均可)。

  联合体投标的,联合体成员数量不超过3家,牵头人须为承担施工任务的成员。

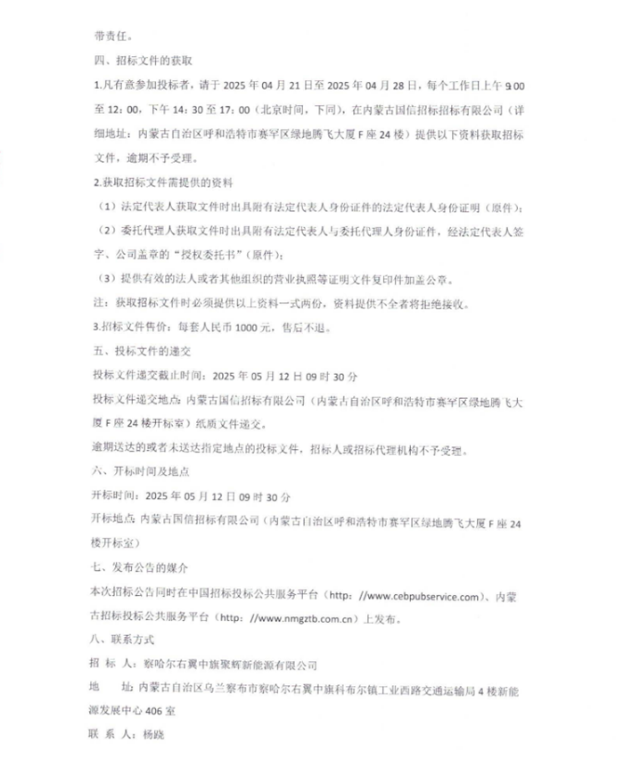
  招标文件获取时间:从2025年04月21日09时00分到2025年04月28日17时00分。

  投标文件递交截止时间:2025年05月12日09时30分。

  原文如下:

储能中国网版权及免责声明:

1)储能中国网转载其他网站内容文字或图片,出于传递更多行业信息而非盈利之目的,同时本网站并不代表赞成其观点或证实其描述,内容仅供参考。版权归原网站、作者所有,若有侵权,请联系我们删除。

2)凡注明“来源-储能中国网” 的内容属储能中国网原创,转载需授权,转载应并注明“来源:储能中国网”。

关于我们 | 联系我们 | 宣传合作 | 人才招聘

本网站部分内容均由编辑从互联网收集整理,如果您发现不合适的内容,请联系我们进行处理,谢谢合作!

版权所有:储能中国网 备案信息:京ICP备2022014822号-1 投稿邮箱:cnnes2022@163.com

Copyright ©2010-2022

京公网安备 11010502049734号

Baidu
map