为创新服务,专业的新型储能信息平台!
当前位置:首页 > 招标与数据 > 项目招标

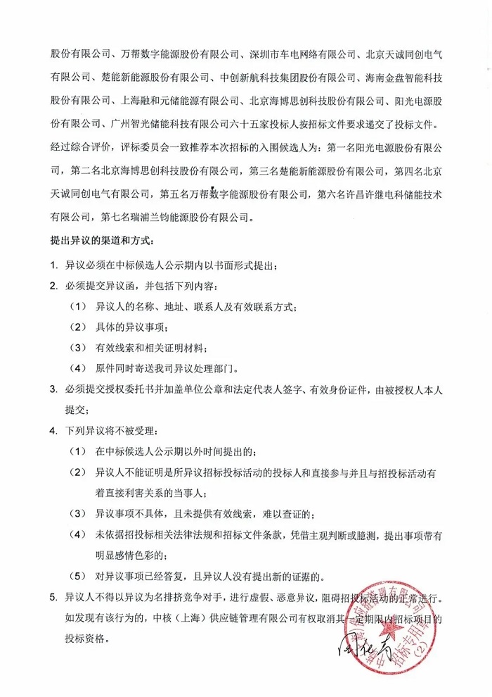
12GWh!中核储能集采中标候选人公示:阳光电源/海博思创/楚能/天诚同创/万帮/许继电科/瑞浦兰钧入围

2025-01-13 14:52:44 来源:储能中国网

关键词:

储能新型储能

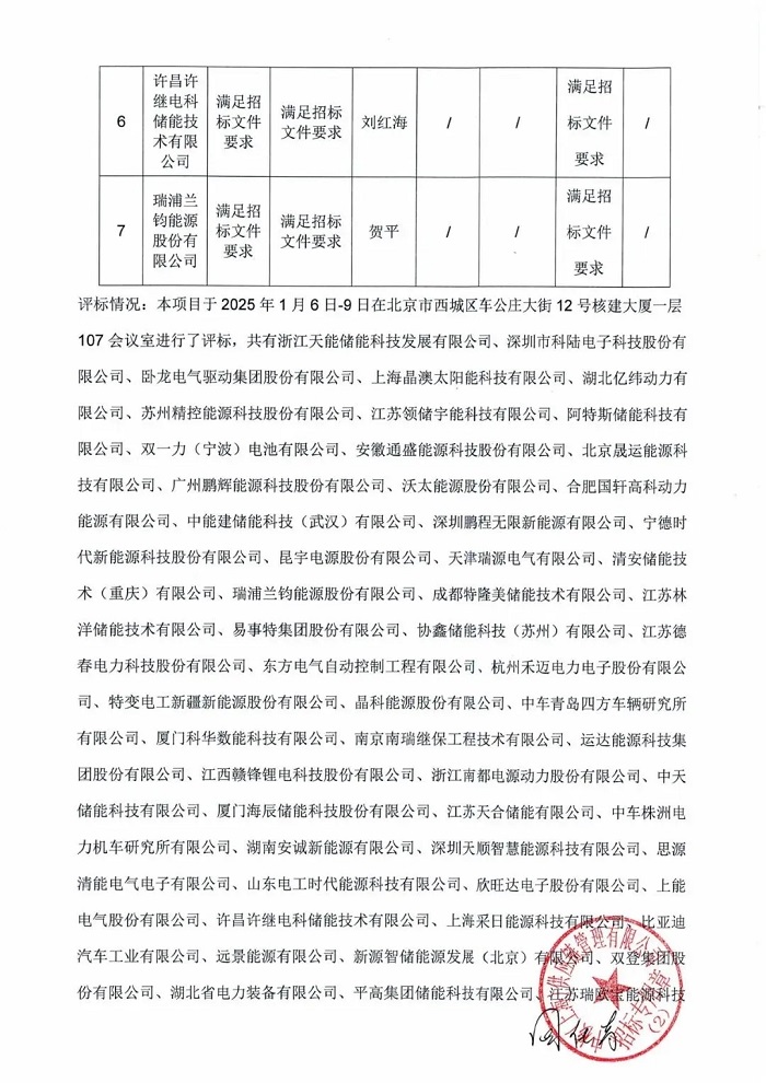
  储能中国网获悉,1月10日,中核汇能及新华发电发布2025-2026年度储能集中采购中标候选人公示。其中,阳光电源、海博思创、楚能新能源、天诚同创、万帮数字能源、许昌许继电科、瑞浦兰钧七家入围本次12GWh储能系统集采(包括2h(0.5C倍率)及4h(0.25C倍率)方案,不区分风冷/液冷,适用于共享/配套储能)。

  根据此前开标情况,本次集采共有65家企业参与投标,其中四家企业不参与计价,参与计价的61家企业报价范围为0.42~0.53元/Wh,平均报价0.4664元/Wh。

  根据招标文件,本次招标范围为储能系统所需全套设备的供货,包括磷酸铁锂电池、储能双向变流器(PCS)、电池管理系统(BMS)、能量管理系统(EMS)、汇流设备、变压器、集装箱体、集装箱内的配套设施(含环境监测、配电、消防、安防、照明、视频监视等)和通信线缆及相关电力电缆(含电池预制舱内部所有设备之间的连接线缆、电池预制舱与PCS之间的连接线缆,不包含升压站内35kV开关柜至储能系统升压变压器35kV电缆及储能变压器间35kV连接电缆)等。

  投标人业绩要求:

  2023年6月1日起投标人(投标人为代理商的,其代理的设备制造商)应具有至少2个单体项目容量100MWh及以上或1个单体项目容量200MWh及以上的磷酸铁锂电化学储能系统集成设备的投产运行业绩(至少包含电室/舱、BMS、PCS),且累计合同业绩不低于1GWh(至少包含电池室/舱、BMS、PCS,单个合同容量20MWh及以上)。

  中标候选人公示原文如下:

储能中国网版权及免责声明:

1)储能中国网转载其他网站内容文字或图片,出于传递更多行业信息而非盈利之目的,同时本网站并不代表赞成其观点或证实其描述,内容仅供参考。版权归原网站、作者所有,若有侵权,请联系我们删除。

2)凡注明“来源-储能中国网” 的内容属储能中国网原创,转载需授权,转载应并注明“来源:储能中国网”。

关于我们 | 联系我们 | 宣传合作 | 人才招聘

本网站部分内容均由编辑从互联网收集整理,如果您发现不合适的内容,请联系我们进行处理,谢谢合作!

版权所有:储能中国网 备案信息:京ICP备2022014822号-1 投稿邮箱:cnnes2022@163.com

Copyright ©2010-2022

京公网安备 11010502049734号

Baidu
map