为创新服务,专业的新型储能信息平台!
当前位置:首页 > 招标与数据 > 项目招标

1.5GWh,龙源电力变更第四批储能电站储能液冷电池系统框架采购招标公告

2024-10-23 20:37:38 来源:龙源电力

关键词:

储能新型储能

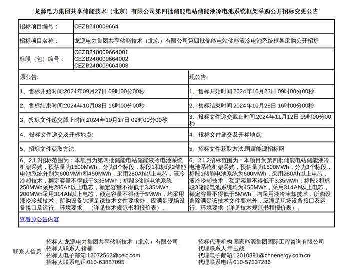
  储能中国网获悉,10月22日,龙源电力集团共享储能技术(北京)有限公司发布第四批储能电站储能液冷电池系统框架采购公开招标项目变更公告。

  该项目招标分为3个标段,规模合计1.5GWh。此次变更减少了280Ah以上电芯的采购量,增加了314Ah以上电芯的采购量。

  现公告:280Ah电芯共600MWh,314Ah电芯共900MWh。

  标段1储能电池系统为600MWh,采用280Ah以上电芯,液冷冷却技术,额定容量不得低于3.35MWh;

  标段2和标段3储能电池系统均为450MWh,采用314Ah以上电芯,额定容量不得低于5MWh,均采用液冷冷却技术,所购设备除满足该技术文件要求外,应满足现场设备接口及运行、环境要求(详见技术规范书和报价表)。

  原公告:280Ah电芯共1.3GWh,314Ah电芯共200MWh。

  标段1:储能电池系统600MMh,采用280Ah以上电芯,液冷冷却技术,额定容量不得低于3.35MWh;

  标段2:储能电池系统450MWh,采用280Ah以上电芯,液冷冷却技术,额定容量不得低于3.35MWh;

  标段3:储能电池系统250MWh采用280Ah以上电芯,额定容量不得低于3.35MWh、200MWh采用314Ah以上电芯,额定容量不得低于5MWh,均采用液冷冷却技术,所购设备除满足该技术文件要求外,应满足现场设备接口及运行、环境要求。

  详情如下:

储能中国网版权及免责声明:

1)储能中国网转载其他网站内容文字或图片,出于传递更多行业信息而非盈利之目的,同时本网站并不代表赞成其观点或证实其描述,内容仅供参考。版权归原网站、作者所有,若有侵权,请联系我们删除。

2)凡注明“来源-储能中国网” 的内容属储能中国网原创,转载需授权,转载应并注明“来源:储能中国网”。

关于我们 | 联系我们 | 宣传合作 | 人才招聘

本网站部分内容均由编辑从互联网收集整理,如果您发现不合适的内容,请联系我们进行处理,谢谢合作!

版权所有:储能中国网 备案信息:京ICP备2022014822号-1 投稿邮箱:cnnes2022@163.com

Copyright ©2010-2022

京公网安备 11010502049734号

Baidu
map