为创新服务,专业的新型储能信息平台!
当前位置:首页 > 招标与数据 > 项目招标

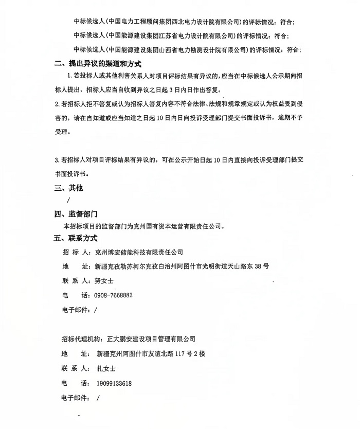
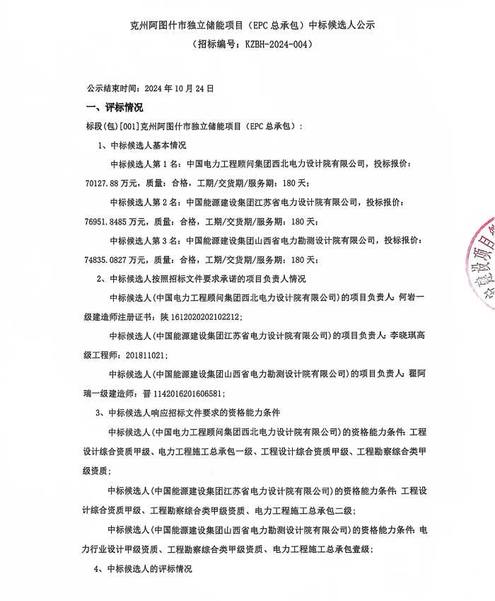
200MW/800MWh!新疆克州阿图什构网型储能项目EPC中标候选人公示

2024-10-19 21:18:47 来源:储能中国网

关键词:

储能新型储能

  储能中国网获悉,10月19日,克州阿图什市独立储能项目EPC总承包中标候选人公示,项目储能系统为200MW/800MWh构网型电化学储能。中电工程西北院报价70127.88万元,折合单价0.877元/Wh,预中标该项目。

  中标候选人详情如下:

  第一中标候选人:中电工程西北院,投标报价70127.88万元,折合单价0.877元/Wh;

  第二中标候选人:中能建江苏院,投标报价76951.8485万元,折合单价0.962元/Wh;

  第三中标候选人:中能建山西院,投标报价74835.0827万元,折合单价0.935元/Wh。

  根据招标公告,本工程计划建设200MW/800MWh电化学构网型独立共享储能项目,同期配套建设1座 220kV升压站,接入上阿图什220kV变电站,含220kV新建线路及对侧上阿图什220kV变电站220kV储能出线间隔扩建工程。

  储能区包含200MW/800MWh构网型电化学储能系统,主要包含储能电池系统、构网型储能变流升压一体机、能量管理系统、储能系统设备安装及土建工程等。

  原文如下:

储能中国网版权及免责声明:

1)储能中国网转载其他网站内容文字或图片,出于传递更多行业信息而非盈利之目的,同时本网站并不代表赞成其观点或证实其描述,内容仅供参考。版权归原网站、作者所有,若有侵权,请联系我们删除。

2)凡注明“来源-储能中国网” 的内容属储能中国网原创,转载需授权,转载应并注明“来源:储能中国网”。

关于我们 | 联系我们 | 宣传合作 | 人才招聘

本网站部分内容均由编辑从互联网收集整理,如果您发现不合适的内容,请联系我们进行处理,谢谢合作!

版权所有:储能中国网 备案信息:京ICP备2022014822号-1 投稿邮箱:cnnes2022@163.com

Copyright ©2010-2022

京公网安备 11010502049734号

Baidu
map