为创新服务,专业的新型储能信息平台!
当前位置:首页 > 企业动态

海博思创业绩快报:2025年营收116亿,归母净利润9.49亿

2026-02-28 11:09:12 来源:海博思创公告

关键词:

储能新型储能

  储能中国网获悉,2月28日,北京海博思创科技股份有限公司发布2025年度业绩快报公告。

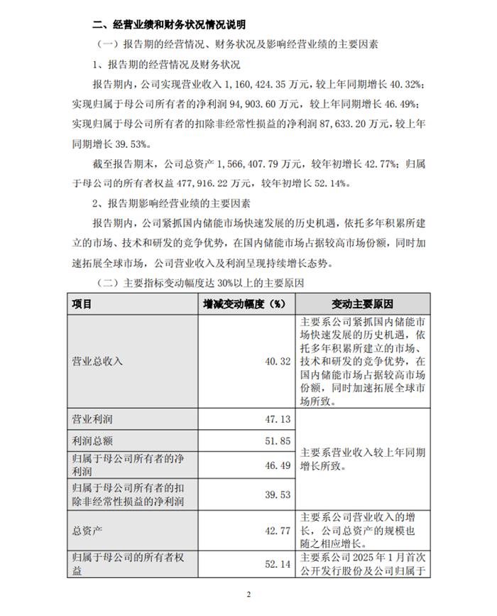
  报告显示,2025年度海博思创营业总收入116.04亿元,同比增长40.32%;归母净利润9.49亿元,同比增长46.49%;扣非净利润8.76亿元,同比增长39.53%;基本每股收益达5.41元,同比提升11.32%。

  财务规模方面,公司总资产156.64亿元,较2025年初增长42.77%;归属于母公司的所有者权益47.79亿元,较年初增长52.14%。

  海博思创表示,业绩增长主要原因系报告期内公司紧抓国内储能市场快速发展的历史机遇,依托多年积累所建立的市场、技术和研发的竞争优势,在国内储能市场占据较高市场份额,同时加速拓展全球市场,公司营业收入及利润呈现持续增长态势。

  公告原文如下:

储能中国网版权及免责声明:

1)储能中国网转载其他网站内容文字或图片,出于传递更多行业信息而非盈利之目的,同时本网站并不代表赞成其观点或证实其描述,内容仅供参考。版权归原网站、作者所有,若有侵权,请联系我们删除。

2)凡注明“来源-储能中国网” 的内容属储能中国网原创,转载需授权,转载应并注明“来源:储能中国网”。

关于我们 | 联系我们 | 宣传合作 | 人才招聘

本网站部分内容均由编辑从互联网收集整理,如果您发现不合适的内容,请联系我们进行处理,谢谢合作!

版权所有:储能中国网 备案信息:京ICP备2022014822号-1 投稿邮箱:cnnes2022@163.com

Copyright ©2010-2022

京公网安备 11010502049734号

Baidu
map