为创新服务,专业的新型储能信息平台!
当前位置:首页 > 企业动态

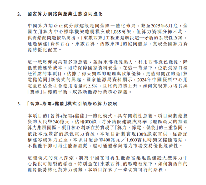
总配储400MW/1.6GWh!瑞风新能源拟投240亿建设“智算中心+绿电+储能”宣化人工智能算力中心项目

2026-02-10 13:52:10 来源:瑞风新能源公告

关键词:

新能源储能

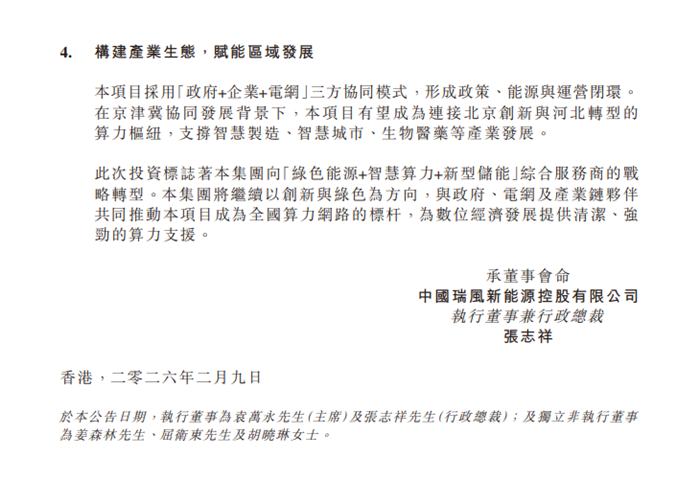
  储能中国网获悉,2月9日,瑞风新能源发布公告,公司与河北省张家口市宣化经济开发区管理委员会正式签署投资框架协议,计划总投资约人民币240亿元,在宣化区建设华北地区规模最大的推理算力集群园区——宣化人工智能算力中心项目。

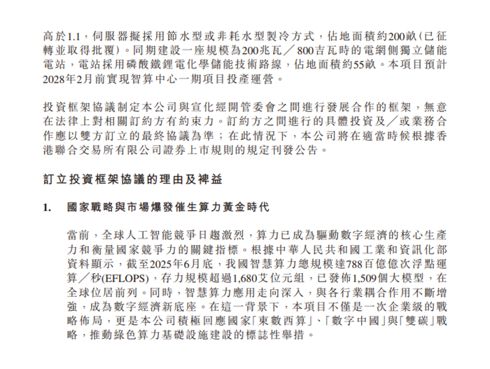
  公告表示,项目主要建设内容为“智算中心+绿电+储能”,分五期工程建设。项目总配储规模400MW/1.6GWh。一期配套建设200MW/800MWh储能,将采用磷酸铁锂储能技术路线,预计2028年2月实现投产运营。

  据了解,中国瑞风新能源控股有限公司是港交所上市企业,该公司是中国华北地区领先的新能源企业,主营业务为风电项目的开发运营,同事也在积极投资光伏发电和储充技术推广应用等清洁能源项目。目前该公司的项目主要位于河北省和内蒙古自治区。

  公告原文如下:

储能中国网版权及免责声明:

1)储能中国网转载其他网站内容文字或图片,出于传递更多行业信息而非盈利之目的,同时本网站并不代表赞成其观点或证实其描述,内容仅供参考。版权归原网站、作者所有,若有侵权,请联系我们删除。

2)凡注明“来源-储能中国网” 的内容属储能中国网原创,转载需授权,转载应并注明“来源:储能中国网”。

关于我们 | 联系我们 | 宣传合作 | 人才招聘

本网站部分内容均由编辑从互联网收集整理,如果您发现不合适的内容,请联系我们进行处理,谢谢合作!

版权所有:储能中国网 备案信息:京ICP备2022014822号-1 投稿邮箱:cnnes2022@163.com

Copyright ©2010-2022

京公网安备 11010502049734号

Baidu
map