为创新服务,专业的新型储能信息平台!
当前位置:首页 > 企业动态

中国西电副总经理调整:孙超亮担任副总经理

2025-11-10 17:51:39 来源:西电电气

关键词:

新能源储能

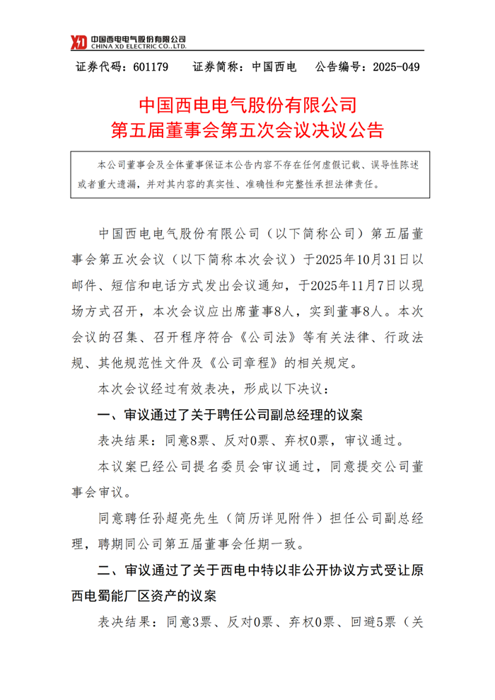
  储能中国网获悉,11月7日,中国西电电气股份有限公司第五届董事会议以现场方式召开。审议通过了关于聘任公司副总经理的议案,同意聘任孙超亮先生担任公司副总经理,聘期同公司第五届董事会任期一致。

  孙超亮先生,1979年出生,中共党员,高级工程师,河南科技大学控制工程专业硕士。历任许继集团有限公司营销服务中心总监、国网山东电力有限公司运检部副主任,河南许继仪表有限公司副总经理,许继集团有限公司市场部(营销服务中心)副主任,许继电气股份有限公司营销服务中心副总经理,河南许继仪表有限公司党委书记、副总经理,河南许继仪表有限公司总经理、党委副书记,许继电气股份有限公司副总经理、党委委员,河南许继仪表有限公司董事长、党委书记,许继电气股份有限公司副总经理、党委委员、纪委书记,河南许继仪表有限公司董事长、党委书记,中国西电集团有限公司党委常委、纪委书记,中国西电电气股份有限公司纪委书记、监事等职务。现任中国西电电气股份有限公司党委常委、副总经理。

  原文如下:

储能中国网版权及免责声明:

1)储能中国网转载其他网站内容文字或图片,出于传递更多行业信息而非盈利之目的,同时本网站并不代表赞成其观点或证实其描述,内容仅供参考。版权归原网站、作者所有,若有侵权,请联系我们删除。

2)凡注明“来源-储能中国网” 的内容属储能中国网原创,转载需授权,转载应并注明“来源:储能中国网”。

关于我们 | 联系我们 | 宣传合作 | 人才招聘

本网站部分内容均由编辑从互联网收集整理,如果您发现不合适的内容,请联系我们进行处理,谢谢合作!

版权所有:储能中国网 备案信息:京ICP备2022014822号-1 投稿邮箱:cnnes2022@163.com

Copyright ©2010-2022

京公网安备 11010502049734号

Baidu
map