为创新服务,专业的新型储能信息平台!
当前位置:首页 > 企业动态

晶科科技:2025年上半年新增开发储能项目规模达到3.9GWh

2025-10-08 10:21:35 来源:晶科科技

关键词:

新能源储能

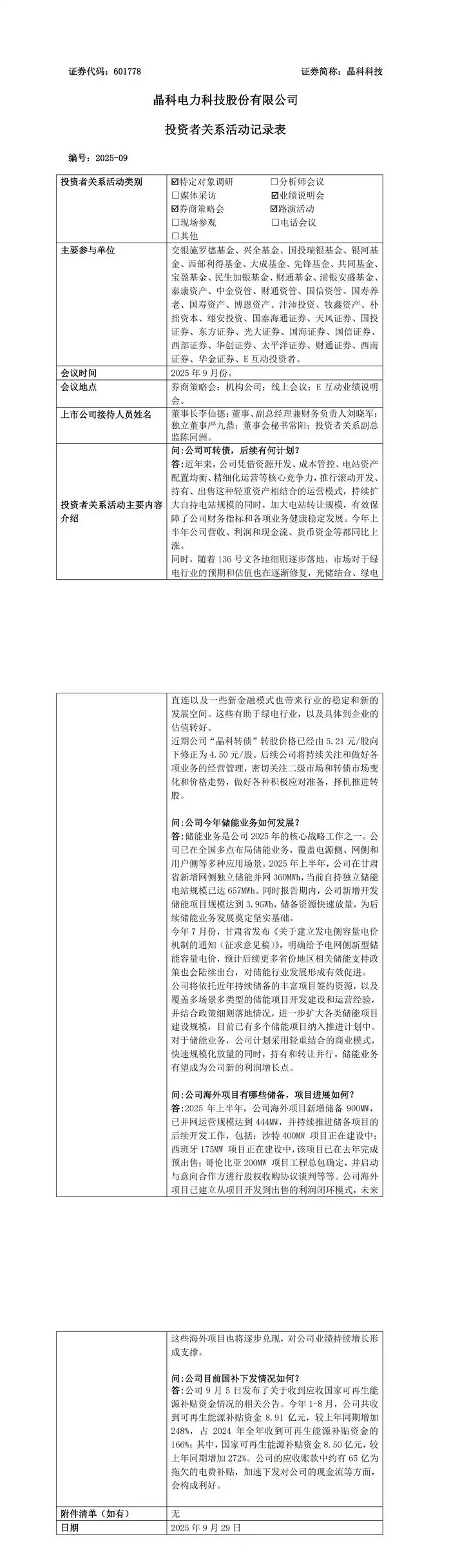
  储能中国网获悉,9月29日,晶科科技发布《晶科电力科技股份有限公司投资者关系活动记录表》,对晶科科技可转债后续计划、储能业务发展、海外项目储备及进展等问题进行回答。

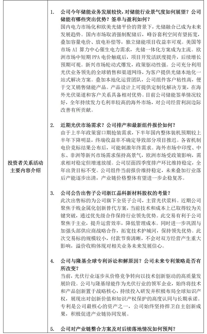
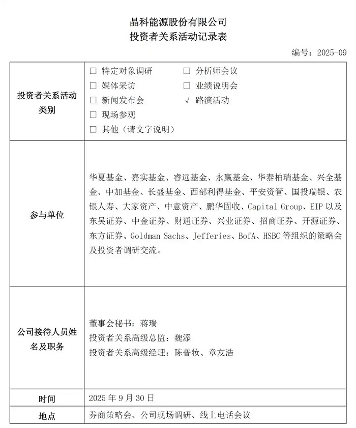
  9月30日,晶科能源也发布了《晶科能源股份有限公司投资者关系活动记录表》,对储能业务、光伏业务、与隆基的专利诉讼等问题进行了回答。

  晶科科技的投资者关系活动记录表部分重点内容如下。

  可转债后续计划:晶科科技上半年公司营收、利润和现金流、货币资金等都同比上涨。随着136号文各地细则逐步落地,市场对于绿电行业的预期和估值也在逐渐修复,光储结合、绿电直连以及一些新金融模式也带来行业的稳定和新的发展空间。这些有助于绿电行业,以及具体到企业的估值转好。近期“晶科转债”转股价格已经由5.21元/股向下修正为4.50元/股。后续将持续关注和做好各项业务的经营管理,密切关注二级市场和转债市场变化和价格走势,择机推进转股。

  储能业务:晶科科技已在全国多点布局储能业务,覆盖电源侧、网侧和用户侧等多种应用场景。2025年上半年,晶科科技在甘肃省新增网侧独立储能并网360MWh,当前自持独立储能电站规模已达657MWh。同时报告期内,新增开发储能项目规模达到3.9GWh。

  今年7月份,甘肃省发布《关于建立发电侧容量电价机制的通知(征求意见稿)》,明确给予电网侧新型储能容量电价。晶科科技将进一步扩大各类储能项目建设规模,目前已有多个储能项目纳入推进计划中。对于储能业务,公司计划采用轻重结合的商业模式,快速规模化放量的同时,持有和转让并行。储能业务有望成为公司新的利润增长点。

  海外项目:2025年上半年,晶科科技海外项目新增储备900MW,已并网运营规模达到444MW,并持续推进储备项目的后续开发工作,包括:沙特400MW项目正在建设中;西班牙175MW项目正在建设中,该项目已在去年完成预出售;哥伦比亚200MW项目工程总包确定,并启动与意向合作方进行股权收购协议谈判等。

  晶科能源投资者关系活动记录表部分重点内容如下。

  国内电力市场化和欧美光储平价的背景下,光储融合已成为未来发展趋势。

  国内市场取消强制配储后,峰谷套利空间有望拓宽,叠加容量电价、放电补偿等,独立储能项目收益率可观。

  美国等市场AI算力中心催生电力需求,光储一体化方案成为主流。

  欧洲市场中短期PPA电价触底后,项目开发活跃度提升,后续增长预期可观。

  新兴市场轮动式爆发,政策驱动性强。

  晶科能源充分利用光伏业务领先的全球销售和渠道网络,为客户提供光储本地化一站式解决方案。

  目前,晶科能源储能签单情况较好,全年持续发力毛利率较高的海外市场,对公司经营利润边际改善有所贡献。

  原文如下:

储能中国网版权及免责声明:

1)储能中国网转载其他网站内容文字或图片,出于传递更多行业信息而非盈利之目的,同时本网站并不代表赞成其观点或证实其描述,内容仅供参考。版权归原网站、作者所有,若有侵权,请联系我们删除。

2)凡注明“来源-储能中国网” 的内容属储能中国网原创,转载需授权,转载应并注明“来源:储能中国网”。

关于我们 | 联系我们 | 宣传合作 | 人才招聘

本网站部分内容均由编辑从互联网收集整理,如果您发现不合适的内容,请联系我们进行处理,谢谢合作!

版权所有:储能中国网 备案信息:京ICP备2022014822号-1 投稿邮箱:cnnes2022@163.com

Copyright ©2010-2022

京公网安备 11010502049734号

Baidu
map