为创新服务,专业的新型储能信息平台!
当前位置:首页 > 行业资讯

西安市储能电站、综合能源服务站和大功率充电设施布局规划蓝皮书(2026-2030年)发布

2026-04-03 16:42:39 来源:西安市发改委

关键词:

储能新型储能

  储能中国网获悉,2026年4月2日,西安市发改委发布西安市储能电站、综合能源服务站和大功率充电设施布局规划蓝皮书(2026-2030年),其中提到,至2030年,力争全市建设电网侧独立储能电站21座,建设用户侧储能电站25座以上,总装机量达到1000MW。

  鼓励工商业企业、工业园区、数据中心等用户结合自身用能需求,因地制宜建设用户侧储能电站,实现削峰填谷、降低用能成本、提升供电可靠性。初步形成与电网发展相协调、与新能源消纳相匹配的新型储能体系。

  推动储能电站建设,可提升可再生能源消纳能力,减少化石能源消耗;建设综合能源服务站,可实现多种能源高效协同利用,降低能源损耗。

  结合西安市电力系统规划,优先在750kV、330kV变电站周边布局储能电站,实现与电网的高效协同。坚持集约节约用地原则。独立储能电站规模以最小50MW,最大400MW计,用地约15-200亩。

  围绕电网调峰、可再生能源消纳、新能源汽车充电等核心需求,坚持“按需而建、建而有用”,精准布局储能电站、综合能源服务站和大功率充电设施,优先保障重点区域、重点领域用能需求,提升设施利用效率,破解能源供给与需求的结构性矛盾。

  重点围绕330千伏变电站供区配置独立储能电站,综合考虑电网需求、区域负荷、供区容量、间隔断面等因素,“一事一议”确定具体接入等级,保障供电安全。用户侧储能电站则根据实际需要,鼓励在工业园区、商业综合体、数据中心、充电场站等具备条件的场景就近灵活布局,实现与用电负荷的精准匹配。

  西安市储能电站推荐布局区域表显示,共推荐供区21个,分别所属于西安供电公司、西咸供电公司;预估可接入容量最高400MW,接入电压等级有330kV和110kV两种。

  同天,市政府新闻办举行西安市储能电站、综合能源服务站和大功率充电设施布局规划蓝皮书(2026—2030年)新闻发布会,邀请市政府副秘书长薄盛春、市发改委副主任王凯、市资源规划局副局长刘岗、国网西安供电公司三级专家钱翊、国网西咸供电公司副总经理刘增胜介绍有关情况并回答媒体提问。市委宣传部副部长、市政府新闻办主任李敏主持。

  在问答环节记者就大家关注的问题进行了提问。

  问:本次将储能电站、综合能源站和大功率充电设施“三位一体”统筹规划,是出于怎样的战略考量?这种布局对于构建具有西安特色的新型电力系统、保障城市能源安全,具体解决了哪些痛点?

  市政府副秘书长薄盛春介绍,编制本规划《蓝皮书》,统筹推进三类设施建设,对于优化西安市能源结构、提升能源保障能力、推动绿色低碳发展具有重要意义。主要解决以下四个方面问题:

  助力“双碳”目标实现。推动储能电站建设,可提升可再生能源消纳能力,减少化石能源消耗;建设综合能源服务站,可实现多种能源高效协同利用,降低能源损耗;完善大功率充电设施网络,可推动新能源汽车普及,减少交通运输领域碳排放,为西安市实现碳达峰、碳中和目标提供重要支撑。

  提升电力系统安全稳定水平。储能电站可有效平抑电网负荷波动,缓解峰谷差压力,提升电网调峰、调频和应急备用能力。同时鼓励工商业用户、工业园区建设用户侧储能电站,在削峰填谷中降低用能成本、提升供电可靠性;综合能源服务站可实现能源多源互补,增强能源供应的灵活性和可靠性;大功率充电设施的有序布局,可优化负荷分布,避免局部电网过载,提升群众充电便捷性。

  完善城市基础设施体系。三类设施作为城市重要的能源基础设施,其完善布局可填补西安市能源供应和交通补能短板,提升城市综合服务能力,增强城市竞争力。

  推动产业高质量发展。规划建设三类设施,可带动储能、新能源汽车、智能电网、综合能源等相关产业发展,吸引产业链上下游企业集聚,培育新的经济增长点;同时,推动技术创新和模式创新,提升西安市能源产业核心竞争力,助力打造西北区域能源产业创新高地。

  问:本次发布的蓝皮书对全市储能电站建设作出了哪些具体规划布局?这些项目将如何拉动有效投资、支撑我市新型电力系统建设?

  市发改委副主任王凯介绍,新型储能是构建新型电力系统的关键支撑,也是西安市“十五五”能源基础设施补短板的重要方向。《蓝皮书》立足西安电网实际需求,对全市储能电站进行了系统性规划布局。

  在布局层面,以全市21个330千伏供区为基础单元,逐片区分析负荷特性、新能源接入能力和电网承载能力,科学测算各供区储能需求容量,明确了每个供区储能电站的推荐接入容量、接入电压等级和接入方式。至2030年,全市规划建设电网侧独立储能电站21座、用户侧储能电站25座以上,总装机容量达到1000兆瓦。同时,配套发布了储能电站选址用地的推荐区域,方便各类企业项目选址,确保项目选址安全合规。

  在投资拉动方面,按规划容量测算,21座电网侧独立储能电站预计可拉动上下游产业社会投资超过100亿元。我们将通过开放应用场景、明确规划指引、优化审批流程,引导各类市场主体公平参与投资建设。在运营模式上,鼓励储能项目参与电力中长期交易、现货交易、辅助服务及容量租赁等多元化市场,拓宽收益渠道,实现可持续运营。

  这些项目建成后,将有效提升全市电网调峰调频能力和新能源消纳水平,缓解电网峰谷差压力,为西安建设新型电力系统提供坚实的灵活性支撑。

  问:请问本次《蓝皮书》提出推进综合能源服务站建设,具体有哪些安排?对于推动传统加油(气)站转型、方便市民绿色出行将发挥什么作用?

  市发改委副主任王凯介绍,综合能源服务站是适应能源转型发展需要、推动交通能源融合、提升城市能源服务品质的重要载体。《蓝皮书》坚持“多能互补、集约高效”的原则,统筹推进既有站点提升改造和新建站点精准布局。

  一是推进50座现状加油(气)站提升改造,由中石油、中石化、延长壳牌、西安交燃及民营企业实施,在现有加油加气功能基础上,增加大功率充电、光伏发电、储能设施以及便利店、餐饮、洗车、汽车服务等商业配套,实现“一站多能”。二是精准布局19座新建综合能源服务站,以城市三环交通主干线为核心廊道,按照一级、二级、三级分级配置,建设内容包括加油、充电、光伏、储能及综合服务中心等。到2030年,全市将形成布局合理、功能完善、安全高效的综合能源服务网络。

  在便民绿色出行方面,综合能源服务站将有效破解新能源汽车“里程焦虑”。通过“光储充”一体化建设,利用光伏发电和储能设施,可降低充电成本、缓解电网压力。同时,站点选址优先布局于交通枢纽、物流园区、景区景点等车辆集中区域,服务半径在中心城区可达0.9-1.2公里,市民充电将更加便捷高效。此外,既有加油(气)站的多元化改造,也将为市民提供更加丰富的出行服务体验。

  问:刚刚介绍情况时提到,至2030年,全市要建设多座独立储能电站、综合能源服务站和大功率充电站。请问如何发挥规划引领和资源保障作用,确保规划目标实现?

  市资源规划局副局长刘岗介绍,储能电站、综合能源服务、大功率充电设施作为能源革命和交通绿色转型的关键载体。编制实施《蓝皮书》,是西安市落实国家战略、优化能源结构、完善城市基础设施的重要举措。“十四五” 以来,西安持续夯实能源供给基础,截至2025年,全市变电站数量突破300个,电网最大供电能力超1700万千瓦,为三类能源设施建设筑牢了坚实支撑。为确保《蓝皮书》中规划目标的落地,市资源规划局紧扣规划引领、资源保障核心职责,从三方面精准发力、强化举措,全力推动三类能源设施建设提速增效,助力西安打造全国一流绿色低碳能源示范城市。

  强化规划引领,科学划定布局蓝图。以国土空间单元详细规划“一张图”为基础,深度衔接电力、综合交通等专项规划,严格对照三类设施技术标准和建设要求,统筹能源资源禀赋、电网负荷、产业布局、人口集聚等因素开展全域选址论证,在全市筛选出储能电站备选用地80 处、综合能源服务站69处、大功率充电站173处,从源头避免重复建设和资源错配,确保设施布局与城市发展、新型电力系统建设深度协同。

  坚持集约高效,全力做好用地保障。坚守“节约集约、优先存量”用地导向,严格落实自然资源部相关文件要求,优先统筹存量建设用地布局能源设施,通过功能叠加、改造升级实现土地集约利用;同时优化土地供应流程,压缩供地周期,推动项目“拿地即开工”,以高效用地保障体系破解建设用地瓶颈,支撑项目快速落地。

  优化审批服务,持续提升建设效能。紧扣项目建设需求,深化“规土评让”一体化审查,统筹规划、土地等各环节,整合资料、简化流程、压缩时限;为三类项目开辟审批绿色通道,实行“全程跟进、闭环服务”,全流程提供政策指导和技术支持,及时解决建设堵点难点,同时严格落实蓝皮书审批流程,推动部门协同联动、高效审批,确保项目早开工、早建成、早投用。

  问:新型储能社会关注度高,请问电力企业在保障储能项目落地,特别是电网接入手续方面有哪些安排?

  国网西安供电公司三级专家钱翊介绍,新型储能是构建新型电力系统、推动能源转型的关键支撑。国网西安供电公司坚决落实省、市关于储能发展的部署要求,全力做好两方面工作:一是在电网基础建设上强基固本,科学优化网架结构,全力做好储能项目并网的基础保障;二是在并网接入服务上提速增效,简化审批流程,实现应并尽并、能并快并,以最高效率保障储能项目早落地、早投产,为西安高质量发展注入绿色动能。目前,储能接网办理流程具体如下:

  1.并网意向受理:项目业主取得市发改部门出具的项目备案后,可向电网企业提出并网申请。

  2.接入系统方案审查:业主委托具备资质的设计单位编制接入系统设计方案,我公司负责组织方案初审,同时上报陕西省电力有限公司组织开展外部评审并书面回复意见。

  3.签订接网协议:明确项目本体及接网工程的规模、开工时间、投产时间,接网工程投资界面标准等内容。

  4.工程建设、验收及投运:启动项目建设,按国家相关规范要求完成中间检查、竣工验收、计划投运等工作。

  问:蓝皮书中提到要加快推进大功率充电设施建设,请问西咸新区将如何做好大功率充电设施接入服务保障工作?

  国网西咸供电公司副总经理刘增胜介绍,以西咸新区为例,截至2025年底,新区集中式充电站已经达到209座,总容量248.3兆伏安;居民充电桩2.1万户,总容量163.8兆伏安。从以上数据能够看出,西咸新区充电设施发展迅猛,国网西咸新区供电公司也在新型用能主体接入的服务过程中积累了丰富经验。对于大功率的充电设施接入,主要是从四个方面发力,全方位做好接入保障工作:

  一是强化规划引领,精准布局落点。根据各类用户的充电需求,结合新区电网实际承载能力以及区域用电负荷,提前做好大功率充电场站的规划布局,提前预留好电网接入容量,让充电设施建设和电网发展同步推进,从源头上解决接入难、充电难问题。

  二是优化并网服务,提升接入效率。严格按照国家相关技术标准和接入规范要求,开通大功率充电设施并网专属绿色通道,精简接入审批流程,减少办理环节,确保符合要求的项目,都能快速并网、尽早投用。

  三是强化调度协同,保障平稳运行。把所有大功率充电设施,统一纳入电网调度管理,依托智能调控平台,根据电网用电峰谷变化,实施智能有序充电,引导错峰充电,保障充电设施高效运转,满足各类用户的充电需求。

  四是健全保障机制,实现长效发展。积极落实上级电价、补贴等相关政策,推动充电设施参与电力市场化交易,帮助运营企业降本增效,让大功率充电设施不仅能接得进、用得好,更能实现可持续运营。

  原文如下:

  西安市储能电站、综合能源服务站和大功率充电设施布局规划蓝皮书(2026-2030年)

  西安市储能电站、综合能源服务站和大功率充电设施布局规划蓝皮书(2026-2030年)立足西安市能源资源禀赋、经济社会发展实际和产业基础,基于当前三类设施发展现状和面临的问题,明确了规划指导思想、基本原则、发展目标、布局指引和审批流程,为西安市未来五年储能电站、综合能源服务站和大功率充电设施的发展提供科学指引,也为政府决策、企业投资、技术创新提供科学参考。现将蓝皮书向社会发布,欢迎各类企业积极参与。

  第一章 规划总则

  一、规划背景

  当前,伴随着可再生能源规模化发展,我国能源结构加速向清洁低碳转型,新型电力系统建设迈入关键阶段,储能电站作为连接能源生产、传输、消费的关键枢纽,打破了电能“发、输、配、用”瞬时平衡的局限,成为“源网荷储”协同发展的核心纽带,其调峰、调频、备用等功能日益凸显。国家发展改革委、国家能源局《新型储能规模化建设专项行动方案(2025-2027年)》提出:到2027年,形成“统筹全局、多元互补、高效运营”的储能体系,支撑能源绿色转型。

  随着“双碳”目标深入推进,能源多元化、绿色化、低碳化成为发展主流,综合能源服务站作为多能融合的核心载体,成为推动交通领域脱碳、优化能源资源配置的重要抓手。国家发展改革委、国家能源局联合印发《关于完善能源绿色低碳转型体制机制和政策措施的意见》,明确提出“鼓励传统加油站、加气站建设油气电氢一体化综合交通能源服务站”。

  我国新能源汽车产业已进入规模化发展的关键阶段,交通领域绿色转型加速推进,大功率充电设施作为新能源汽车产业发展的重要基础设施,是破解新能源汽车里程焦虑、促进交通与能源融合发展的关键支撑。统筹推进大功率充电设施规划建设,是完善城市交通能源基础设施体系、提升城市服务能级的重要抓手。国家发展改革委等四部门《关于促进大功率充电设施科学规划建设的通知》明确:进一步优化完善我国充电设施网络布局,稳步构建布局合理、品质升级、技术先进的大功率充电基础设施体系。

  上述文件立足“双碳”目标实现,为规划建设提供了顶层政策支撑和科学指引。西安市作为国家中心城市,近年来经济社会快速发展,新能源汽车保有量持续增长,分布式光伏等可再生能源加速推广,电网负荷峰谷差不断扩大,电力供应保障压力日益凸显,三类设施仍存在布局不均衡、技术不前沿、发展不同步等问题,难以完全满足城市高质量发展和新型电力系统建设的需求。在此背景下,编制本规划蓝皮书,统筹推进三类设施建设,对于优化西安市能源结构、提升能源保障能力、推动绿色低碳发展具有重要意义。

  二、规划意义

  (一)助力“双碳”目标实现

  推动储能电站建设,可提升可再生能源消纳能力,减少化石能源消耗;建设综合能源服务站,可实现多种能源高效协同利用,降低能源损耗;完善大功率充电设施网络,可推动新能源汽车普及,减少交通运输领域碳排放,为西安市实现碳达峰、碳中和目标提供重要支撑。

  (二)提升电力系统安全稳定水平

  储能电站可有效平抑电网负荷波动,缓解峰谷差压力,提升电网调峰、调频和应急备用能力;综合能源服务站可实现能源多源互补,增强能源供应的灵活性和可靠性;大功率充电设施的有序布局,可优化负荷分布,避免局部电网过载,提升群众充电便捷性。

  (三)完善城市基础设施体系

  三类设施作为城市重要的能源基础设施,其完善布局可填补西安市能源供应和交通补能短板,提升城市综合服务能力,增强城市竞争力。

  (四)推动产业高质量发展

  规划建设三类设施,可带动储能、新能源汽车、智能电网、综合能源等相关产业发展,吸引产业链上下游企业集聚,培育新的经济增长点;同时,推动技术创新和模式创新,提升西安市能源产业核心竞争力,助力打造西北区域能源产业创新高地。

  三、指导思想

  以习近平新时代中国特色社会主义思想为指导,深入贯彻党的二十大精神和“四个革命、一个合作”能源安全新战略,立足“双碳”目标,紧扣新型电力系统建设要求,以提升能源保障能力、优化能源结构、促进能源高效利用为核心,坚持“规划引领、统筹布局、技术创新、市场驱动、安全有序”的原则,统筹推进储能电站、综合能源服务站和大功率充电设施建设,推动三类设施协同发展,构建清洁低碳、安全高效、协同联动的能源基础设施体系,为西安市高质量发展提供坚实的能源支撑。

  四、基本原则

  (一)规划引领,统筹布局

  结合西安市国土空间、能源发展、成品油零售分销体系发展规划、交通发展等相关规划,统筹考虑能源资源禀赋、负荷分布、产业布局、人口集聚等因素,开展单元详细规划,科学布局三类设施,避免重复建设和资源错配,实现与城市发展、新型电力系统建设、新能源产业发展的协同衔接。

  (二)需求导向,精准发力

  围绕电网调峰、可再生能源消纳、新能源汽车充电、工业和民生用能等核心需求,坚持“按需而建、建而有用”,精准布局储能电站、综合能源服务站和大功率充电设施,优先保障重点区域、重点领域用能需求,提升设施利用效率,破解能源供给与需求的结构性矛盾。

  (三)技术创新,提质增效

  聚焦新型储能、综合能源、大功率充电等领域核心技术,鼓励技术研发和成果转化,推广应用先进技术和装备,提升设施智能化水平、运行效率和安全性能;鼓励技术创新,开放场景应用,推动产业升级。

  (四)市场驱动,多元参与

  充分发挥市场在资源配置中的决定性作用,激发社会资本投资活力,完善市场机制,创新商业模式,鼓励各类市场主体参与三类设施建设,形成“政府引导、市场主导、多元参与”的发展格局。

  (五)安全优先,规范运营

  统筹安全与发展,坚守安全底线,防范安全风险,建立健全跨部门协同监管机制,压实企业安全生产主体责任,加强规划、建设、运营实施等全生命周期安全管控。

  五、规划范围与期限

  规划范围:西安市市域内(含西咸新区)。

  规划期限:2026-2030年。

  第二章 规划目标

  一、储能电站发展目标

  至2030年,力争全市建设电网侧独立储能电站21座,建设用户侧储能电站25座以上,总装机量达到1000兆瓦。鼓励工商业企业、工业园区、数据中心等用户结合自身用能需求,因地制宜建设用户侧储能电站,实现削峰填谷、降低用能成本、提升供电可靠性。初步形成与电网发展相协调、与新能源消纳相匹配的新型储能体系。

  二、综合能源服务站发展目标

  至2030年,完成50座既有加油(气)站提升改造,新建19座综合能源服务站。打造布局合理、功能完善、安全高效、服务优质的交通能源服务网络,形成“一张图管控、一体化服务”的综合能源服务体系,显著提升全市综合能源供给保障能力。

  三、大功率充电设施发展目标

  至2030年,全市建成大功率充电站126座,其中,独立用地的大功率充电站49座以上(兆瓦级充电站19座、250千瓦至兆瓦级充电站30座),主要城区形成半径不大于2公里的大功率充电服务圈,远郊区县、国省干道实现全覆盖,建成与电动汽车发展相适应、与电网支撑能力相匹配的高质量充电网络。

  第三章 布局指引

  一、储能电站

  (一)选址范围

  结合西安市电力系统规划,优先在750千伏、330千伏变电站周边布局储能电站,实现与电网的高效协同。具体站址与变电站的距离,应在满足《电力设施保护条例》及电网安全要求的前提下,由项目单位在可行性研究阶段,根据接入系统方案的技术经济性综合论证确定,以降低输电损耗和建设成本。

  (二)用地规模

  坚持集约节约用地原则。独立储能电站规模以最小50兆瓦,最大400兆瓦计,用地约15-200亩。具体用地规模须依据项目所采用的储能技术路线、系统集成设计、储能时长以及最新国家设计规范的要求,在项目可行性研究报告中予以专项论证。

  (三)安全间距

  项目选址必须严格避让各类禁止和限制建设区域。储能电站与周边建(构)筑物的安全间距、内部防火分区与布局等,必须严格遵循《电化学储能电站设计规范》(GB51048-2025)、《建筑设计防火规范》(GB50016)等国家强制性标准。

  (四)规划衔接

  项目选址应符合国土空间规划,优先布局在城镇开发边界内,确需在边界外布局的,必须开展土地用途、生态影响等专项论证。选址应严守安全、生态、文物保护等底线,在选址阶段进行逐项核查与论证,确保站址符合生态保护红线、永久基本农田、地质灾害风险区、人员密集场所、易燃易爆设施、文物保护单位、重要基础设施廊道等各方面的管控要求。

  (五)接入条件

  统筹考虑城市发展、土地资源和服务电网安全运行等因素,按照“城市中心不发展、其余区域建而有用”的原则,校验各750千伏供区下网能力和330千伏线路输送能力,重点围绕330千伏变电站供区配置独立储能电站,综合考虑电网需求、区域负荷、供区容量、间隔断面等因素,“一事一议”确定具体接入等级,保障供电安全。用户侧储能电站则根据实际需要,鼓励在工业园区、商业综合体、数据中心、充电场站等具备条件的场景就近灵活布局,实现与用电负荷的精准匹配。

  二、综合能源服务站

  (一)选址原则

  本次选址依据国土空间规划、综合交通体系规划、成品油零售分销体系发展规划等相关规划,满足环境保护和防火安全的要求。

  (二)服务半径

  中心城区服务半径0.9-1.2公里;外围核心地区服务半径0.9-1.8公里;外围非核心地区服务半径3-5公里。

  (三)道路交通

  站点宜临近城市次干路以上道路,但不宜选在城市干道交叉口附近(须保证出入口设置满足距离主干路交叉口70米、次干路交叉口50米以上)。站点宜靠近交通通流量大的节点(如交通枢纽、高速出入口、物流园区、景区景点附近等)

  (四)用地规模

  根据规模、功能分为三级,各级站点用地规模及功能基本配置如下表所示。

  综合能源服务站用地规模要求一览表

  (五)邻避要求

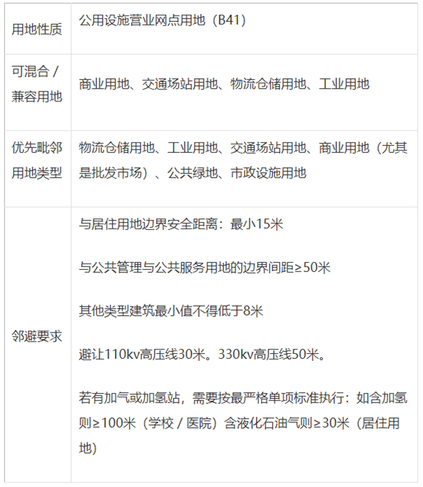
  须严格遵循GB 50156-2021、GB/T 50966-2024等规范。具体要点如下表所示。

  综合能源服务站项目建设用地及邻避要点一览表

  (六)建设时序

  系统推进现状站点提升改造,激活既有加油(气)站转型动能,明确改造路径与标准,提升改造综合能源服务站50座。

  精准布局新建站点,以城市三环交通主干线为核心廊道,根据需求预测,确定设施规模,按等级区分功能,有序推进19座综合能源服务站建设。

  三、大功率充电设施

  (一)选址布局

  1. 与上位规划的衔接

  严格符合国土空间规划、电力专项规划、环境保护规划及消防安全规划的刚性要求,选址需纳入区域能源基础设施统筹布局,确保与城市发展格局、电网承载能力相协调,优先选择交通通达性高、车辆集散便利的区域,降低用户补能时间成本。

  2. 与道路交通衔接

  宜临近城市次干路及以上等级道路,保障车辆快速进出;严禁在城市干道交叉口核心区域及交通流量饱和路段选址,出入口设置需满足与主干路交叉口距离≥70米、与次干路交叉口距离≥50米的要求,避免对城市主干道通行效率造成影响,同时配套建设进出站缓冲车道,优化车辆通行流线。

  3. 场地空间标准

  独立占地的大功率充电站,充电区域净占地面积不得低于300平方米(不含供配电设施、辅助服务用房等)。充电车位尺寸需满足实用与安全双重需求,保障车辆停放与充电操作空间,预留足够的安全疏散通道。站内应设置清晰的交通引导标识、充电区域指示牌及安全警示标志,规划独立的进出车流线,避免车辆交叉拥堵。

  4. 需求场景匹配

  优先布局于大型商业综合体、行政办公中心、4A级及以上旅游景区、交通枢纽(机场、高铁站、长途客运站)、物流园区、产业园区等车辆集中停放且补能需求旺盛的区域,重点覆盖新能源汽车高频行驶路线及补能薄弱区域,提升设施利用率。

  5. 存量资源利用

  鼓励依托既有公共停车场、加油站、加气站、公交场站等市政交通设施进行改造升级,通过功能叠加实现土地集约利用;支持在重要商圈停车场、机场航站楼周边停车场等场所增设大功率充电设施,同步完善通风、消防等配套改造。

  6. 风险隐患避让

  严格避让中高压燃气管道、输油管道等易燃易爆设施保护范围,与上述设施的距离需符合相关安全规范;严禁选址于有剧烈振动、高温高湿、多尘、强腐蚀气体的区域,避开室外地势低洼易积水地段、地质灾害易发区(如滑坡、泥石流、地震活动断裂带等)及其他可能引发次生灾害的敏感区域,避开生态保护红线、永久基本农田、文物保护单位核心保护区等禁止建设区域;若涉及生态敏感区周边,需开展生态影响专项论证,采取防护措施,实现设施长期稳定运行。

  (二)用地规模

  独立占地的大功率充电站,场地总占地面积需达到1000-5000平方米,其中充电区域、供配电设施区、辅助服务用房(如值班室、卫生间、便利店等)、道路及绿化用地需合理分配,确保功能分区清晰。结合未来扩容需求,用地规模应预留10%-20%的弹性空间,便于后续增加充电终端或升级设备;对于依托存量场地改造的项目,需在满足现有场地条件的前提下,优化设备布局,确保用地效率最大化。

  (三)安全间距

  1. 设施建设形式

  大功率充电设施应优先采用地面独立占地建设模式,设置物理隔离的独立充电区域,与站内其他功能区域(如辅助服务用房、商业配套区)之间需采用防火墙、防火隔间或防火门进行分隔,防火分隔构件耐火极限需符合《建筑设计防火规范》(GB50016)相关要求,充电区域内不得设置无关可燃物存储设施。

  2. 危险区域防护

  与加油站、加气站、加氢站等易燃易爆危险场所的安全间距,需严格遵循《汽车加油加气加氢站技术标准》(GB50156-2021)及《汽车库、修车库、停车场设计防火规范》(GB50067-2014)的强制性规定,其中与加油站油罐区、加气站储气设施的最小安全间距不得小于18米,与加氢站储氢设施的最小安全间距需根据氢储存量及压力等级另行专项论证确定。

  3. 其他安全要求

  充电设施与周边建筑物、构筑物的安全间距需满足消防救援、设备散热及人员疏散需求,与民用建筑的水平距离不宜小于6米。

  第四章 审批流程

  一、储能电站

  1. 前期规划储备

  项目单位依据推荐布局和规模,评估各类资源,开展项目规划与初步论证工作,依托专业机构编制项目申请报告,涵盖项目概况、建设规模、电网接入、技术方案、投资估算、效益分析、安全风险评估等内容,确保项目建设必要性、技术可行性、经济合理性、工程安全性,报请各区县、西咸新区、开发区能源主管部门纳入项目储备。

  2. 项目初审及备案

  各区县、西咸新区、开发区对项目进行初审并上报,市发改委定期组织相关部门和专家开展联合评审,对项目的产业政策、规划衔接、环境影响、安全方案等进行综合评估,通过后列入年度建设计划,并向省发展改革委报备。由市、区行政审批部门和能源管理部门按照权限完成备案。

  二、综合能源服务站

  1. 提升改造类

  按照既定审批流程办理,主要包含材料提交、部门联评联审、备案及施工许可办理、联合验收等关键环节,具体要求按相关行政主管部门规定执行。

  2. 新建类

  审批流程包含规划及土地手续办理、部门联评联审、项目备案、施工许可、消防审查等多个环节,项目单位需按要求提交立项申请、规划设计方案、用地预审报告、环境影响评价报告等相关材料,各环节按行政主管部门规定依次办理。

  三、大功率充电设施

  大功率充电设施备案材料包含企业营业执照或资质证明材料、土地权属证明或土地租赁协议、项目基本情况等,由项目单位向属地行政审批部门、能源主管部门申请备案,备案信息由能源主管部门向市发改委报备。

  原文下载
《西安市储能电站、综合能源服务站和大功率充电设施布局规划蓝皮书(2026-2030年)》.pdf

储能中国网版权及免责声明:

1)储能中国网转载其他网站内容文字或图片,出于传递更多行业信息而非盈利之目的,同时本网站并不代表赞成其观点或证实其描述,内容仅供参考。版权归原网站、作者所有,若有侵权,请联系我们删除。

2)凡注明“来源-储能中国网” 的内容属储能中国网原创,转载需授权,转载应并注明“来源:储能中国网”。

关于我们 | 联系我们 | 宣传合作 | 人才招聘

本网站部分内容均由编辑从互联网收集整理,如果您发现不合适的内容,请联系我们进行处理,谢谢合作!

版权所有:储能中国网 备案信息:京ICP备2022014822号-1 投稿邮箱:cnnes2022@163.com

Copyright ©2010-2022

京公网安备 11010502049734号

Baidu
map