为创新服务,专业的新型储能信息平台!
当前位置:首页 > 行业资讯

鼓励建设电源侧储能提升调节能力,参与调节将获得补偿!浙江发布促进分布式光伏消纳建立补偿分摊机制征求意见

2026-01-08 12:10:56 来源:浙江省发改委

关键词:

新能源储能

  储能中国网获悉,浙江省能源局布关于公开征求《浙江省能源局关于促进分布式光伏高质量消纳建立补偿分摊机制的通知(征求意见稿)》意见的通知。征求意见稿指出,存量项目要按计划完成“四可”改造;增量项目在并网时同步实现“四可”能力,确保全覆盖。

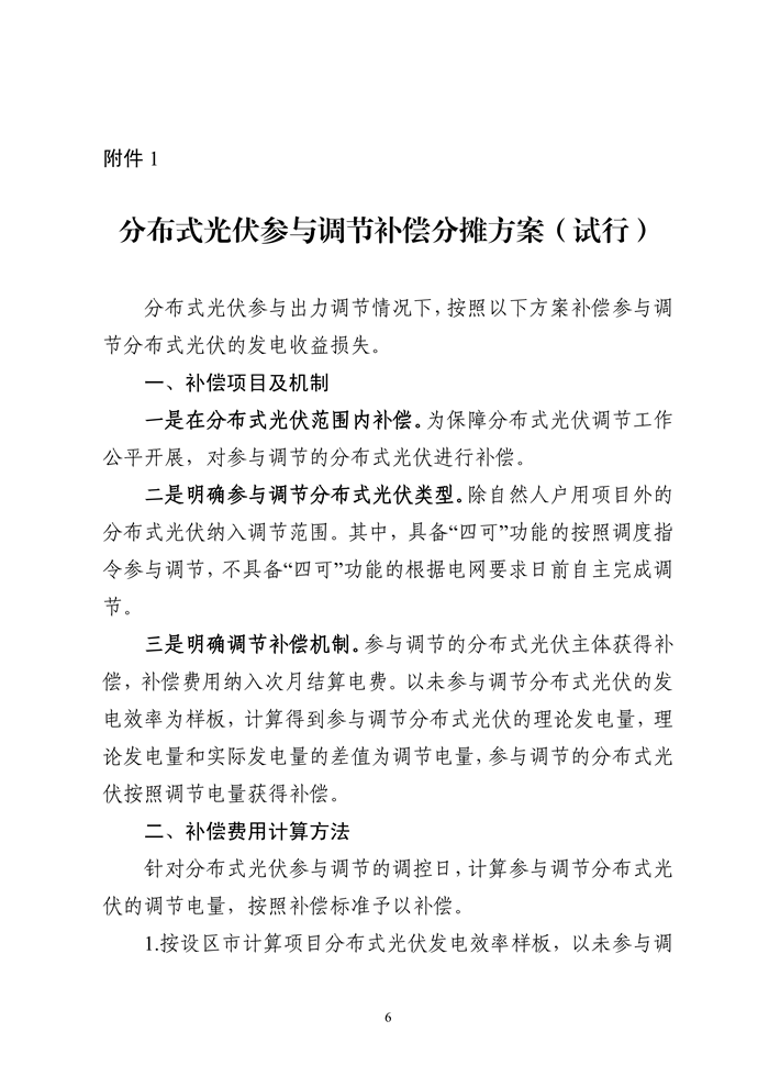
  参与调节的分布式光伏将获得补偿,以未参与调节分布式光伏的发电效率为基准,计算参与调节分布式光伏的理论发电量,以理论发电量和实际发电量的差值为调节电量,参与有效调节的分布式光伏按照有效响应调节电量获得补偿。

  补偿资金由非统调燃煤、统调核电、生物质垃圾发电和分布式光伏发电主体(除自然人户用项目外)进行分摊。

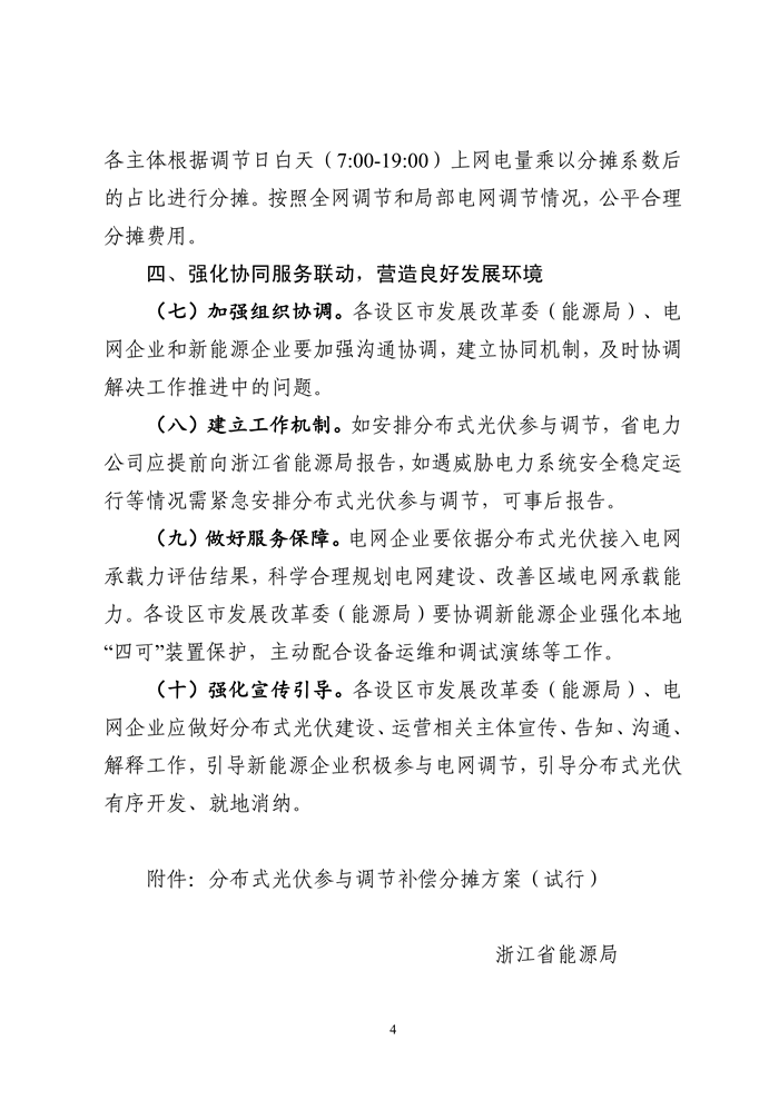
  鼓励项目通过建设电源侧储能提升调节能力。分布式光伏发电在调节时段的上网电量全额参与分摊,具备“四可”能力的分摊系数设置为0.5,不具备“四可”能力的分摊系数为1。各主体根据调节日白天(7:00-19:00)上网电量乘以分摊系数后的占比进行分摊。按照全网调节和局部电网调节情况,公平合理分摊费用。

  征求稿表示,电网企业要采取有效措施,精心做好负荷预测和新能源出力预测,充分挖掘系统调节能力,科学安排机组组合,积极争取上级调度机构支持,统筹考虑新型主体市场化响应、填谷需求响应等市场化措施,在确保电网安全运行和电力可靠供应的基础上,保障新能源最大化消纳,促进新能源高效利用。

  各类电源均有参与调节、促进新能源消纳的义务。统调新能源按照现货市场出清结果参与调节,非统调集中式新能源按照调度指令参与调节。在日间用电负荷较低、新能源出力较高的节假日等特殊时段,以及重大基建停电等特殊情况下,当各项消纳手段全部用尽、分布式光伏无法全额消纳时,电网企业组织分布式光伏参与调节。按照“先高压、后低压”“优先调控工商业项目”的原则参与调节,在消纳缺口较大时,对不具备调度端远程控制条件的分布式光伏,可根据调节原则在日前安排整站停运,具体调节清单和执行顺序由各设区市发展改革委(能源局)会同各地电网企业制定发布。

  原文如下:

  关于公开征求《浙江省能源局关于促进分布式光伏高质量消纳建立补偿分摊机制的通知(征求意见稿)》意见的通知

  为贯彻落实国家发展改革委、国家能源局《关于促进新能源消纳和调控的指导意见》(发改能源〔2025〕1360号)精神,拓展分布式光伏开发与消纳空间,提高分布式光伏自调节能力和消纳水平,保障电网安全稳定运行,我局起草了《浙江省能源局关于促进分布式光伏高质量消纳建立补偿分摊机制的通知(征求意见稿)》,现公开征求社会意见,征求意见时间为2026年1月7日至2月8日。如有意见建议,请以电子邮件或信函方式反馈至省能源局新能源处,并注明“浙江省能源局关于促进分布式光伏高质量消纳建立补偿分摊机制的通知反馈意见建议”字样。

  联系人:杜国伟;联系电话:0571-87052582;

  电子邮件:zjnyjxnyc@163.com;

  邮寄地址:浙江省杭州市西湖区省府路8号;邮编:310025。

  企事业单位反馈意见,请注明单位名称、组织代码、联系人、联系方式。个人反馈意见,请注明姓名、身份证号、联系方式。

  附件:浙江省能源局关于促进分布式光伏高质量消纳建立补偿分摊机制的通知(征求意见稿)

  浙江省能源局

  2026年1月7日

储能中国网版权及免责声明:

1)储能中国网转载其他网站内容文字或图片,出于传递更多行业信息而非盈利之目的,同时本网站并不代表赞成其观点或证实其描述,内容仅供参考。版权归原网站、作者所有,若有侵权,请联系我们删除。

2)凡注明“来源-储能中国网” 的内容属储能中国网原创,转载需授权,转载应并注明“来源:储能中国网”。

关于我们 | 联系我们 | 宣传合作 | 人才招聘

本网站部分内容均由编辑从互联网收集整理,如果您发现不合适的内容,请联系我们进行处理,谢谢合作!

版权所有:储能中国网 备案信息:京ICP备2022014822号-1 投稿邮箱:cnnes2022@163.com

Copyright ©2010-2022

京公网安备 11010502049734号

Baidu
map