为创新服务,专业的新型储能信息平台!
当前位置:首页 > 行业资讯

规模4.77GW,需配储!河南印发2025年煤电机组改造升级新能源项目实施方案(附项目名称)

2025-12-03 09:24:05 来源:河南省发改委

关键词:

新能源储能

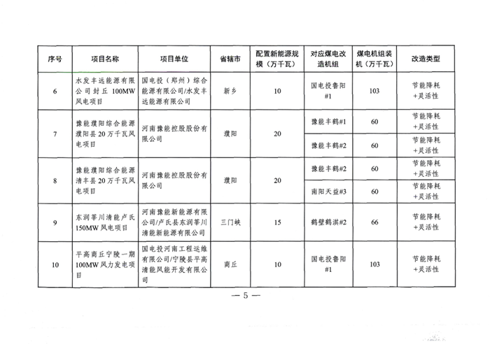
  储能中国网获悉,近日,河南省发展和改革委员会发布关于印发2025年煤电机组改造升级新能源项目实施方案的通知。文件表示,根据煤电机组改造升级计划,按照“能改尽改、能建尽建原则,本次印发实施2025年煤电机组改造升级新能源项目共477万千瓦,均为风电项目。

  其中指出,各地要积极引导煤电企业按照源网荷储一体化模式实施配置的新能源项目,推动传统能源企业存量资产提效赋能和发展结构优化调整,提升区域能源安全保障水平和新能源消纳能力。

  列入实施方案的新能源项目要科学合理安排储能设施建设,推动新能源与储能深度协同融合,全面提升能源系统调节与优化配置能力。

  列入实施方案的新能源项目对应的煤电机组,应在2026年12月31日前完成机组改造工作,并按程序报有关部门验收认定。对未通过改造认定的煤电机组,配置的新能源项目不得并网。

  文件要求,列入本批次实施方案的新能源项目应在方案印发之日起24个月内建成投产。

  原文如下:

储能中国网版权及免责声明:

1)储能中国网转载其他网站内容文字或图片,出于传递更多行业信息而非盈利之目的,同时本网站并不代表赞成其观点或证实其描述,内容仅供参考。版权归原网站、作者所有,若有侵权,请联系我们删除。

2)凡注明“来源-储能中国网” 的内容属储能中国网原创,转载需授权,转载应并注明“来源:储能中国网”。

关于我们 | 联系我们 | 宣传合作 | 人才招聘

本网站部分内容均由编辑从互联网收集整理,如果您发现不合适的内容,请联系我们进行处理,谢谢合作!

版权所有:储能中国网 备案信息:京ICP备2022014822号-1 投稿邮箱:cnnes2022@163.com

Copyright ©2010-2022

京公网安备 11010502049734号

Baidu
map