为创新服务,专业的新型储能信息平台!
当前位置:首页 > 行业资讯

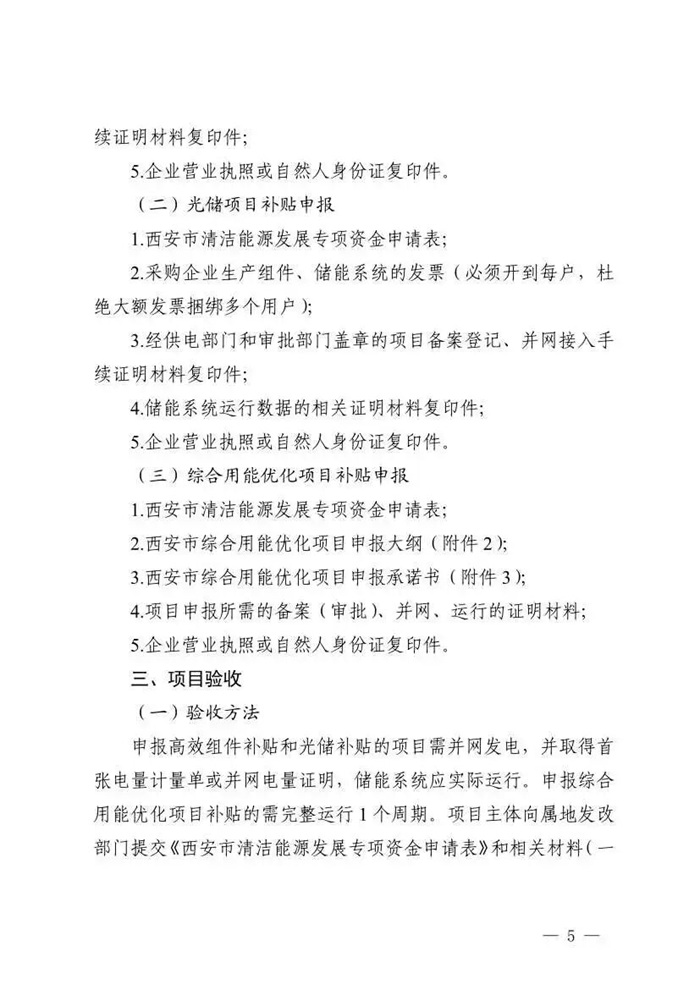
西安:分布式光伏配储20%/2h,按储能补贴0.1元/W,最高100万!

2025-10-24 11:44:24 来源:西安市发改委

关键词:

储能新型储能

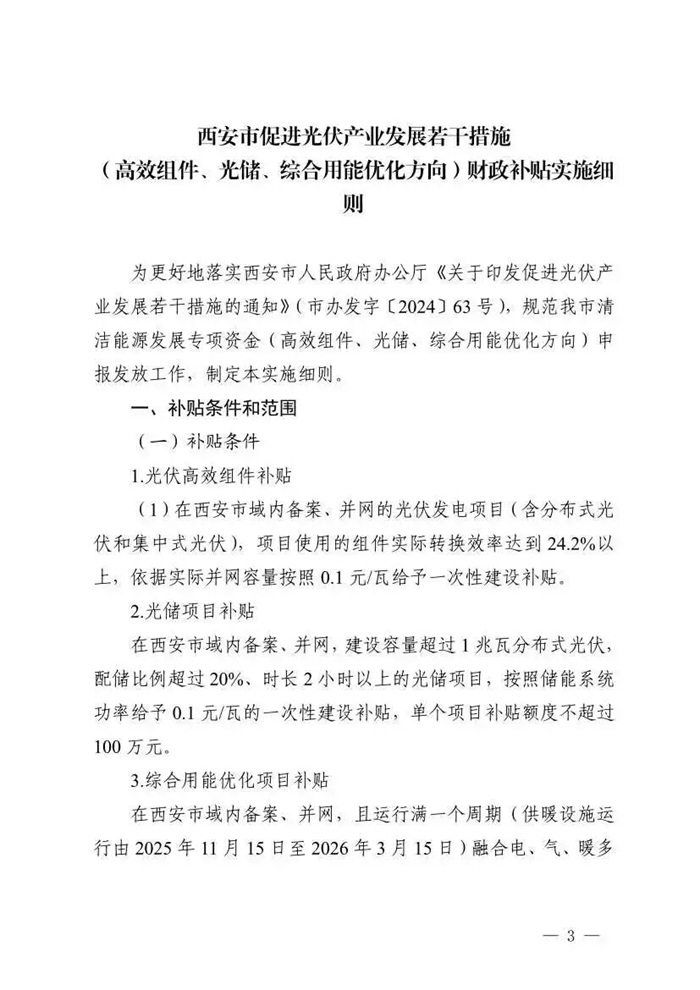
  储能中国网获悉,近日,西安市发展和改革委员会印发《西安市促进光伏产业发展若干措施(高效组件、光储、综合用能优化方向)财政补贴实施细则》,《细则》提及,在西安市域内备案、并网,建设容量超过1兆瓦分布式光伏,配储比例超过20%、时长2小时以上的光储项目,按照储能系统功率给予0.1元/瓦的一次性建设补贴,单个项目补贴额度不超过100万元。

  补贴范围应在2025年1月1日至2025年12月31日期间并网运行,项目备案、建设、并网所在地且服务对象应在西安市域内,符合国省及西安市有关光伏、储能、供热(冷)、氢能行业的建设规范和要求。

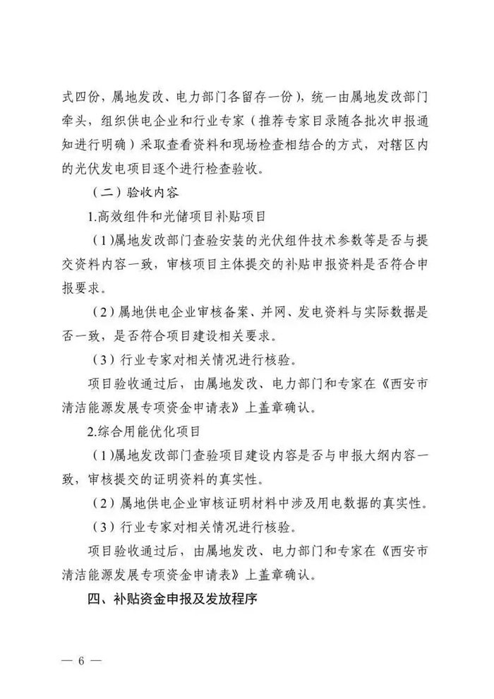
  申报高效组件补贴和光储补贴的项目需并网发电,并取得首张电量计量单或并网电量证明,储能系统应实际运行。申报综合用能优化项目补贴的需完整运行1个周期。

  原文如下:

  关于转发《西安市促进光伏产业发展若干措施(高效组件、光储、综合用能优化方向)财政补贴实施细则》的通知

  区内各能源企业:

  西安市发展和改革委员会 西安市财政局《西安市促进光伏产业发展若干措施(高效组件、光储、综合用能优化方向)财政补贴实施细则》已印发,请相关能源企业认真结合要求,积极筹备相应资料,与发展改革局对接,待后期市发改委申报通知下达后,我局将依规组织申报。

  西安高新区发展改革局

  2025年10月21日

储能中国网版权及免责声明:

1)储能中国网转载其他网站内容文字或图片,出于传递更多行业信息而非盈利之目的,同时本网站并不代表赞成其观点或证实其描述,内容仅供参考。版权归原网站、作者所有,若有侵权,请联系我们删除。

2)凡注明“来源-储能中国网” 的内容属储能中国网原创,转载需授权,转载应并注明“来源:储能中国网”。

关于我们 | 联系我们 | 宣传合作 | 人才招聘

本网站部分内容均由编辑从互联网收集整理,如果您发现不合适的内容,请联系我们进行处理,谢谢合作!

版权所有:储能中国网 备案信息:京ICP备2022014822号-1 投稿邮箱:cnnes2022@163.com

Copyright ©2010-2022

京公网安备 11010502049734号

Baidu
map