为创新服务,专业的新型储能信息平台!
当前位置:首页 > 行业资讯

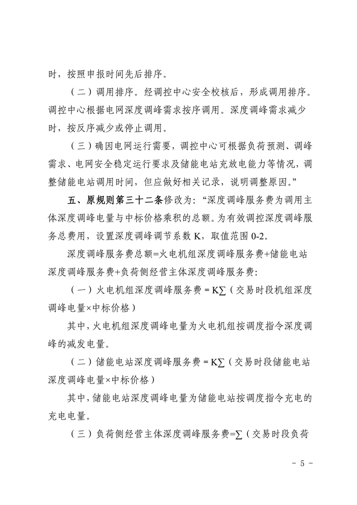
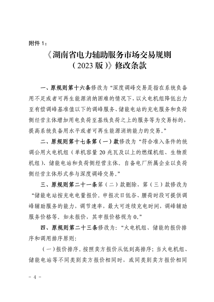
新型储能报价限额450元/MWh!湖南下发明确电力辅助服务市场有关事项的通知

2025-10-20 22:08:10 来源:国家能源局湖南监管办

关键词:

新能源储能

  储能中国网获悉,10月17日,国家能源局湖南监管办公室下发关于明确湖南省电力辅助服务市场有关事项的通知。其中表示,优化新型储能参与调峰辅助服务市场机制,火电、新型储能等主体在省内调峰辅助服务市场交易中以报价排序形成调用排序,促进公平调用各类调节资源。

  通知指出,省内调峰辅助服务市场价格上限不高于我省平价新能源项目的上网电价 450元/兆瓦时。其中,火电调峰第四档、第五档报价限额分别为400元/兆瓦时、450元/兆瓦时;新型储能报价限额为 450 元/兆瓦时。

  与《湖南省电力辅助服务市场交易规则(2023版)》相比,新型储能报价限额从500元/兆瓦时下调为450元/兆瓦时。

  通知表示,火电、新型储能等主体在省内调峰辅助服务市场交易中以报价排序形成调用排序,促进公平调用各类调节资源。电力现货市场试运行期间,调峰辅助服务市场暂停运行,调峰辅助服务不予补偿。

  详见原文:

储能中国网版权及免责声明:

1)储能中国网转载其他网站内容文字或图片,出于传递更多行业信息而非盈利之目的,同时本网站并不代表赞成其观点或证实其描述,内容仅供参考。版权归原网站、作者所有,若有侵权,请联系我们删除。

2)凡注明“来源-储能中国网” 的内容属储能中国网原创,转载需授权,转载应并注明“来源:储能中国网”。

关于我们 | 联系我们 | 宣传合作 | 人才招聘

本网站部分内容均由编辑从互联网收集整理,如果您发现不合适的内容,请联系我们进行处理,谢谢合作!

版权所有:储能中国网 备案信息:京ICP备2022014822号-1 投稿邮箱:cnnes2022@163.com

Copyright ©2010-2022

京公网安备 11010502049734号

Baidu
map