为创新服务,专业的新型储能信息平台!
当前位置:首页 > 行业资讯

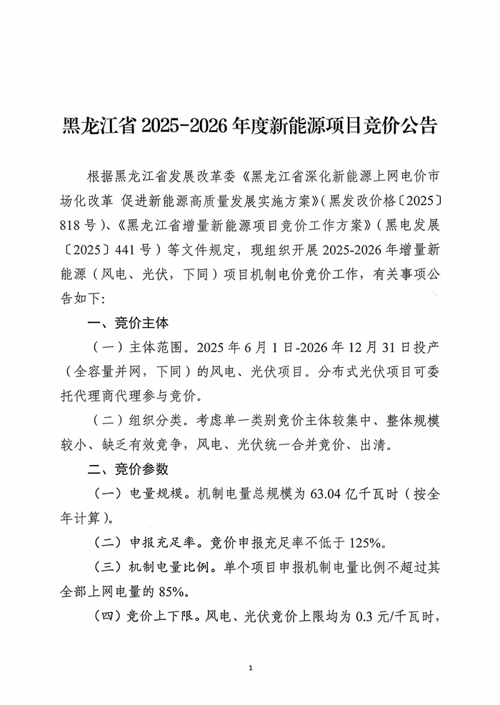
黑龙江启动136号文竞价:电价0.114~0.3元/度、12年;机制电量63亿度,单体上限85%

2025-10-12 21:50:40 来源:储能中国网

关键词:

新能源风电光伏

  10月11日,国网新能源云发布黑龙江《2025-2026年度新能源项目竞价》公告,同步发布《黑龙江省增量新能源项目竞价工作方案》。

  根据公告,本次竞价主体范围为2025年6月1日—2026年12月31日投产的光伏、风电项目。

  机制电量总规模为63.04亿度,申报充足率不低于125%,单体项目申报比例为85%,执行期限12年。

  电价方面,机制电价上限为0.3元/度,下限为0.114元/度。风、光近三年平均发电利用小时数分别按2485小时、1517小时核算。

  具体竞价时间线:

  10月15日—17日提交竞价材料;

  10与20日—30日材料审核、回退修改;

  10月31日—11月4日资质公示;

  11月5日—7日提交履约保函;

  11月18日—19日申报价格;

  11月20日—21日价格出清;

  11月24日公示竞价结果。

  原则上于每年10月组织开展下一年度竞价工作,首次竞价项目为2025年6月1日至2026年12月31日内已投产和计划投产的项目,全部竞价工作在黑龙江省年度电力中长期交易开展前完成。

  需要注意的是,分布式光伏项目机制电量结算时扣除自发自用电量,即“自发自用余电上网”分布式光伏项目实际结算机制电量=竞得机制电量-自发自用电量。

  竞价时,原则上分为风电、光伏两类组织竞价,分别设置机制电量规模,若单一类别竞争不足则合并竞价。

  文件还对申报充足率进行要求,价格出清前应开展申报充足率检测,当竞价主体参与出清的电量规模达不到充足率要求时,则该类型机制电量总规模予以缩减,直至满足最低要求。

  申报充足率=∑该类型参与竞价主体申报机制电量/该类型机制电量总规模。

  原文如下:

附件:
附件1:黑龙江省增量新能源项目竞价工作方案.pdf
附件2:“新能源云”网站竞价申报操作手册 (风电和集中式光伏).docx
附件3:“网上国网APP”竞价申报操作手册(分布式光伏).docx
 

储能中国网版权及免责声明:

1)储能中国网转载其他网站内容文字或图片,出于传递更多行业信息而非盈利之目的,同时本网站并不代表赞成其观点或证实其描述,内容仅供参考。版权归原网站、作者所有,若有侵权,请联系我们删除。

2)凡注明“来源-储能中国网” 的内容属储能中国网原创,转载需授权,转载应并注明“来源:储能中国网”。

关于我们 | 联系我们 | 宣传合作 | 人才招聘

本网站部分内容均由编辑从互联网收集整理,如果您发现不合适的内容,请联系我们进行处理,谢谢合作!

版权所有:储能中国网 备案信息:京ICP备2022014822号-1 投稿邮箱:cnnes2022@163.com

Copyright ©2010-2022

京公网安备 11010502049734号

Baidu
map