为创新服务,专业的新型储能信息平台!
当前位置:首页 > 行业资讯

浙江发布电力需求侧管理工作实施方案:需求响应补贴,电量最高4元/KWh,容量最高5元/kW·月!鼓励虚拟电厂/用户侧储能参与

2025-06-08 21:50:54 来源:浙江发改委

关键词:

新能源储能

  储能中国网获悉,日前,浙江发改委、能源局下发关于印发《2025年浙江省迎峰度夏电力需求侧管理工作实施方案》的通知。文件表示,为更好支撑全省能源“绿保稳”工程建设和经济社会高质量发展,鼓励虚拟电厂、用户侧储能参与响应。

  实施方案指出,推动工商业用户主动开展削峰填谷,力争通过分时电价引导实现100万千万以上削峰效果,引导用电量较大型生产企业,将设备检修时段调整至迎峰度夏用电高峰时期,力争具备100万千瓦集中检修能力。

  在虚拟电厂、用户侧储能方面

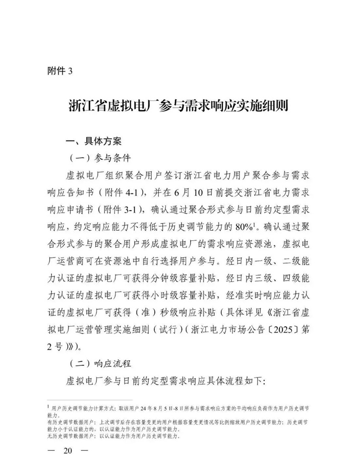
  实施方案指出,鼓励虚拟电厂参与响应。根据《浙江省虚拟电厂运营管理细则(试行)》和《浙江电力领域新型主体市场化响应实施细则(试行)》,规范引导虚拟电厂等新型经营主体参与市场化响应、需求响应等业务,实现供需紧平衡、供需缺口等各种场景下常态参与负荷调节,力争调节能力达100万千瓦。

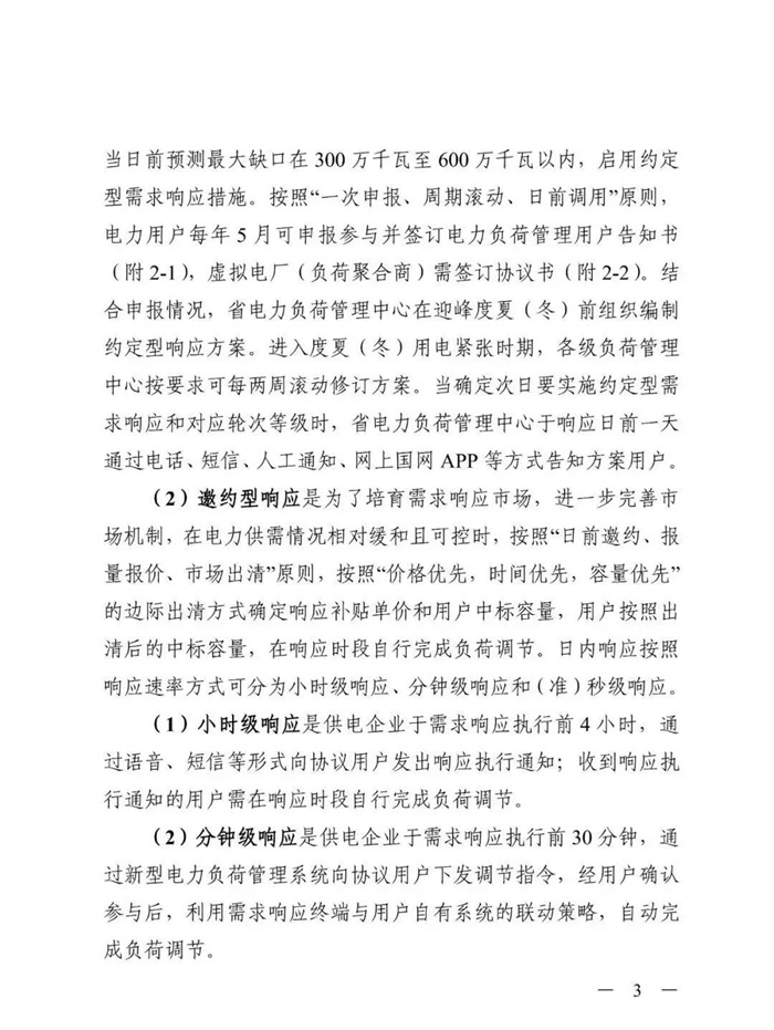
  精准实施需求响应措施。按照“一次申报、周期滚动、日前调用”原则,开展负荷资源年度申报、周计划滚动,实现日前调用、日内调用全域平衡。提前储备、滚动修订迎峰度夏需求响应专项方案,力争具备最大600万千瓦约定型响应能力,鼓励用户侧储能参与需求响应。

  实施方案要求,落实工业领域负荷资源开发要求,形成纺织、化纤、金属制品等细分行业负荷特性研究报告等成果。全面、准确掌握用户侧储能“家底”,加大用户侧储能装表、计量、采集力度,优化储能充放策略,推动独立参与需求响应。

  实施方案提出,完善需求响应市场化竞价机制,省级补贴优先通过分时盈余支出。创新出台针对虚拟电厂等新型市场主体的激励机制,最大限度激发其调节能力。

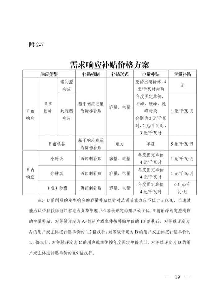
  按照需求响应的使用场景和调用方式,需求响应分为日前响应(含削峰和填谷)和日内响应。日前响应按照响应邀约方式分为约定型响应和邀约型响应。

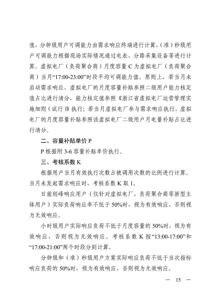
  其中,虚拟电厂参与日前约定型响应补贴单价根据等级评定结果差异化执行。经能力认证的虚拟电厂可获得容量补贴,参照分钟级容量补贴(1元/千瓦*月)政策执行。

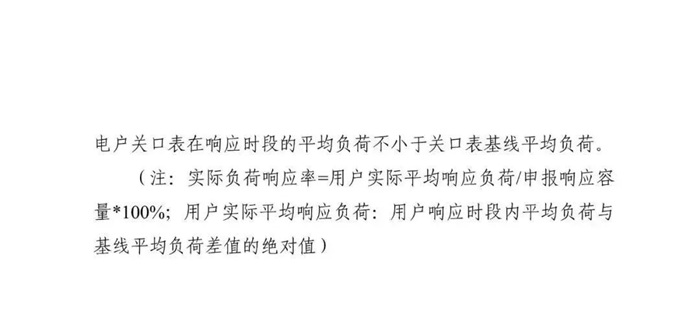
  其余用户参与日前约定型响应时按照响应电量进行补贴。日前邀约型响应按照单次响应的出清价格和响应电量进行补贴。日内响应执行固定的容量补贴单价和电量补贴单价。填谷响应执行固定的补贴单价。各种响应类型补贴价格方案如下表。

  原文如下:

储能中国网版权及免责声明:

1)储能中国网转载其他网站内容文字或图片,出于传递更多行业信息而非盈利之目的,同时本网站并不代表赞成其观点或证实其描述,内容仅供参考。版权归原网站、作者所有,若有侵权,请联系我们删除。

2)凡注明“来源-储能中国网” 的内容属储能中国网原创,转载需授权,转载应并注明“来源:储能中国网”。

关于我们 | 联系我们 | 宣传合作 | 人才招聘

本网站部分内容均由编辑从互联网收集整理,如果您发现不合适的内容,请联系我们进行处理,谢谢合作!

版权所有:储能中国网 备案信息:京ICP备2022014822号-1 投稿邮箱:cnnes2022@163.com

Copyright ©2010-2022

京公网安备 11010502049734号

Baidu
map